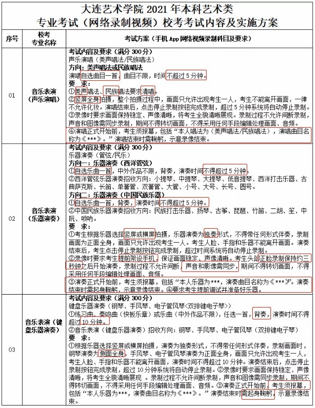
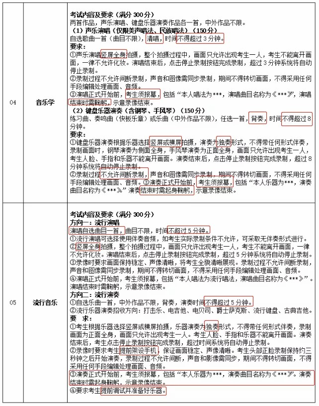
大连艺术学院2021年音乐类校考内容及方案
- 预约测评
- 提交
大连艺术学院2021年音乐类校考内容及方案


本文系 网站编辑转载,转载目的在于传递更多信息。如涉及作品内容、版权和其它问题,请在30日内与本网联系,我们将在第一时间删除内容!


本文系 网站编辑转载,转载目的在于传递更多信息。如涉及作品内容、版权和其它问题,请在30日内与本网联系,我们将在第一时间删除内容!
钢琴教师
法国巴黎高等师范音乐学院硕士
"钢琴艺考培训导师曾多佳 :法国巴黎高等师范音乐学院硕士,青年合作钢琴家, 钢琴教师;2014 香港国际钢琴比赛 四川赛区贝多芬奏鸣曲组一等奖、 李斯特匈牙利狂想曲组二等奖;香港国际钢琴公开赛总决赛李斯特纪念奖、贝多芬奏鸣曲组三等奖、李斯特匈牙利狂想曲组优秀奖 2017在德国曼海姆获得巴赫国际青年钢琴比赛巴洛克时期钢琴作品一等奖 2024 在法国巴黎国际音乐比赛获室内乐组重奏一等奖 "
免费体验一节课
小提琴艺考导师
乌克兰国立柴可夫斯基音乐学院硕士
小提琴艺考培训导师苏娟:乐团小提琴演奏家;中央军委政治工作部歌舞团(原总政歌舞团)担任第二小提琴声部首席。所在四重奏经常代表国家和单位出席外事演出和各界文艺汇演。
免费体验一节课
CAL MUSIC
WESTERN INSTRUMENTAL MUSIC
NATIONAL INSTRUMENTAL MUSIC