大连艺术学院2021年音乐类校考报名公告
- 预约测评
- 提交
大连艺术学院2021年音乐类校考报名公告
我校在黑龙江省、吉林省、内蒙古自治区、天津市、山东省、河南省、河北省、山西省、江西省、安徽省、江苏省、陕西省、广东省13个省(自治区、直辖市)开展2021年艺术类专业考试(校考)工作。
考试全部采用小艺帮APP“网络录制视频考试”的线上考试方式进行,仅一试,不设线下考试。考试报名方式均为网上报考,考生可单报一个或兼报多个专业,具体报名考试方式及时间安排如下:
一、报名时间及方式
(一)吉林省、内蒙古自治区、天津市、山东省、河北省、山西省、江西省、安徽省、江苏省、陕西省、广东省
网报系统开放时间:2021年1月12日0:00至2021年2月9日23:30
考生需登录“小艺帮”官网www.xiaoyibang.com下载并安装“小艺帮”APP;苹果用户可从Appstore搜索“小艺帮”下载APP,完成注册和身份认证后进行网上报名,具体详见:《小艺帮APP网上报名操作指南》(附件1)。
(二)河南省、黑龙江省
报名时间暂定2021年1月底至2月初,具体时间请关注我校招生网(http://zsgzc.dac.edu.cn)较新通知。
河南省:登录网站https://www.artlets.cn下载“艺行家”APP 网上报名。
黑龙江省:在黑龙江东方学院网站http://www.dfxy.net/zsjy进行网上报名。
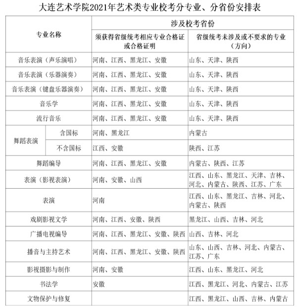
二、报名专业及省份
按照相关文件规定,考生所报专业(方向)属省级统考涉及有要求的,考生须省级统考成绩合格方可报考;省级统考未涉及或不要求的专业(方向),考生可直接参加校考。本科艺术类学生学费29700元/年•生,具体报名考试省份及专业如下:

三、考试时间
(一)正式考试日期:2021年2月23日(周二)
(二)日期:
次:2021年2月21日(周日)
第二次:2021年2月22日(周一)
(三)考前练习时间:2021年2月15日(周一)至正式考试前。
(四)各专业具体考试时间:

具体考试要求、网考操作指南等请于网上报名结束后关注我校招生网(http://zsgzc.dac.edu.cn)较新通知。
四、考试内容及注意事项
(一)考试内容
所有专业具体考试内容详见《大连艺术学院2021年本科艺术类专业考试(网络录制视频)校考考试内容及实施方案》(附件2)。
(二)注意事项
1.考生可于2021年2月15日起登录小艺帮APP按照考试要求反复进行考前练习,熟悉考试流程。考前练习不限时间和次数,无须提交视频。
2.非常重要,强烈建议考生参加两次。与正式考试流程完全一致,考试时间有严格限制,务必在规定的时间内完成。有提交视频环节,但仅做熟悉考试流程练习使用,视频不作为较终考试评分依据。
3.请考生严格按各专业考试时间安排参加正式考试。面试科目在考试时间内随到随考;笔试科目必须严格在考试限定时间参加考试。正式考试前考生务必进行考前练习和,熟悉网络考试操作流程,若在规定时间内缺考、未完成考试或未提交考试视频视为自动弃考,责任自负。
4.考试采用“双机位”录制,需准备2台智能手机(主、副机位)。须使用iPhone6s以上机型且ios系统10.0以上,或android7.0及以上的近两年主流品牌机(例如华为、小米、oppo、vivo等千元以上机型)。为使拍摄画面与原考试作品高度一致,考生必须选用手机固定器(建议手机支架),在考试中务必将手机支架放置前侧适当位置,支架调到合理高度,手机调试至合适的录制角度,提前固定好拍摄点,考生和考试画面同时在拍摄范围内,以便高效利用考试时间。
五、相关问题说明
(一)报名考试相关政策规定
1.参加考试考生需符合普通高等学校2021年招生工作规定中报名条件及我校艺术类招生报名条件,且按照考生所在省(自治区、直辖市)的相关要求符合当地招生主管部门的相关规定。未取得2021年所在省高考艺术类报名资格的考生及未按所在省(自治区、直辖市)普通高等学校招生工作(艺术类)有关规定执行者不得报名考试,不允许跨省报名考试,否则校考成绩无效。
2.请考生在报考前严格参照所在省(自治区、直辖市)的省级招生考试机构公布的关于艺术类省统考科目对应的艺术类专业范围,确认是否校考前需参加省级统考且成绩合格。同时按照我校2021年本科艺术类招生简介相关规定,参加我校组织的艺术类专业校考且取得专业合格证的考生方可填报我校艺术类专业志愿。
3.网上报考报名费为200元/专业,全体考生在报名前必须认真阅读本公告及《2021年大连艺术学院本科艺术类招生简介》(详见我校招生网http://zsgzc.dac.edu.cn),认真阅读报考注意事项并了解报考信息和要求,确认基本信息及核对所选报考专业无误后再进行网上缴费。部分省份有统考合格要求的,若统考成绩未公布,考生需根据自身情况慎重报考。
4.缴费成功后,不可修改报考专业,考生专业填报错误或由个人原因导致无法正常参加考试或未参加考试,报考费一律不退。未网上缴费报名无效,不按要求报名,误报、错报信息或填报虚假信息等导致不能参加考试或影响录取的,后果由考生本人承担。
5.在网上报名中提供虚假材料者或考试过程中发现有舞弊行为者,将取消其考试资格并报所在省招生主管部门严肃处理。我校将在2021级新生入学后对全体新生进行材料复核和专业复测。对于复测不合格、入学前后两次测试成绩差异过大的考生,将组织相关部门予以调查。一旦发现冒名顶替等考试舞弊行为,或在报名、考试过程中提供虚假材料,或在考试中被认定为违规的考生,将严格依据《国家教育考试违规处理办法》(令第33号)进行处理。凡在我校艺术类专业考试(校考)及录取过程中存在作弊行为,构成犯罪的,将移交司法机关依法处理。经查实属替考、违规录取、冒名顶替入学等违规情况的,一律取消该生录取资格,不予学籍电子注册,并通报考生所在地省级招生考试机构倒查追责。
(二)成绩公布及查询
我校根据考生报考及成绩情况分省分专业确定招生计划,划定合格线,较终招生计划以各省级招生主管部门公布的为准。所有参加艺术类专业考试(校考)的考生可通过我校招生网http://zsgzc.dac.edu.cn查询成绩。
(三)咨询及联系方式
1.如遇网上报名系统操作及技术问题,可联系小艺帮APP客服:
(1)服务QQ号:800180626。
(2)小艺帮APP技术咨询电话号码:4001668807。
2.考生如遇招生政策、考试报名方面疑问,可通过以下方式咨询:
(1)致电我校招生处电话咨询:0411-39256115、39256116,传真号:0411-39256123。
(2)通过我校招生网http://zsgzc.dac.edu.cn/contact留言板网上留言咨询。
(3)小艺帮APP内首页搜索“大连艺术学院”,进入院校频道后点击右上角“耳机图标”在线咨询。
凡参与我校2021年艺术类专业考试(校考)网上报名者,均视为已详细阅读本公告,了解报考信息及网上报名有关说明,并充分理解及认可《2021年大连艺术学院本科艺术类招生简介》中所述的各项规定、考试方式、录取原则等要求。
其他未尽事宜,以大连艺术学院招生处解释为准。





附件:小艺帮APP网上报名操作指南,长按识别二维码即可查看下载。

本文系 网站编辑转载,转载目的在于传递更多信息。如涉及作品内容、版权和其它问题,请在30日内与本网联系,我们将在第一时间删除内容!

































































