音乐统考资讯_实时掌握音乐统考动态

统考资讯

/ UNIFIED INFORMATION

上海市2021年艺术类专业统考时间确定!

上海市2021年艺术类专业统考时间确定!

上海市2021年艺术类专业统考时间确定!...

山东、河北、湖南等5省公布2022年音乐统考大纲

山东、河北、湖南等5省公布2022年音乐统考大纲

2022年艺术类招生考试各项工作稳步推进中,山东、河南、湖南、天津、辽宁等已公布了2022年音乐类省统考较新消息。快随小编一看,其中有完整的考试试题! ...

重磅!山东、河北、湖南等5省公布2022年音乐省考

重磅!山东、河北、湖南等5省公布2022年音乐省考

  2022年艺术类招生考试各项工作稳步推进进中,山东、河南、天津、辽宁4省已公布了2022年音乐类省统考较新消息。快随小音一看,其中有完整的考试试题!  山东省  山...

2021统考近65,音乐生不看综合分小心上不了本科

2021统考近65,音乐生不看综合分小心上不了本科

  今日,发通知确定2021年高考于6月7日开始举行,音乐生还有4个月时间文化课。高考录取时各省音乐类考生成绩的算法大不相同,有的是文化过线后按专业成绩排名录...

定了!天津2022年增设音乐类省级统考,考试说明正式发布

定了!天津2022年增设音乐类省级统考,考试说明正式发布

此前,天津市教育考试院发布重要提示,从2022年高考报名开始,艺术类专业市级统考将增加音乐类专业。  
 ...

哈尔滨音乐学院2021年本科专业和各省统考子科类对照

哈尔滨音乐学院2021年本科专业和各省统考子科类对照

哈尔滨音乐学院2021年本科校考专业和各省统考子科类对照  各位考生:  根据《办公厅关于做好2021年普通高等学校部分特殊类型招生工作的通知》(教学厅〔2020〕1...

2021年较新高水平艺术团招生简章,有音乐特长就是有“特权”!

2021年较新高水平艺术团招生简章,有音乐特长就是有“特权”!

每年底,国内各大重点高校都会相继发布较新的高水平艺术团或艺术类招生简章,考生或备战艺考,或准备高水平艺术团测试(艺术特长生)。...

出分了!3省公布2021年音乐统考专业合格线

出分了!3省公布2021年音乐统考专业合格线

截至今日,浙江、福建、江西3个省份已公布2021年音乐类省统考专业合格线。具体如下...

重磅!山东大学2021年音乐学使用省统考或校际联考成绩录取

重磅!山东大学2021年音乐学使用省统考或校际联考成绩录取

  山东大学  2021年音乐学专业使用省级统考成绩公告  各位考生及家长:  根据办公厅《关于做好2021年普通高校部分特殊类型招生工作的通知》(教学厅〔2020〕13...

可以查分了!2021音乐统考成绩查询时间及网址汇总

可以查分了!2021音乐统考成绩查询时间及网址汇总

  2021年各省艺术统考火热进行中,截至今日(12月15日),安徽、河南(笔试)、广西、云南、黑龙江(乐理、听音)、山西(理论)、西藏、江苏、浙江、江西已结束音乐类省统考。  统...

艺考音乐专业穿什么服装好

艺考音乐专业穿什么服装好

音乐类统考即将拉开帷幕,都说印象非常重要,这点对于艺考生来说就显得更加重要了。音乐艺考生们,你们是否还在为艺考音乐专业穿什么服装好而烦恼?考试期间服装搭配的好,...

这8类音乐生注定落榜,各位同学别中枪!

这8类音乐生注定落榜,各位同学别中枪!

12月就要进行艺术联考了,弱弱的问问同学们:你们的钢琴曲子练熟了吗?乐理题会做了吗?视唱唱好了吗?面对联考,你们准备好了吗?还没有紧迫感的同学,请你面壁思过......  ...

重磅通知!天津市将于2022年增设音乐类省统考

重磅通知!天津市将于2022年增设音乐类省统考

11月3日,天津市教育考试院发布重要提示,从2022年高考报名开始,艺术类专业市级统考将增加音乐类专业,相关考试大纲将于2020年底前公布。  
...

已有24省公布2021年艺术类统考考试时间,较早12月5日开考!

已有24省公布2021年艺术类统考考试时间,较早12月5日开考!

截至今天(11.6),已有24个省份发布2021年艺术类统考公告,2021届考生要合理安排专业复习进度,多做。为方便艺考生查看,小音汇总并整理了关于统考同学们极其关...

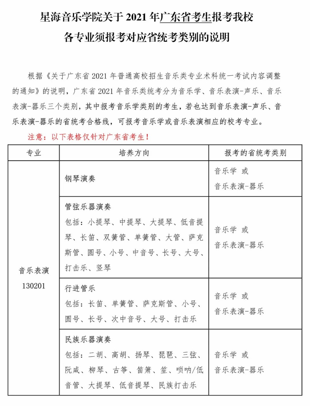
星海音乐学院2021年广东省考生各专业对应省统考类别说明

星海音乐学院2021年广东省考生各专业对应省统考类别说明

有着众多教学经验丰富的北京重点音乐院校教师,对于各种学习技巧/方法颇有研究,如果你想更好的学习音乐,可以右侧点击咨询我们哦!...

2021艺考不足60天!这5种方法让你99上岸!

2021艺考不足60天!这5种方法让你99上岸!

已到10月中旬,有的省份如浙江省已确定2021年音乐统考时间,定于12月14日开始。紧张的气氛愈加浓烈。  ...

音乐艺考新政策,音乐类考生看过来

音乐艺考新政策,音乐类考生看过来

从近几年的艺术统考趋势分析,艺术类的考生越来越多,音乐艺考生是艺考类的一支庞大的队伍,音乐艺考生想要在艺考的时候考上理想的大学,除了要有扎实的基本功之外,还要时刻...

会考辅导,艺术生统考成绩什么时候下来啊,艺考成绩查询系统入口

会考辅导,艺术生统考成绩什么时候下来啊,艺考成绩查询系统入口

会考辅导,艺术生统考成绩什么时候下来啊,艺考成绩查询系统入口会考辅导艺术生统考成绩什么时候下来啊,艺考成绩查询系统入口网络卡,查询慢,分数查询过后报考规划?免费点击咨询客服,或拨打官网线上免费电话,免费给您或您的孩子做报考规划,选个好大学。...

艺考文化课集训:黑龙江省音乐考试/联考成绩认定的院校有哪些

艺考文化课集训:黑龙江省音乐考试/联考成绩认定的院校有哪些

艺考文化课集训:黑龙江省音乐考试/联考成绩认定的院校有哪些艺考文化课集训黑龙江省音乐考试/联考成绩认定的院校有哪些2019年列入艺考的同学们都马上步入科场了,那末都有哪些音乐统考/联考问题的院校呢,为了便利同学们报考,小编在这里为人人整理了相关的学校名单,以供大家参考。一、1。黑2019年列入艺考的同学们都马上步入科场了,那末都有...

湖北音乐类联考/统考成绩什么时候可以查询

湖北音乐类联考/统考成绩什么时候可以查询

高三复读学校,湖北音乐类联考/统考成绩什么时候可以查询高三复读学校湖北音乐类联考/统考成绩什么时候可以查询2019年湖北音乐考试成绩何时能查到,音乐专业联考成绩哪里可以查询?一般音乐统考/联考成绩考试结束后20天左右可以查成绩,具体时间如下:一、2019浙江艺术类专业统考什么2019年湖北音乐考试成绩何时能查到,音乐专业联考成绩哪...

承认江西广播考试/联考成绩的院校都有哪些

承认江西广播考试/联考成绩的院校都有哪些

辅导班招生,承认江西广播考试/联考成绩的院校都有哪些辅导班招生承认江西广播考试/联考成绩的院校都有哪些2019年列入艺考的同学们都马上步入科场了,那末都有哪些抵赖播音统考/联考问题的院校呢,为了便利同学们报考,小编在这里为人人整理了相关的学校名单,以供大家参考。一、2...

北京播音统考/联考什么时候可以查成绩

北京播音统考/联考什么时候可以查成绩

艺考高考培训:北京播音统考/联考什么时候可以查成绩艺考高考培训北京播音统考/联考什么时候可以查成绩各地的播音统考/联考即将开始,那么,北京播音统考/联考什么时候可以查成绩呢?下面小编整理了一些小知识,...

哪些高校认可新疆的统考/联考成绩

哪些高校认可新疆的统考/联考成绩

哪些高校认可新疆的统考/联考成绩高考辅导班哪些高校认可新疆的统考/联考成绩2019年承认新疆美术统考/联考成绩的院校名单2019年艺术考试即将到来,所以考试生和家长一定要知道新疆考试/联合考试成绩的认可情况,高校的考试成绩单子,小校对相关信息2019年承认新疆美术统考/联考成绩的院校名单2019年艺术考试即将到来,所以考试...

浙江2019播音学生统考/联考成绩查询入口和时间

浙江2019播音学生统考/联考成绩查询入口和时间

浙江2019播音学生统考/联考成绩查询入口和时间高考补习班浙江2019播音学生统考/联考成绩查询入口和时间浙江2019播音学生统考/联考成绩查询入口和时间2019年浙江广播音像考试/联合考试即将举行,广播艺术考试结束后,我们可以在20天左右的时间内检查专业课程的成绩。我们需浙江2019播音学生统考/联考成绩查询入口和时间2019年浙江广播音像考试/...

承认江苏艺术统一考试/联考成绩的院校都有哪些

承认江苏艺术统一考试/联考成绩的院校都有哪些

承认江苏艺术统一考试/联考成绩的院校都有哪些高二辅导班承认江苏艺术统一考试/联考成绩的院校都有哪些2019年列入艺考的同学们都马上步入科场了,那末都有哪些抵赖美术统考/联考问题的院校呢,为了便利同学们报考,小编在这里为人人整理了相关的学校名单,以供大家参考。一、2019年列入艺考的同学们都马上步入科场了,...

认可广西音乐统一考试/联考成绩的院校都有多少

认可广西音乐统一考试/联考成绩的院校都有多少

艺术类高考,认可广西音乐统一考试/联考成绩的院校都有多少艺术类高考认可广西音乐统一考试/联考成绩的院校都有多少2019年列入艺考的同学们都马上步入科场了,那末都有哪些音乐统考/联考问题的院校呢,为了便利同学们报考,小编在这里整理了相关的学校名单,以供大家参考。...

天津2019播音学生统考/联考成绩查询入口和时间

天津2019播音学生统考/联考成绩查询入口和时间

高考复读:天津2019播音学生统考/联考成绩查询入口和时间高考复读天津2019播音学生统考/联考成绩查询入口和时间天津2019播音学生统考/联考成绩查询入口和时间在2019年,天津广播考试/联合考试即将举行。在无线电测试结束...

重庆2020艺术类专业统考(报考类别、报名时间、考点设置)

重庆2020艺术类专业统考(报考类别、报名时间、考点设置)

重庆2020艺术类专业统考(报考类别、报名时间、考点设置)...

2020河北音乐类专业统考时间和地点

2020河北音乐类专业统考时间和地点

2020河北音乐类专业统考时间和地点
...

艺术类招生:各省市艺术类专业统考,影响艺术类统考过线有这些因素

艺术类招生:各省市艺术类专业统考,影响艺术类统考过线有这些因素

艺术类招生:各省市艺术类专业统考,影响艺术类统考过线有这些因素艺术类招生各省市艺术类专业统考,影响艺术类统考过线有这些因素众所周知,艺术类文化分数线比普通类文化分数线相对较低,这也是大多数文化分不高的考生选择参加艺考的原因之一,我们在搜集相关数据发现,艺考生高考本科高于普通...

音乐班培训,2020年音乐艺考倒计时,考生要注意以下六方面

音乐班培训,2020年音乐艺考倒计时,考生要注意以下六方面

音乐班培训,2020年音乐艺考倒计时,考生要注意以下六方面音乐班培训2020年音乐艺考倒计时,考生要注意以下六方面1.确定报考条件有的学校对统考成绩有要求,有的专业对身高有要求,确定报考条件是查看招生简章中的步。2.确定招生省份及计划一般来说,艺术类招生简章中会有一个该年招生计划表,里面包含招收哪些省份生源、招收的专业、以及各专业在各省的招生名额,如果招生简章中没有注...

北京冲刺音乐班
艺考类培训学校,2020艺术类统考在即!考前压力释放、情绪调节,这样做能让艺考生满血复活

艺考类培训学校,2020艺术类统考在即!考前压力释放、情绪调节,这样做能让艺考生满血复活

艺考类培训学校,2020艺术类统考在即!考前压力释放、情绪调节,这样做能让艺考生满血复活艺考类培训学校2020艺术类统考在即!考前压力释放、情绪调节,这样做能让艺考生满血复活统考在即!2020年艺术类统考较早的几个省份将在本周六,也就是11月30日就举行。艺术类统考作为普通高考的一部分,对于每一个艺考生来说都是人生的一个转折点。特别是2020年各省基本上都采用统考成绩之后,被称为改变命运的艺...

如何应对高考:听音记谱统考考试科目及内容

如何应对高考:听音记谱统考考试科目及内容

如何应对高考:听音记谱统考考试科目及内容如何应对高考听音记谱统考考试科目及内容听音记谱统考考试科目及内容音乐类专业省统考科目为四科,即专业主科(声乐、器乐、舞蹈,考生任选其一)、视唱、音乐基...

文化补习:各省市艺考时间公布,及艺考注意事项

文化补习:各省市艺考时间公布,及艺考注意事项

文化补习:各省市艺考时间公布,及艺考注意事项文化补习各省市艺考时间公布,及艺考注意事项截止目前,北京、重庆、湖北、江西、广西、四川、江苏等省市的艺术类专业统考时间已经公布,福建、安徽、湖南、黑龙江等部分省市的高考报名时间也已对外公布,2017年艺术类专业统考的帷幕正式揭开,作为17年的艺考生,在专业统考开始前你该做好哪些相应的准备呢?调整心态...

高三艺考生学习方法:声乐艺考专业评分细则

高三艺考生学习方法:声乐艺考专业评分细则

高三艺考生学习方法:声乐艺考专业评分细则高三艺考生学习方法2017声乐艺考专业评分细则音乐类专业省统考声乐评分细则Aa.音色甜美,音质纯净,有良好的科学发声方法(喉咙松弛,有呼吸支撑),演唱作品程度较难,吐字清楚,风格把握较为准确,音准节奏正确,有良好的乐感和演唱气质,形象佳。Ab.音色甜美,音质纯...

页次:2/4 每页35 总数129    首页  上一页  下一页  尾页    转到:
Baidu
map