星海音乐学院2021年硕士研究生招生简章
- 预约测评
- 提交
星海音乐学院2021年硕士研究生招生简章及专业目录公布,为方便考生及时查看其招生考试要求, 音乐艺考培训班小音现将其分享如下,准备参加星海音乐学院2021年硕士研究生考试的同学可以参考下。
星海音乐学院2021年硕士研究生招生简章
全日制学术型
一、培养目标
培养为社会主义音乐文化建设服务,在本学科内掌握坚实的基础理论、系统的专业知识与技巧,具有创新精神和独立从事音乐研究、教学、管理等工作能力的高层次学术型专门人才。
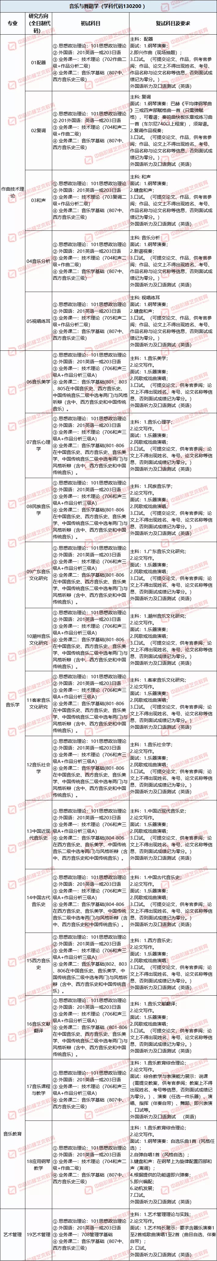
二、招生专业名称、研究方向与考试科目(见附件)

注:1.初试科目中的和声、作品分析、中国音乐史、西方音乐史等专业基础课程,其考试内容按不同专业方向的难易程度分级确定考试标准。
2.所有面试中的乐器演奏或演唱形式均指独奏或独唱。
三、学习方式及修业年限
全日制(学制3年)
四、报考条件
符合下列条件的,可以参加国家组织的统一招生考试:
1. 中华人民共和国公民。
2. 拥护中国共产党的领导,品德良好,遵纪守法。
3. 身体健康状况符合国家和招生单位规定的体检要求。
4. 考生学业水平必须符合下列条件之一:
(1)国家承认学历的应届本科毕业生(含普通高校、成人高校、普通高校举办的成人高等学历教育应届本科毕业生)及自学考试和网络教育届时可毕业本科生,录取当年9月1日前须取得国家承认的本科毕业证书或留学服务中心出具的《国(境)外学历学位认证书》,否则录取资格无效。
(2)具有国家承认的大学本科毕业学历的人员。
(3)获得国家承认的高职高专学历后满2年(从毕业后到录取当年9月1日,下同)或2年以上的,以及国家承认学历的本科结业生,按本科同等学力身份报考,并在复试阶段进行加试。高职高专同等学力报考者还须提交报考专业领域的两位副高以上职称的教授推荐信。
(4)已获硕士、博士学位人员。
在校研究生报考须在报名前征得所在培养单位同意。
五、报名
研究生报名采取网上提交报考信息、网上缴费、信息确认相结合的方式进行。
(一)网上报名:报考2021年硕士研究生考生一律采取网上报名方式。
1.网上报名时间:2020年10月10日至10月31日(每天9:00至22:00)逾期不再补报,也不得再修改报名信息;(应届本科毕业生可提前)网上预报名时间为2020年9月24日至27日(每天9:00至22:00)。
2.考生应在规定时间登录“中国研究生招生信息网”(公网网址:http://yz.chsi.com.cn,教育网址:http://yz.chsi.cn,以下简称“研招网”)浏览报考须知,并按、广东省招生办和我校的网上公告要求报名,凡不按公告要求报名、网报信息误填、错填或填报虚假信息而造成不能考试或录取的,后果由考生本人承担。在上述报名日期内,考生可自行修改网报信息或重新填报报名信息,但一位考生只能保留一条有效报名信息。逾期不再补报,也不得修改报名信息。
3.网上报名填写报考信息时注意事项:
(1)考生报名时只填报一个招生单位的一个专业。待初试结束,公布考生进入复试的初试成绩基本要求后,考生可通过“研招网”调剂服务系统了解招生单位的计划余额信息,并按相关规定自主多次平行填报多个调剂志愿。
(2)以同等学力身份报考的人员,应按我校的招生简章要求如实填写学习情况和提供真实材料。
(3)考生要准确填写本人所受奖惩情况,特别是要如实填写在参加普通和成人高等学校招生考试、硕士研究生招生考试、高等教育自学考试等国家教育考试过程中因违纪、作弊所受处罚情况。对弄虚作假者,招生单位将按照《国家教育考试违规处理办法》、《普通高等学校招生违规行为处理暂行办法》严肃处理。
(4) 报名期间将对考生学历(学籍)信息进行网上校验,并在考生提交报名信息三天内反馈校验结果。考生可随时上网查看学历(学籍)校验结果。考生也可在报名前或报名期间自行登录“中国高等教育学生信息网”(网址:http://www.chsi.com.cn)查询本人学历(学籍)信息。
未通过学历(学籍)校验的考生应及时到学籍学历认证机构进行认证,在信息确认时将认证报告交报核验。
(5)报考“退役大学生士兵”专项硕士研究生招生计划的考生,应为高校学生应征入伍退出现役,且符合硕士研究生报考条件者。考生须按照研究生招生考试有关要求办理网上报名和信息确认手续。考生报名时应选择填报退役大学生士兵专项计划,并按要求填报本人入伍前的入学信息以及入伍、退役等相关信息。考生应认真了解并严格按照报考条件及相关政策要求选择填报志愿。因不符合报考条件及相关政策要求,造成后续不能信息确认、考试、复试或录取的,后果由考生本人承担。
(二)网上缴费:
我校报名费一律采用网上缴费方式。
1.缴费时间:2020年10月10日至10月31日
2.缴费网址:中国研究生招生信息网(http://yz.chsi.com.cn)
(三)信息确认:
1.信息确认时间、地点及方式将根据与广东省教育考试院较新文件及学校防疫要求另行通知,以研究生部官网公布信息为准,请密切关注。
2.信息确认所需材料
(1)考生本人居民身份证、学历证书原件及复印件(普通高校、成人高校、普通高校举办的成人高校学历教育应届本科毕业生持学生证原件及复印件)和网上报名编号。报考“退役大学生士兵”专项硕士研究生招生计划的考生还应准备本人《入伍批准书》和《退出现役证》原件和复印件。
(2)在录取当年9月1日前可取得国家承认本科毕业证书的自学考试和网络教育本科生,须凭颁发毕业证书的省级高等教育自学考试办公室或网络教育高校出具的相关证明方可办理网上报名与信息确认手续。
(3)未通过网上学历(学籍)校验的考生,在信息确认时应提供学历(学籍)认证报告,以供核验。
(四)报考资格审查
我校将根据规定,对考生报考信息和信息确认材料进行全面审查,确定考生的考试资格。
1.考生填报的报名信息与报考条件不符的,不得准予考试。
2.网上学历(学籍)校验未通过的考生,应在信息确认时提供机构出具的认证报告,否则不得准予考试。
3.在审查考生资格时,如发现伪造证件将通知公安机关并配合公安机关暂扣相关证件。
六、考试
招生考试分初试(统考)与复试(专业考试)。
(一)考试时间
1.初试日期:2020年12月26日至12月27日(统考);
2.复试日期:2021年4月上旬,具体日期以我校研究生部官网通知为准(https://yjsb.xhcom.edu.cn/index.htm)。
(二)考试地点
凡报考我校考生,初试与复试均在星海音乐学院大学城校区进行,外地不设。
(三)准考证打印
考生需凭自行下载打印的《准考证》和居民身份证才能参加所有考试
1.准考证:2020年12月19日至2020年12月28日,考生凭网报用户名和密码登陆“研招网”(公网网址:http://yz.chsi.com.cn,复试准考证为统一准考证,请妥善保管。
2.复试准考证:与初试准考证相同,凭准考证到场考试。其正反两面在使用期间不得涂改。
(四)考试科目
1.思想政治理论、外国语(英语一、日语任选一种)须参加统一考试。
2.其他业务课(技术理论、音乐学基础等)及复试考试内容详见附件一。
3. 加试科目:同等学力报考者、成人高校应届本科毕业生、自学考试和网络教育本科毕业生、非音乐类专业考生在复试期间需加试视唱练耳(含听写、视唱两部分)与器乐演奏(自备练习曲、乐曲各一首,需背谱独奏,不带伴奏);艺术管理专业需加试艺术管理基础能力测试与器乐演奏(自备练习曲、乐曲各一首,需背谱独奏,不带伴奏)。
七、复试
(一)进入复试基本要求:
1. 考试资格符合报考条件;
2. 初试各科目成绩及总分不低于国家分数线,业务课一、业务课二需达到学校划定的分数线,按一定比例进入复试;
3. 破格复试及调剂工作遵照国家及广东省相关规定政策执行。
(二)复试方案:国家下达初试成绩基本要求分数线后在我校研究生部官网(https://yjsb.xhcom.edu.cn/index.htm)发布。
(三)复试科目及要求(见附件)
(四)体检:考生办理复试手续时需提供本人近期在“二级甲等”(含)以上医院体检结果。
八、录取
1.根据当年下达的招生规模和录取分数要求,依据考生初试和复试成绩,按德、智、体全面发展原则,择优录取(具体细则见“复试及录取工作办法”)。
2.在录取阶段,“拟录取名额分配方案”将由学校招生委员会根据考试实际情况及专业需求进行调配;
3. 硕士生录取类别分为非定向和定向两种(定向就业的硕士生须在录取前签订合同)。
九、入学
1.新生应按时报到,不能按时报到者,须有正当理由和有关证明,并向我校相关部门请假。无故逾期两周不报到者,取消入学资格。应届本科毕业生及自学考试和网络教育届时可毕业本科生考生,入学时未取得国家承认的本科毕业证书者,取消录取资格。
2.入学后,我校将按规定对新生进行复查,复查合格者方可注册。
十、学习费用及待遇
1.学费:8000元/年(参见粤价〔2013〕294号文)。
2.奖学金、助学金以招生当年国家规定的标准执行。
十一、其他
1.招生信息如因国家相关政策或关系有所变动,将另行通知,一切信息以研究生部官网发布为准。
2.严禁考生将任何书刊、报纸、稿纸、资料、无线通讯工具、电子产品及其他违规物品带入考场,对作弊和违规考生严格按《国家教育考试违规处理办法》《普通高等学校招生违规行为处理暂行办法》处理。对弄虚作假者,不论何时,一经查实,即按有关规定取消报考资格及被录取资格,已经入学的,取消其学籍。
3.以上或其他相关信息可登录网址查询(https://yjsb.xhcom.edu.cn/index.htm)。
4.本招生简章由我校研招办负责解释。
十二、联系地址及电话
1.联系地址:广州大学城外环西路398号星海音乐学院研究生部(邮编:510006)
2.联系电话:020-39363999
星海音乐学院2021年硕士研究生招生简章
艺术硕士
一、培养目标
培养具有高水平的音乐创作、音乐表演技能,系统的专业知识,较高的音乐审美能力和较强的音乐理解力与表现力,能够胜任音乐创作和音乐表演领域的各种表现形式的高层次、应用型专门人才。
二、招生专业名称、研究方向与考试科目(见附件)

注:
1. 2021年艺术硕士专业学位各研究方向只招收全日制,请考生网报时注意核对“研究方向代码”。
2. 初试科目中的和声、作品分析、中国音乐史、西方音乐史等专业基础课程,其考试内容按不同专业方向的难易程度分级确定考试标准。
3. 所有面试中的乐器演奏或演唱形式均指独奏或独唱。
三、学习方式及修业年限
全日制(学制3年)
四、报考条件
符合下列条件的,可以参加国家组织的统一招生考试:
1. 中华人民共和国公民。
2. 拥护中国共产党的领导,品德良好,遵纪守法。
3. 身体健康状况符合国家和招生单位规定的体检要求。
4. 考生学业水平必须符合下列条件之一:
(1)国家承认学历的应届本科毕业生(含普通高校、成人高校、普通高校举办的成人高等学历教育应届本科毕业生)及自学考试和网络教育届时可毕业本科生,录取当年9月1日前须取得国家承认的本科毕业证书或留学服务中心出具的《国(境)外学历学位认证书》,否则录取资格无效。
(2)具有国家承认的大学本科毕业学历的人员。
(3)获得国家承认的高职高专学历后满2年(从毕业后到录取当年9月1日,下同)或2年以上的,以及国家承认学历的本科结业生,按本科同等学力身份报考,并在复试阶段进行加试。高职高专同等学力报考者还须提交报考专业领域的两位副高以上职称的教授推荐信。
(4)已获硕士、博士学位人员。
在校研究生报考须在报名前征得所在培养单位同意。
五、报名
研究生报名采取网上提交报考信息、网上缴费、信息确认相结合的方式进行。
(一)网上报名:报考2021年硕士研究生考生一律采取网上报名方式。
1.网上报名时间:2020年10月10日至10月31日(每天9:00至22:00)逾期不再补报,也不得再修改报名信息;(应届本科毕业生可提前)网上预报名时间为2020年9月24日至27日(每天9:00至22:00)。
2.考生应在规定时间登录“中国研究生招生信息网”(公网网址:http://yz.chsi.com.cn ,教育网址:http://yz.chsi.cn,以下简称“研招网”)浏览报考须知,并按、广东省招生办和我校的网上公告要求报名,凡不按公告要求报名、网报信息误填、错填或填报虚假信息而造成不能考试或录取的,后果由考生本人承担。在上述报名日期内,考生可自行修改网报信息或重新填报报名信息,但一位考生只能保留一条有效报名信息。逾期不再补报,也不得修改报名信息。
3.网上报名填写报考信息时注意事项:
(1)考生报名时只填报一个招生单位的一个专业。待初试结束,公布考生进入复试的初试成绩基本要求后,考生可通过“研招网”调剂服务系统了解招生单位的计划余额信息,并按相关规定自主多次平行填报多个调剂志愿。
(2)以同等学力身份报考的人员,应按我校的招生简章要求如实填写学习情况和提供真实材料。
(3)考生要准确填写本人所受奖惩情况,特别是要如实填写在参加普通和成人高等学校招生考试、硕士研究生招生考试、高等教育自学考试等国家教育考试过程中因违纪、作弊所受处罚情况。对弄虚作假者,招生单位将按照《国家教育考试违规处理办法》、《普通高等学校招生违规行为处理暂行办法》严肃处理。
(4)报名期间将对考生学历(学籍)信息进行网上校验,并在考生提交报名信息三天内反馈校验结果。考生可随时上网查看学历(学籍)校验结果。考生也可在报名前或报名期间自行登录“中国高等教育学生信息网”(网址:http://www.chsi.com.cn)查询本人学历(学籍)信息。
未通过学历(学籍)校验的考生应及时到学籍学历认证机构进行认证,在信息确认时将认证报告交报核验。
(5)报考“退役大学生士兵”专项硕士研究生招生计划的考生,应为高校学生应征入伍退出现役,且符合硕士研究生报考条件者。考生须按照研究生招生考试有关要求办理网上报名和信息确认手续。考生报名时应选择填报退役大学生士兵专项计划,并按要求填报本人入伍前的入学信息以及入伍、退役等相关信息。考生应认真了解并严格按照报考条件及相关政策要求选择填报志愿。因不符合报考条件及相关政策要求,造成后续不能信息确认、考试、复试或录取的,后果由考生本人承担。
(二)网上缴费:
我校报名费一律采用网上缴费方式。
1.缴费时间:2020年10月10日至10月31日
2.缴费网址:中国研究生招生信息网(http://yz.chsi.com.cn)
(三)信息确认:
1.信息确认时间、地点及方式将根据与广东省教育考试院较新文件及学校防疫要求另行通知,以研究生部官网公布信息为准,请密切关注。
2.信息确认所需材料
(1)考生本人居民身份证、学历证书原件及复印件(普通高校、成人高校、普通高校举办的成人高校学历教育应届本科毕业生持学生证原件及复印件)和网上报名编号。报考“退役大学生士兵”专项硕士研究生招生计划的考生还应准备本人《入伍批准书》和《退出现役证》原件和复印件。
(2)在录取当年9月1日前可取得国家承认本科毕业证书的自学考试和网络教育本科生,须凭颁发毕业证书的省级高等教育自学考试办公室或网络教育高校出具的相关证明方可办理网上报名与信息确认手续。
(3)未通过网上学历(学籍)校验的考生,在信息确认时应提供学历(学籍)认证报告,以供核验。
(四)报考资格审查
我校将根据规定,对考生报考信息和信息确认材料进行全面审查,确定考生的考试资格。
1.考生填报的报名信息与报考条件不符的,不得准予考试。
2.网上学历(学籍)校验未通过的考生,应在信息确认时提供机构出具的认证报告,否则不得准予考试。
3.在审查考生资格时,如发现伪造证件将通知公安机关并配合公安机关暂扣相关证件。
六、考试
招生考试分初试(统考)与复试(专业考试)。
(一)考试时间
1.初试日期:2020年12月26日至12月27日(统考);
2.复试日期:2021年4月上旬,具体日期以我校研究生部官网公布为准(https://yjsb.xhcom.edu.cn/index.htm)。
(二)考试地点
凡报考我校考生,初试与复试均在星海音乐学院大学城校区进行,外地不设。
(三)准考证打印
考生需凭自行下载打印的《准考证》和居民身份证才能参加所有考试
1.准考证:2020年12月19日至2020年12月28日,考生凭网报用户名和密码登陆“研招网”(公网网址:http://yz.chsi.com.cn,复试准考证为统一准考证,请妥善保管。
2.复试准考证:与初试准考证相同,凭准考证到场考试。其正反两面在使用期间不得涂改。
(四)考试科目
1.思想政治理论、外国语(英语二、日语任选一种)须参加统一考试。
2.其他业务课(技术理论、音乐学基础)及复试考试内容详见附件一。
3.加试科目:同等学力报考者、成人高校应届本科毕业生、自学考试和网络教育本科毕业生、非音乐类专业考生在复试期间需加试视唱练耳(含听写、视唱两部分)与器乐演奏(自备练习曲、乐曲各一首,需背谱独奏,不带伴奏);舞蹈编导专业需加试舞蹈编导基础理论与中国民族民间舞技能测试。
七、复试
(一)进入复试基本要求:
1.考试资格符合报考条件;
2.初试各科目成绩及总分不低于国家分数线,业务课一、业务课二需达到学校划定的分数线,按一定比例进入复试;
3.破格复试及调剂工作遵照国家及广东省相关规定政策执行。
(二)复试方案:国家下达初试成绩基本要求分数线后在我校研究生部官网(https://yjsb.xhcom.edu.cn/index.htm)发布。
(三)复试科目及要求(见附件)
(四)体检:考生办理复试手续时需提供本人近期在“二级甲等”(含)以上医院体检结果。
八、录取
1.根据当年下达的招生规模和录取分数要求,依据考生初试和复试成绩,按德、智、体全面发展原则,择优录取(具体细则见“复试及录取工作办法”)。
2.在录取阶段,“拟录取名额分配方案”将由学校招生委员会根据考试实际情况及专业需求进行调配;
3.硕士生录取类别分为非定向和定向两种(定向就业的硕士生须在录取前签订合同)。
九、入学
1.新生应按时报到,不能按时报到者,须有正当理由和有关证明,并向我校相关部门请假。无故逾期两周不报到者,取消入学资格。应届本科毕业生及自学考试和网络教育届时可毕业本科生考生,入学时未取得国家承认的本科毕业证书者,取消录取资格。
2. 入学后,我校将按规定对新生进行复查,复查合格者方可注册。
十、学习费用及待遇
1.学费:28000元/年(参见粤价〔2013〕294号文)。
2.奖学金、助学金以招生当年国家规定的标准执行。
十一、其他
1.招生信息如因国家相关政策或关系有所变动,将另行通知,一切信息以研究生部官网发布为准。
2.严禁考生将任何书刊、报纸、稿纸、资料、无线通讯工具、电子产品及其他违规物品带入考场,对作弊和违规考生严格按《国家教育考试违规处理办法》《普通高等学校招生违规行为处理暂行办法》处理。对弄虚作假者,不论何时,一经查实,即按有关规定取消报考资格及被录取资格,已经入学的,取消其学籍。
3.以上或其他相关信息可登录网址查询(https://yjsb.xhcom.edu.cn/index.htm)。
4.本招生简章由我校研招办负责解释。
十二、联系地址及电话
1.联系地址:广州大学城外环西路398号星海音乐学院研究生部(邮编:510006)
2.联系电话:020-39363999
本文系 网站编辑转载,转载目的在于传递更多信息。如涉及作品内容、版权和其它问题,请在30日内与本网联系,我们将在第一时间删除内容!

































































