东北师范大学2020年硕士研究生招生简章
- 预约测评
- 提交
东北师范大学2020年硕士研究生招生简章公布,为方便考生及时查看其招生考试要求, 艺术考研培训班小音现将其分享如下,准备参加东北师范大学硕士研究生考试的同学可以参考下。

一、报考条件
1.中华人民共和国公民。
2.拥护中国共产党的领导,品德良好,遵纪守法。
3.身体健康状况符合国家规定的体检要求。
4.考生学业水平必须符合下列条件之一:
(1)国家承认学历的应届本科毕业生(含普通高校、成人高校、普通高校举办的成人高等学历教育应届本科毕业生)及自学考试和网络教育届时可毕业本科生。考生录取当年入学(新生报到之日)前,必须取得国家承认的本科毕业证书,否则录取资格无效。
(2)具有国家承认的大学本科毕业学历的人员。
(3)获得国家承认的高职高专毕业学历后满2年(从毕业后到录取当年入学之日,下同)或2年以上的人员,以及国家承认学历的本科结业生,且符合以下全部具体学业要求的,按本科毕业同等学力身份报考:
进修过与报考专业相关的六门以上大学本科主干课程,并提交进修学校出具的学习证明和成绩单;报考专业与所学专业相同或相近;国家大学外语四级(英、日、俄)考试成绩达到425分及以上(外语专业考生不做此项要求)。
(4)已获硕士、博士学位的人员。
5.在校研究生报考须在报名前征得所在培养单位同意。
6.符合《东北师范大学2020年硕士研究生招生专业目录》(以下简称“专业目录”)中所报考专业的报考要求。
二、几类专业学位硕士研究生特殊报考条件
1.报名参加法律(非法学)专业学位硕士研究生招生考试的人员须符合本简章点报考条件中的各项要求,且报考前所学专业为非法学专业(普通高等学校本科专业目录法学门类中的法学类专业[代码为0301]毕业生、专科层次法学类毕业生和自学考试形式的法学类毕业生等不得报考)。
2.报名参加法律(法学)专业学位硕士研究生招生考试的人员须符合本简章点报考条件中的各项要求,且报考前所学专业为法学专业(仅普通高等学校本科专业目录法学门类中的法学类专业[代码为0301]毕业生、专科层次法学类毕业生和自学考试形式的法学类毕业生等可以报考)。
3.报考工商管理(MBA)、公共管理(MPA)、教育硕士中的教育管理专业的人员须符合本简章点报考条件中除第4、5点之外的各项要求,且须符合下列条件之一:
(1)大学本科毕业后有3年以上工作经验的人员。
(2)获得国家承认的高职高专毕业学历或大学本科结业后,符合招生单位相关学业要求,达到大学本科毕业同等学力并有5年以上工作经验的人员。
(3)获得硕士学位或博士学位后有2年以上工作经验的人员。
三、学习方式、修业年限及收费标准
学习方式分为全日制和非全日制两种。全日制硕士研究生在基本修业年限内须全脱产在校学习。非全日制硕士研究生原则上招收在职定向就业人员,在基本修业年限内,在从事其他职业或者社会实践的同时,采取多种方式和灵活时间安排进行非脱产学习,报考类别原则上应为“定向就业”。
全日制和非全日制硕士研究生毕业时,根据修业年限、学业成绩等,按照国家有关规定颁发相应的、注明学习方式的毕业证书;学业水平达到国家及东北师范大学规定的学位标准,可以申请授予相应的学位证书。
修业年限及收费标准参见专业目录。
四、报名
报名包括网上报名和现场确认两个阶段。
1.网上报名
(1)考生报名前应当认真了解并仔细核对本人是否符合本简章中要求的报考条件,以及是否符合专业目录中所报考专业的报考要求。因不符合报考条件及相关政策要求,造成后续不能现场确认、考试、复试或录取的,后果由考生本人承担。
(2)网上报名时间为2019年10月10日至10月31日,每天9:00—22:00。网上预报名时间为2019年9月24日至9月27日,每天9:00—22:00。
(3)考生应在规定时间登录“中国研究生招生信息网”(公网网址:https://yz.chsi.com.cn,教育网址:https://yz.chsi.cn,以下简称“研招网”)浏览报考须知,并按、省级教育招生考试机构以及报的网上公告要求报名。报名期间,考生可自行修改网上报名信息或重新填报报名信息,但一位考生只能保留一条有效报名信息。逾期不再补报,也不得修改报名信息。
(4)考生要准确填写本人所受奖惩情况,特别是要如实填写在参加普通和成人高等学校招生考试、硕士研究生招生考试、高等教育自学考试等国家教育考试过程中因违纪、作弊所受处罚情况。对弄虚作假者,东北师范大学将按照《国家教育考试违规处理办法》《普通高等学校招生违规行为处理暂行办法》严肃处理。
(5)报名期间将对考生学历(学籍)信息进行网上校验,考生可上网查看学历(学籍)校验结果。考生也可在报名前或报名期间自行登录“中国高等教育学生信息网”(以下简称“学信网”,网址:https://www.chsi.com.cn)查询本人学历(学籍)信息。未能通过学历(学籍)网上校验的考生须在2019年11月10日前将如下材料寄送至东北师范大学,否则不予准考。
普通全日制应届本科毕业生提供学信网下载的《学籍在线验证报告》原件;
自学考试和网络教育届时可毕业本科生提供所在教育行政部门出具的成绩证明原件;
往届生和同等学力考生提供学信网下载的《学历电子注册备案表》原件或《中国高等教育学历认证报告》复印件;
获国(境)外学历者提供留学服务中心出具的《国(境)外学历学位认证书》复印件;
姓名或证件号码变更的考生提供公安机关出具的身份证明。
寄送地址:吉林省长春市南关区人民大街5268号东北师范大学行政办公楼322室研究生院研究生招生办公室,邮编:130024,电话:0431-85099608。
(6)报考类别分为“定向就业”和“非定向就业”。硕士研究生就业方式分为定向就业和非定向就业两种类型。定向就业的硕士研究生按定向合同就业;非定向就业的硕士研究生按本人与用人单位双向选择的办法就业。“少数民族高层次骨干人才计划”考生报考类别为定向就业。
2.现场确认
(1)所有考生(不含推荐免试考生)均应当在规定时间内到报指定地点现场核对并确认其网上报名信息,逾期不再补办。具体时间及要求以报网报公告为准。
音乐(135101)、舞蹈(135106)、美术(135107)、艺术设计(135108)、学科教学(美术)(045113)、美术学[130400,不包含01美术历史及理论方向]、设计学[130500,不包含01设计历史及理论方向]专业初试的第四科须到东北师范大学参加考试,建议报考以上专业的考生现场确认地点选择“长春市招生委员会办公室”,否则一切后果由考生本人自行承担。
(2)所有考生均应当对本人网上报名信息进行认真核对并确认。报名信息经确认后一律不可修改,因考生填写错误引起的一切后果由其自行承担。
五、考试
硕士研究生招生考试分初试和复试两个阶段进行。
1.初试
(1)初试时间为2019年12月21日至12月22日,第四科到校考试时间以准考证为准。
(2)初试地点由报统一安排,第四科到校考试地点参见准考证。
(3)2019年12月14日—23日,考生自行登录研招网下载打印《准考证》,其他考试信息及要求以准考证为准。考生凭下载打印的《准考证》及居民身份证参加初试和复试。
2.复试
(1)复试采取差额形式,各招生院部根据公布的《硕士研究生招生考试考生进入复试的初试成绩基本要求》,并结合生源和招生计划等情况,在复试前确定复试差额比例和复试名单,时间、地点、内容、方式等复试细则将在各招生院部网站公布。
(2)同等学力、部分跨学科考生复试时须加试两门与所报考专业相关的本科主干课程。加试方式为笔试。报考法律(非法学)、工商管理(MBA)、公共管理(MPA)专业学位的同等学力考生可以不加试。是否属于跨学科由各招生院部进行认定。
(3)会计、图书情报、工商管理(MBA)、公共管理(MPA)专业学位的思想政治理论考试在复试中进行,成绩计入复试总成绩。
(4)复试不合格的考生不予录取。
3.考试科目详见专业目录,有特殊要求的专业在“备注”一栏标明。
六、录取
1.按照有关招生录取政策规定,各招生院部根据本单位招生计划、复试录取办法以及考生初试和复试成绩、思想政治表现、身心健康状况等择优确定拟录取名单。拟录取名单将在东北师范大学研究生院网站统一公示。
2.体检在考生拟录取后组织进行,参照、原卫生部、中国残联印发的《普通高等学校招生体检工作指导意见》(教学〔2003〕3号)要求,按照《办公厅卫生部办公厅关于普通高等学校招生学生入学身体检查取消乙肝项目检测有关问题的通知》(教学厅〔2010〕2号)规定执行。
七、奖助办法
研究生奖助办法请见《东北师范大学研究生奖助学金改革方案》。
八、住宿
住宿地点在培养所在校区,均为4人间,住宿费标准以录取当年入学须知为准。
九、其他
1.在录取阶段,东北师范大学将根据正式下达的招生计划,结合上线生情况及学校发展需要,对招生计划做适当调整。
2.国防生和现役军人报考硕士研究生,按军队相关部门规定办理
3.少数民族高层次骨干人才计划、退役大学生士兵专项计划、单独考试及港澳台地区硕士研究生招生办法另发。
4.东北师范大学不举办专业课考前辅导班。
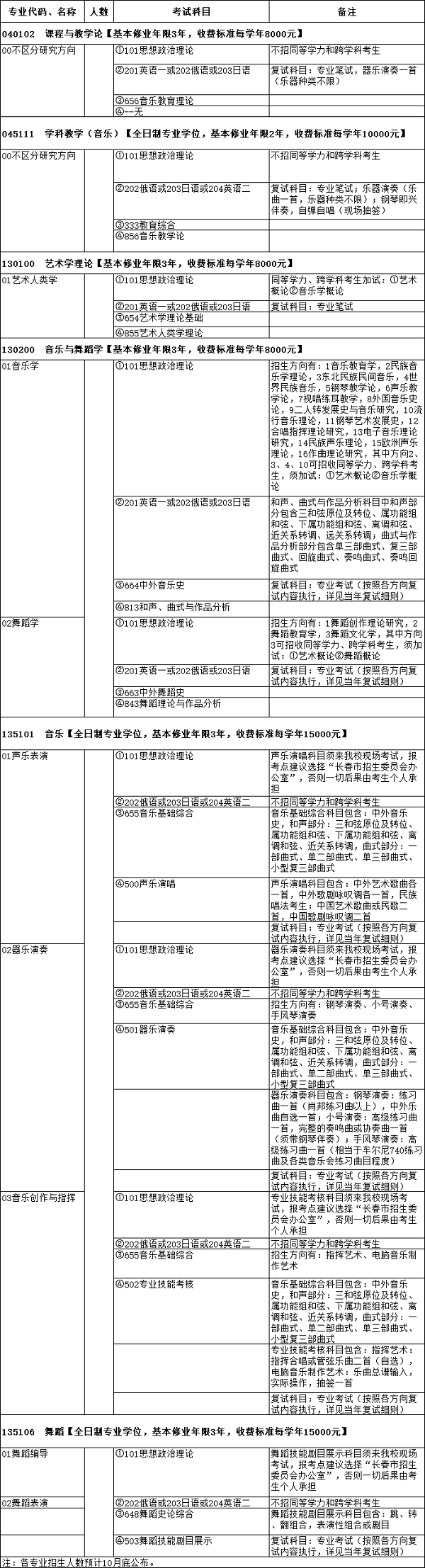
附件:东北师范大学2020年硕士研究生招生专业目录(音乐)

本文系 网站编辑转载,转载目的在于传递更多信息。如涉及作品内容、版权和其它问题,请在30日内与本网联系,我们将在第一时间删除内容!

































































