上海音乐学院2020年硕士研究生招生简章
- 预约测评
- 提交
上海音乐学院2020年硕士研究生招生简章公布,为方便考生及时查看其招生考试要求, 艺术考研培训班小音现将其分享如下,准备参加上海音乐学院硕士研究生考试的同学可以参考下。

一、培养目标
培养为社会主义音乐文化建设服务,掌握本学科坚实的基础理论、系统知识和专业技巧,具有创新精神和独立从事音乐研究、教学、管理等工作能力的高层次学术型专门人才以及从事音乐创作、音乐表演、具有较强良好职业素养的高层次应用型专门人才。
二、学科专业方向及导师详见附录
三、学习年限与学习方式
基本学习年限一般为三年。根据教学[2016]9号文件的指示精神,上海音乐学院学术型硕士研究生均为全日制硕士研究生;艺术硕士专业学位研究生按其学习方式分为全日制硕士研究生和非全日制硕士研究生两种。
四、招生名额情况
招生名额预分情况仅供参考,较终以国家较后下达的招生计划为准。上海音乐学院将根据国家较后下达的招生计划,同时结合学院学科分布的实际情况以及学科建设的实际要求,对各学科专业的招生名额进行分配。上海音乐学院今年可以接收单独考试2名、退役大学生士兵计划2名,学院将结合考生成绩、学院学科分布的实际情况、学科建设的实际要求,择优录取。
五、报考条件
1、符合下列条件的,可以报名参加国家组织的统一研究生招生考试:
⑴中华人民共和国公民;
⑵拥护中国共产党的领导,愿为社会主义音乐文化建设服务,品德良好,遵纪守法;
⑶身体健康状况符合规定的体检要求。
⑷考生必须符合下列学历等条件之一:
a.国家承认学历的应届本科毕业生(2020年9月1日前须取得国家承认的本科毕业证书。含普通高校、成人高校、普通高校举办的成人高等学历教育应届本科毕业生,及自学考试和网络教育届时可毕业本科生);
b.具有国家承认的大学本科毕业学历的人员;
c.获得国家承认的高职高专学历后满2年(从毕业后到2020年9月1日)或2年以上,达到与大学本科毕业生同等学力的人员。同等学力报考者须提交报考专业领域的两位副高以上职称的教授推荐信,并在复试阶段进行加试,同等学力跨专业报考者还须提交相关专业学术成果;
d.国家承认学历的本科结业生,按本科毕业生同等学力身份报考,须提交报考专业领域的两位副高以上职称的教授推荐信,并在复试阶段进行加试;
e.已获硕士、博士学位的人员;
f.在校研究生报考须在报名前征得所在培养单位同意,提交相关证明。
2、符合下列条件的,可以报名参加上海音乐学院组织的单独考试:
⑴符合报考条件1中第⑴、⑵、⑶各项的要求;
⑵取得国家承认的大学本科学历后在本专业或相近专业连续工作4年或4年以上(已获得硕士或博士学位者工作年以上),业务优秀,已发表过研究论文或已经成为业务骨干,经考生所在单位同意和两名具有正专业技术职称的教授推荐,定向就业本单位的在职人员;
注:所有单考考生必须在上海报名参加考试,请先于2019年11月8日前(仅限工作日)在上海音乐学院研究生部进行资格审查、缴纳报考费并提交相关材料(请见“提交材料”项),再于上海考区规定的时间至相应现场确认点进行现场确认。
3、符合下列条件的,可以报考“退役大学生士兵计划”:
⑴应为高等学校学生应征入伍退出现役(关于“高等学校学生”身份的具体规定按照教学厅[2016]7号文件执行);
⑵符合硕士研究生报考条件。
4、港澳台考生请参考以上报名条件,于2019年11月8日前提交相关材料(请见“提交材料”项)至研究生招生办公室(南楼104),可现场提交(仅限工作日),或可函报。此外,须参照上海音乐学院港澳台研究生招生网上报名通知进行网上报名,参加上海音乐学院组织的硕士研究生入学考试。考试科目不设思想政治理论,考试地点为上海音乐学院。
5、报考音乐影像志学方向的考生应为各类音乐院校本科学历并对影像有一定基础者;具有影视相关专业本科学历者须具有一定音乐基础及器乐演奏水平。
6、报考音乐治疗方向的考生须具备下列其中一项本科专业学历:音乐治疗专业、音乐教育专业、音乐表演专业、医学专业、心理学专业。
六、报名
(一)网上报名
1、报名包括网上报名和现场确认两个阶段。网上报名时间为2019年10月10日—31日,每天9:00—22:00。(逾期不再补报,也不得再修改报名信息。)
报名期间将对考生学历(学籍)信息进行网上校验,考生可随时上网查看学历(学籍)校验结果。考生也可在报名前或报名期间自行登录“中国高等教育学生信息网”(网址:http://www.chsi.com.cn)查询本人学历(学籍)信息。
未通过学历(学籍)校验的考生应及时到学籍学历认证机构进行认证,在现场确认时将认证报告交报核验。
2、报名流程:考生登录“中国研究生招生信息网”(公网网址:http://yz.chsi.com.cn,教育网址:http://yz.chsi.cn),请考生认真阅读、省级高招办、报以及上海音乐学院的网上公告,按报名网站的各级网上公告的提示和要求如实填写本人报名信息,凡不按公告要求报名、网报信息误填、错填或填报虚假信息而造成不能考试或复试的,后果由考生本人承担。在报名期间,考生可自行修改网上报名信息或重新填报报名信息,一位考生只能保留一条有效报名信息。(考生本人的网上报名号和密码请务必牢记)
3、网上报名时请务必在备用信息栏填写报考导师。
4、报考视唱练耳方向的考生必须在上海报名考试,即:网上报名时,选择“考试地点:上海”,现场确认及考试均在上海进行。报考其他方向的考生均可至当地省(市、自治区)高招办指定的报报名参加考试。
5、除音乐文献编译(日语、德语、俄语)外,其余各专业方向的初试外语均必选英语。
6、报考音乐文献编译领域的考生初试外语语种如下:
⑴报考音乐文献编译-英语:初试外语必选英语;
⑵报考音乐文献编译-日语:初试外语必选日语;
⑶报考音乐文献编译-德语:初试外语任选英语、日语、俄语;
⑷报考音乐文献编译-俄语:初试外语必选俄语;
7、报考“退役大学生士兵计划”的考生须按照上述要求进行网上报名,报名时应当选择填报退役大学生士兵专项计划,并如实填报本人入学、入伍、退役等相关信息。
(二)现场确认
1、所有考生(不含推免生)均须在规定时间到相应报现场确认网报信息,并办理缴费和照相。
2、现场确认程序:考生持本人有效居民身份证及学历、学位证书(应届本科毕业生持学生证)和网上报名编号到指定的报进行网上报名信息核对、缴费、照相、打印并确认考生信息表。报考“退役大学生士兵”专项硕士研究生招生计划的考生还应提交本人《入伍批准书》和《退出现役证》原件或复印件。
考生本人对网上报名信息要进行认真核对并确认。经考生确认的报名信息一律不作修改,因考生填写错误引起的一切后果由考生自行承担。
3、在2020年9月1日前可取得国家承认本科毕业证书的自学考试和网络教育本科生,须凭颁发毕业证书的省级高等教育自学考试办公室或网络教育高校出具的相关证明方可办理网上报名现场确认手续。
4、未通过网上学历(学籍)校验的考生,在现场确认时应提交学历(学籍)认证报告,以供核验。
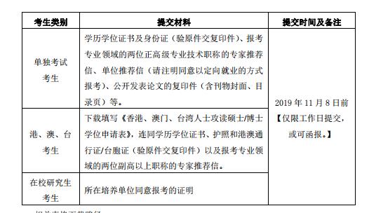
(三)提交材料
1、考生在指定报办理完毕资格审查等手续后,在下表规定时间之前(以邮戳为准)将以下材料寄至或交至上海音乐学院研究生招生办公室(南楼104室);对有突出成绩或犯过严重错误的考生,应提供翔实的材料;

相关表格下载路径:
上海音乐学院研究生部网站(http://yjsb.shcmusic.edu.cn/default.aspx)
2、上海音乐学院在初审考生报考材料后,准予符合报考条件的考生参加考试;未通过网上学历(学籍)校验的考生,应提供机构出具的认证报告;上海音乐学院将在复试阶段对考生的报名材料原件及考生资格进行再次审查,对弄虚作假者(含推免生),不论何时,一经查实,即按有关规定取消报考资格、录取资格或学籍;
3、报考者办理报考手续缴纳报考费后,报名材料与报考费概不退还;4、同等学力的报考人员,需如实填写自学情况,进入复试后,须加试两门本专业本科主干课程(加试科目详见附录);
5、除参加单独考试的考生及在校研究生考生以外,其他考生报名时无需出具所在单位同意报考的证明材料,考生与所在单位因报考研究生产生的问题由考生自行处理。若因上述问题使上海音乐学院无法调取考生档案,造成考生不能复试或无法被录取的后果,由考生本人承担。
七、考试
1、2019年12月14日-23日,考生凭网报用户名和密码登录研招网下载打印《准考证》,上海音乐学院不再给考生寄发《准考证》;考生打印《准考证》时须使用A4幅面白纸打印,《准考证》正反两面在使用期间均不得涂改。考生凭下载打印的《准考证》和有效居民身份证参加初试和复试。进入复试者凭有效居民身份证和初试准考证参加复试,届时考生可登陆上海音乐学院研究生部网站查询复试名单。
2、初试日期:2019年12月21日-22日
复试日期:2020年4月上旬,具体日期以网上通知为准;
3、初试地点:在上海报报考的考生,所有笔试科目在本市研招办指定地点参加考试;在外省(市、自治区)报报考的考生,在当地省(市、自治区)研招办指定的参加考试;报考视唱练耳方向的统考考生、各方向单独考试考生、各方向港澳台考生一律在上海参加初试。
复试地点:上海音乐学院本部;
4、文化课考试:
⑴国家统考的思想政治理论、外语,由国家统一;
⑵单独考试的思想政治理论、单独考试的外语均由上海音乐学院;
5、专业课考试:
⑴报考视唱练耳方向的考生一律在本院参加专业主课考试(即:初试科目四),报名时须选择在上海参加各科考试;
⑵凡参加复试者,请根据考试要求提交相应的论文、作品等材料(详情参见附录),以供参阅。报考各表演专业的考生,应根据相应的专业主课考试曲目要求(详见附录),填写《考试曲目表》(请从研究生部网站自行下载打印并填写),并在参加复试专业考试时现场提交。曲目一经确定不得随意更改,考试时提交自备的伴奏乐谱(不接收简谱)。注:如届时考生放弃考试,请来电告之我办,以便合理安排考试顺序。
6、复试资格审查:
考生携身份证、学历、学位证书原件及相应复印件(应届生带学生证)于复试前至上海音乐学院研究生招生办公室办理资格审核、缴纳复试费事宜。成人教育应届本科毕业生及复试时尚未取得本科毕业证书的自考和网络教育考生,还须提交颁发毕业证书的成人高校、省级高等教育自学考试办公室、网络教育高校出具的相关证明;报考“退役大学生士兵计划”的考生,还须提供本人《入伍批准书》和《退出现役证》(验原件交复印件);同等学力考生还须提交报考专业领域的两位副高以上职称的教授推荐信;跨专业报考者还须提交相关学术成果。以上材料的具体提交日期另见复试通知书;
7、学术型硕士研究生各方向初、复试科目详见附录四;
8、艺术硕士专业学位研究生各方向初、复试科目详见附录五;
9、同等学力加试科目详见附录六;
10、各专业方向的考试具体要求详见附录七;
11、参考书目详见附录八。
八、录取
1、根据当年下达的招生规模和录取分数要求,参照本院各学科专业的招收名额预分方案,依据考生初试和复试的成绩,并结合平时学习成绩、思想政治表现、业务素质和专业发展潜能以及身体健康状况等多方面因素择优录取;
2、非全日制硕士研究生原则上仅招收在职定向就业人员;定向就业的硕士生须在录取前签订定向就业合同;参加单
独考试的考生,只能被录取为定向就业硕士研究生;
3、报考“退役大学生士兵计划”的考生,按照国家相关要求(详见教学厅[2016]7号、9号文)录取;
4、上海音乐学院《2020年硕士研究生复试及录取工作办法》届时将公示于研究生部网站。
九、住宿
上海音乐学院将为非上海市户籍的全日制硕士研究生提供住宿,非全日制硕士研究生一般不安排住宿。
十、学费及奖助政策
学术型硕士研究生8000元/年,全日制艺术硕士专业学位研究生23000元/年,非全日制艺术硕士专业学位研究28000元/年。
奖助政策参照国家相关文件,并结合《上海音乐学院研究生学业奖学金评选办法》、《上海音乐学院研究生国家奖学金评审暂行办法》、《“中银上音优秀研究生奖学金”评审办法》、《上海音乐学院研究生国家助学金管理实施细则》、《上海音乐学院学生勤工助学管理办法》、《上海音乐学院研究生“三助”岗位管理实施细则》执行。
十一、联系方式及申诉渠道
联系地址:上海市徐汇区汾阳路20号上海音乐学院研究生部招生办公室(南楼104)邮编:200031
研招办电话:(021)64330407研究生部网址:http://yjsb.shcmusic.edu.cn/default.aspx
纪监审邮箱:jjs shcmusic.edu.cn
本文系 网站编辑转载,转载目的在于传递更多信息。如涉及作品内容、版权和其它问题,请在30日内与本网联系,我们将在第一时间删除内容!

































































