南京艺术学院2022年附中招生简章
- 预约测评
- 提交
01.学校简介
南京艺术学院附属中等艺术学校建于1958年,隶属南京艺术学院,目前坐落于南艺校园内,是一所办学历史悠久、艺术氛围浓郁、师资力量雄厚、教学资源丰富、办学条件优良、办学机制灵活、管理严格规范,有特色、高质量的艺术类品牌学校。
02.报考条件
1. 热爱祖国,遵纪守法,努力学习,尊敬师长;
2. 具备学习相关专业的基本素质及条件;
3. 身体健康,发育正常,五官端正,身材匀称;
4. 专业身体条件要求:
① 音乐表演专业:身心健康,无任何不适宜集体学习、生活的疾病与缺陷;中国乐器演奏、管弦与打击乐器演奏、钢琴与键盘乐器演奏、作曲方向,听觉器官无疾病;声乐演唱方向,听觉及发声器官无疾病; ② 舞蹈表演专业:身心健康,无任何不适宜从事舞蹈训练和集体学习、生活的疾病与缺陷; ③ 音乐剧专业:身心健康,听觉及发声器官无疾病,无任何不适宜从事舞蹈训练和集体学习、生活的疾病与缺陷; ④ 绘画专业:身体健康,发育正常,视觉器官无疾病,无色盲和色弱,无任何不适宜集体学习、生活的疾病与缺陷;5. 遵守学校相关教学管理规定,舞蹈表演、音乐剧专业学生专业教学小班分配、音乐表演专业学生专业课教师分配,均由学校统一指定,学生不得自行挑选。
03.招生年级、专业方向、名额及毕业年级要求

04.音乐表演专业各方向招收乐器、唱法种类
2022年音乐表演专业各年级方向对应招收乐器、唱法种类如下,凡未列出种类该年不接受报考:
1.管弦与打击乐器演奏
①管乐(初一、高一年级均招):长笛、双簧管、单簧管、大管、小号、圆号、中音号、长号、大号;
②弦乐(仅招初一年级):小提琴、中提琴、大提琴(含民乐大提琴)、低音提琴(含民乐低音提琴)、爵士贝斯、竖琴;
③弦乐(初一、高一年级均招):古典吉他;
④西洋打击乐(仅招初一年级,不含爵士鼓等流行打击乐);
⑤民族打击乐(仅招高一年级);
2.中国乐器演奏
①弹拨乐(仅招初一年级):古筝、琵琶、中阮、古琴、柳琴、扬琴;
②拉弦乐(仅招初一年级):二胡;
③吹管乐(初一、高一年级均招):竹笛、唢呐、笙;
3.钢琴与键盘乐器演奏
①钢琴(仅招初一年级);
②爵士钢琴(初一、高一年级均招);
③电子管风琴(双排键)(仅招初一年级)。
4.声乐演唱
①美声唱法;
②民族唱法;
③通俗唱法。
(以上唱法均仅招高一年级)
05.报考规定
1. 学校面向全国招生,考生均须参加专业及文化考试;
2. 学校不接受考生越级报考,如在读五年级不得以自学六年级文化课程为由报考初一年级,越级报考一经发现将取消进入复试及录取资格,相关责任由考生本人承担;
3. 凡报考高一年级各专业考生,须同时参加户籍所在地中考,并在录取入校时上交本人中考成绩单,如因无法提供成绩单导致无法注册学籍,相关责任由考生本人承担;
4. 学校各专业方向(含乐器)可兼报,凡兼报考生,潜质能力测试及文化考试均只参加一次,费用全额缴纳,成绩通用;
5. 学校招生实行网上报名、网上缴费、网上公布各阶段考试结果,一律不接受现场报名;
6. 音乐表演、舞蹈表演、音乐剧专业采取线上初试,考生应对照考试内容提交视频(视频中不得暗示或透露考生本人及培训机构信息),并完成潜质能力测试。相关结果经专家评审后,合格者进入复试。原则上复试均至附中本部参加(复试具体形式以考前公告为准),通过后方可参加文化考试;
7. 绘画专业不分初复试,考生在报名缴费后应在规定时间、地点统一参加专业及文化考试;
8. 报名时间(最终时段以报名公告为准):2022年3月5日-4月5日(准考证生成时间:4月1日-5日)
9. 报名流程①仔细阅读《南京艺术学院附属中等艺术学校2022年招生简章》;②注册登录:使用可接收考试信息的手机号;③填报信息:规范填写考生相关信息,上传考生三个月内免冠彩色证件照电子版(不得用手机翻拍),并上传考生身份证件(须包含正、反面),考生户口簿(本人页及监护人页,港澳台地区及外籍考生可用相关通行证、居留证替代)、考生学籍证明(学籍证明须包含考生姓名、性别、出身年月日、身份证号、现就读学校名称、就读年级、就读学籍号等信息,并加盖学校公章);④网上缴费;⑤自行打印准考证(准考证全程通用,无需更新打印)。
10. 考试时间(最终时段以考前公告为准):

11.报考费用

12.退费系统生成准考证即代表考务组织工作启动,考生接受学校考试安排。考生应综合考虑防疫规定,提前规划相关行程安排。初试阶段在准考证生成后除不可抗力因素(不含交通)外不予退费。复试及文化考试阶段一律不予退费。退费均需通过报名App(南艺附中)申请,经审核确认于当年招生录取工作全部结束后集中办理,逾期或不按规定程序提交视为放弃退费,缴费前请慎重决定。
06.考点设置

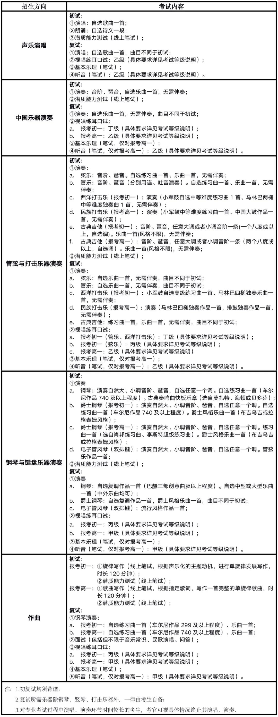
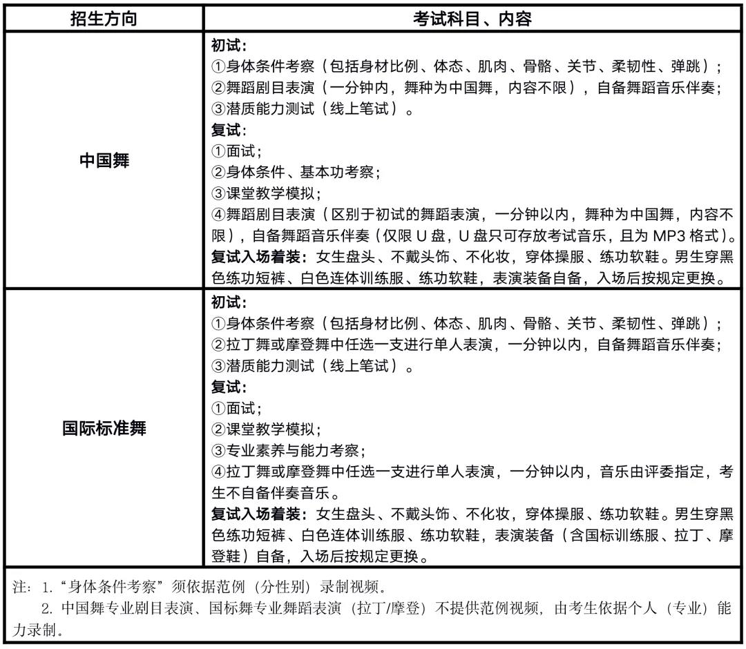
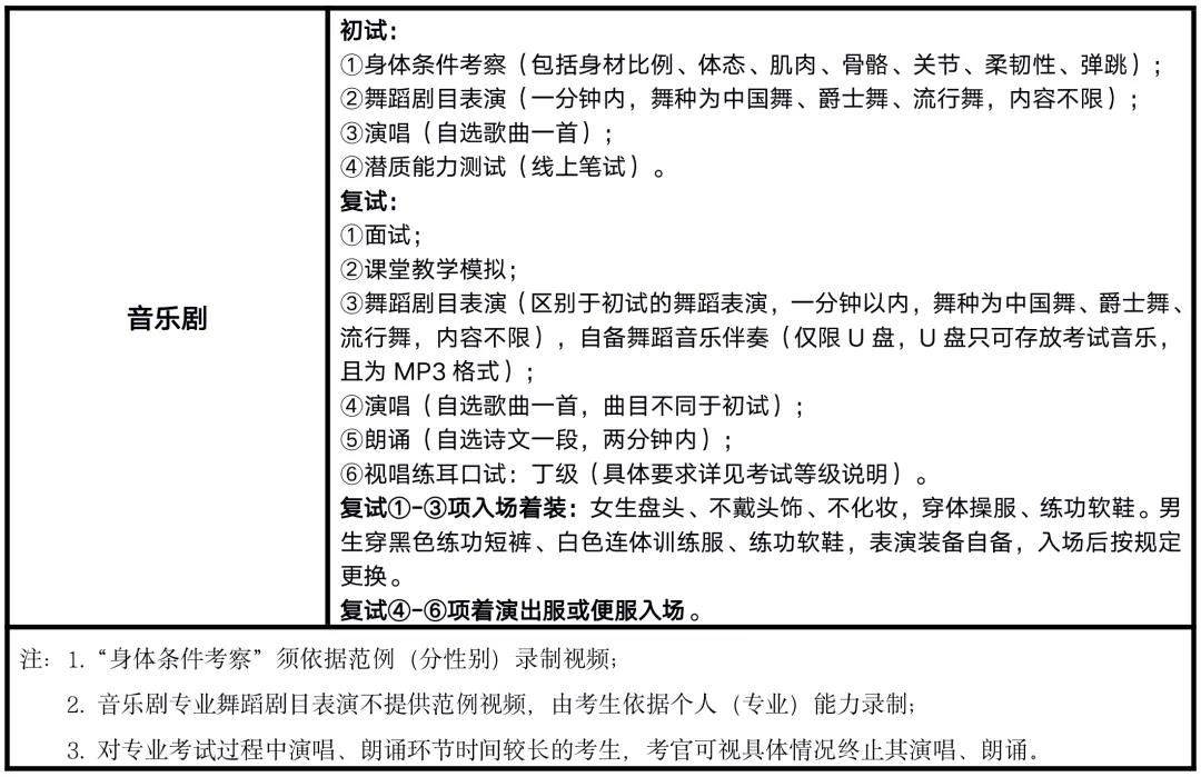
07.考试科目及内容






7.特别提示
①听音科目迟到考生一律不得入场。其余笔试科目开考15分钟后考生不得进场;
②各笔试科目均为闭卷考试,英语均含听力,须使用2B铅笔填涂答题卡;
③各笔试科目考试时长如下:

08.录取原则
1. 学校将在江苏省教育考试院及南京艺术学院领导下,公平、公正、公开录取;
2. 报考初一年级音乐表演专业复试合格考生将依据招生名额差额进入文化考试。视唱练耳口试未达最低控制分数线者,视为专业复试不合格。文化考试各科目均计入文化总成绩,凡文化总成绩达各方向文化最低控制分数线以上者,按专业成绩排名(分方向、乐器)从高到低择优录取;
3. 报考高一年级音乐表演专业复试合格考生将依据招生名额差额进入文化考试。基本乐理、视唱练耳口试两科中任意一科未达最低控制分数线者,即视为专业复试不合格。文化考试各科目均计入文化总成绩,凡文化总成绩达各方向文化最低控制分数线以上者,按综合成绩排名(分方向、乐器)从高到低择优录取,综合成绩(满分100)=专业总成绩*60%+文化总成绩/3.6*40%;
4. 报考初一、初二年级舞蹈表演、音乐剧专业复试合格考生将依据招生名额差额进入文化考试。文化考试各科目均计入文化总成绩,凡文化总成绩达各方向文化最低控制分数线以上者,按专业成绩排名(分方向、性别)从高到低择优录取;
5. 音乐表演、舞蹈表演、音乐剧专业方向前三名,可适当降低文化最低控制分数线;
6. 绘画专业分别划定文化、专业总成绩最低控制分数线,各科目均计入对应文化或专业总成绩。凡文化、专业均达最低控制分数线以上者,按综合成绩排名从高到低择优录取,综合成绩(满分560)=专业总成绩+文化总成绩。
09.港澳台地区及外籍考生报考要求
1.学校各专业均面向港澳台地区及外籍考生招生;
2.港澳台地区及外籍考生必须参加学校组织的专业及文化考试;
3.港澳台地区及外籍考生报名、考试科目、考试内容、疫情防控、录取原则等要求均与内地户籍考生一致;
4.港澳台地区及外籍考生招生计划单列;
5.港澳台地区考生参加考试时须携带准考证和本人身份证明(港澳地区考生持香港或澳门居民身份证和《港澳居民往来内地通行证》;台湾地区考生持在台湾居住有效身份证明和《台湾居民往来大陆通行证》;外籍考生须持公安机关签发的《中华人民共和国外国人永久居留身份证》和所在籍国家护照)。
10.其他注意事项
1.报名须仔细阅读提示信息并如实填写,信息提交前须认真核对。相关信息在准考证打印后将不可更改,如违规报考将取消进入复试及录取资格;
2.因填报虚假、错误信息,或未在规定时间自行打印准考证等,导致考生无法参加考试,相关责任由考生本人承担;
3.内地户籍考生在录制提交视频前须通过身份证信息进行人脸识别,凡因未及时办理考生本人居民身份证导致未在规定时间内录制提交视频,相关责任由考生本人承担;
4.凡在附中本部进行考试时,考生须于规定候考时间前到达候考点,在完成相关防疫要求后,凭本人身份证明原件及准考证参加相应阶段考试;
5.招生期间,学校不开设任何科目考前辅导或培训;
6.凡通过对应阶段考试考生,须在规定时间内登录报名App(南艺附中)进行下一阶段报名缴费。凡未在规定时间内报名缴费者,视为自动放弃下一阶段考试资格,不予补报。准考证通用,无需再次打印;
7.考生报考期间旅费、食宿一律自理;
8.2022级音乐表演、舞蹈表演、音乐剧专业新生,凡户籍为南京六城区(鼓楼、玄武、秦淮、建邺、雨花台、栖霞)原则上走读,一律不安排住宿,非六城区户籍新生鼓励走读;
9.2022级绘画专业办学地点为附中本部(南京市鼓楼区石头城路100号),仅招走读生,一律不安排住宿;
10.出于疫情防控考虑,学校保留为应对疫情变化调整考试科目、内容及时间安排的权利,如有变化,以校方公告为准,相关信息将在学校官方网站、官方微信公众号及报名App(南艺附中)发布,请考生及家长密切关注,对非上述渠道发布的招生信息,学校不承担任何法律责任;
11.本简章最终解释权归南京艺术学院附属中等艺术学校所有。
南京艺术学院附属中等艺术学校官方网址:http://nyfzh.nua.edu.cn
南京艺术学院附属中等艺术学校官方微信公众号:nyfz1958
南京艺术学院附属中等艺术学校招生咨询电话:025-83490080
咨询电话受理时间:工作日9:00-11:00,14:00-17:00注:2022年寒假(1月15日-2月19日)期间不受理咨询南京艺术学院附属中等艺术学校地址:南京市鼓楼区北京西路74号(南门)、石头城路100号(西门),邮政编码:210013
本文系 网站编辑转载,转载目的在于传递更多信息。如涉及作品内容、版权和其它问题,请在30日内与本网联系,我们将在第一时间删除内容!

































































