浙江音乐学院附中2021年招生简章
- 预约测评
- 提交
今年,各大重点音乐学院附属中学招生工作进程相差不少,有的学校刚结束考试,有的像中央音乐学院附中早已公布成绩。有得刚刚公布招生简章。音乐学院附中招生每年在3到5月进行,有意向上音乐学院附中、附小的同学和家长,可以关注今年的招生情况,可以点击拨打 4008018817,预约附中考学一对一授课。
上周四(5月13日),浙音附中公布了2021年招生简章,本周六就开始考试。
浙江音乐学院附中2021年招生简章
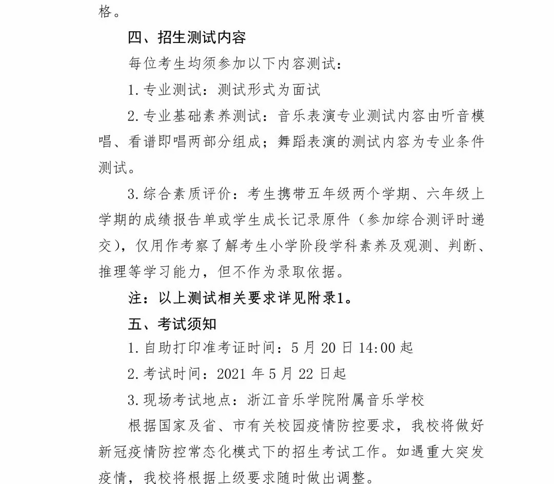
打印准考证时间:5月20日14:00起
考试时间:5月22日起
考试地点:浙江音乐学院附中



































2022届想考音乐附中,现在就应该开始备考。越早了解专业相关知识,越早规划备考,专业水平提升空间和时间越充足。来 2021音乐附中班,专业规划老师帮你全程规划附中备考。只招50个名额,欲报从速。拨打免费热线电话4008018817即可咨询。
本文系 网站编辑转载,转载目的在于传递更多信息。如涉及作品内容、版权和其它问题,请在30日内与本网联系,我们将在第一时间删除内容!

































































