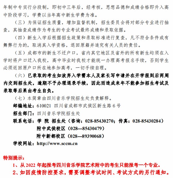
四川音乐学院附中2021年招生简章
- 预约测评
- 提交
四川音乐学院附中2021年招生简章










附件:报考四川音乐学院附中考生学籍证明参考格式
附件:报考四川音乐学院附中考生身份证复印件格式要求
长按识别下方二维码即可下载▼

本文系 网站编辑转载,转载目的在于传递更多信息。如涉及作品内容、版权和其它问题,请在30日内与本网联系,我们将在第一时间删除内容!
四川音乐学院附中2021年招生简章










附件:报考四川音乐学院附中考生学籍证明参考格式
附件:报考四川音乐学院附中考生身份证复印件格式要求
长按识别下方二维码即可下载▼

本文系 网站编辑转载,转载目的在于传递更多信息。如涉及作品内容、版权和其它问题,请在30日内与本网联系,我们将在第一时间删除内容!
视唱练耳应试教师
中央音乐学院硕士
"视唱练耳应试教师詹兴悦:中央音乐学院视唱练耳硕士;2018年带队赴西安采风音乐文化,组织团队积极创作。2019年个人作品被选入中央民族大学“朝阳之歌”音乐会。 2021年举办视唱练耳艺术实践音乐会,获得院校老师一致好评;代表学校赴中央音乐学院鼓浪屿钢琴学校参加弹唱教学与研讨等系列音乐会。"
免费体验一节课
作曲艺考导师
中央音乐学院博士
作曲艺考培训导师左延芳:中央音乐学院青年教师;在音乐期刊中发表过多篇论文并获奖,在和声、曲式、高考乐理、音基等方面拥有丰富的考前培训经验,所教授的学员均考入理想音乐院校。
免费体验一节课
CAL MUSIC
WESTERN INSTRUMENTAL MUSIC
NATIONAL INSTRUMENTAL MUSIC