南京艺术学院附中2021年招生简章
- 预约测评
- 提交
南京艺术学院附中2021年招生简章

01.学校简介
南京艺术学院附属中等艺术学校建于1958年,隶属南京艺术学院,目前坐落于南艺校园内,是一所办学历史悠久、艺术氛围浓郁、师资力量雄厚、教学资源丰富、办学条件优良、办学机制灵活、管理严格规范,有特色、高质量的艺术类品牌学校。浸润于南艺“闳约深美”的育人环境,学校立足校园文化建设,稳步发展,曾被评为“江苏省学校艺术教育工作先进集体”。

学校现代化教学、生活设施齐全,学制分三年、五年和六年,现有在校生千余名;开设音乐、舞蹈表演、美术绘画等多个专业及下属方向;拥有一支教学经验丰富、责任心强的文化教师队伍。建有交响乐团、民乐团、合唱团和舞蹈团。
学校始终以“培养优秀专业艺术人才,为国际国内各类高等艺术院校输送优质生源”为办学目标,依托南艺优质的艺术教育资源,共享大学部教授教授。通过加强素质教育、师资队伍建设和日常教学管理,不断完善育人机制,取得良好的办学,培养出一批享誉国内外的艺术名家。

学校多年来本科保持在90以上,每年均有相当数量毕业生考入中央音乐学院、中国音乐学院、上海音乐学院、北京舞蹈学院、中央民族大学、中央戏剧学院、上海戏剧学院、南京艺术学院、茱莉亚音乐学院、旧金山音乐学院、伯克利音乐学院、曼哈顿音乐学院、英国皇家音乐学院、魏玛李斯特音乐学院等国内外高等艺术学府。
近年来,学校师生先后在中国音乐“金钟奖”、舞蹈展演、青少年民族乐器教育教学成果展示、桃李杯舞蹈教育教学成果展示、CCTV中国器乐电视大赛、职业院校技能大赛、江苏省音乐较高奖“茉莉花奖”、江苏省舞蹈较高奖“莲花奖”等国内外重大专业赛事中获奖,为国内外各类高等艺术院校输送了大批优秀生源。

2019年12月,南京艺术学院同南京市浦口区人民政府签署协议,合作共建南艺附中新校区,总投资6.5亿元,规划用地64.9亩。


02.报考条件
(1)热爱祖国,遵纪守法,努力学习,尊敬师长。
(2)具备学习相关专业的基本素质及条件。
(3)身体健康,发育正常,五官端正,身材匀称。
(4)部分专业身体条件要求:
① 音乐专业:身心健康,无任何不适宜集体学习、生活的疾病与缺陷;中国乐器演奏、管弦与打击乐器演奏、钢琴与键盘乐器演奏、作曲方向,听觉器官无疾病;声乐演唱方向,听觉及发声器官无疾病。
② 舞蹈表演专业:身心健康,无任何不适宜从事舞蹈训练和集体学习、生活的疾病与缺陷。
③ 音乐剧专业:身心健康,听觉及发声器官无疾病,无任何不适宜从事舞蹈训练和集体学习、生活的疾病与缺陷。
(5)遵守学校相关教学管理规定,舞蹈表演、音乐剧专业学生专业教学小班分配、音乐专业学生专业课教师分配,均由学校统一指定,学生不得自行挑选。
03.招生年级、专业方向及名额

04.器乐演奏方向招收乐器种类

2021年音乐专业下设各器乐演奏方向仅招收下列乐器种类,凡未列出种类该年不接受报考:
管弦与打击乐器演奏方向
①管乐器(仅招收初一、高一年级):长笛、双簧管、单簧管、大管、小号、圆号、中音号、长号、大号;
②弦乐器(仅招收初一年级):小提琴、中提琴、大提琴(含民乐大提琴)、低音提琴(含民乐低音提琴)、爵士贝斯、竖琴;
③打击乐器(不含爵士鼓等流行打击乐,仅招收初一年级)。
中国乐器演奏方向
①弹拨类乐器(仅招收初一年级):古筝、琵琶、中阮、古琴、柳琴、扬琴;
②拉弦类乐器(仅招收初一年级):二胡;
③吹管类乐器(仅招收初一、高一年级):竹笛、唢呐、笙。
钢琴与键盘乐器演奏方向
钢琴与键盘乐器(仅招收初一年级):钢琴、爵士钢琴、电子管风琴(双排键)。
05.报考规定
(1)学校各专业面向招生,考生均须参加专业考试、综合素质测试及文化考试。音乐、舞蹈表演、音乐剧专业下设各方向可兼报,器乐演奏方向考生原则上可同时报考两个乐器种类。
(2)音乐专业中除作曲方向外,其余方向均采取线上初试,即由考生按规定要求录制个人演唱或演奏视频,并在规定时间段提交,经学校组织相关教授评审后确定进入复试考生名单。作曲专业初试形式为线下笔试,考生须至附中本部参加初试。凡进入复试考生均需至附中本部参加对应专业复试,复试通过后还需参加综合素质测试(笔试)及文化考试。

(3)报考舞蹈表演专业考生可根据实际情况选择参加专业初试,凡进入复试考生均需至附中本部参加对应专业复试,复试通过后还需参加综合素质测试(笔试)及文化考试。
(4)音乐剧专业初、复试均在附中本部,考生通过复试后还需参加综合素质测试(笔试)及文化考试。

(5)招生考试实行网上报名、网上缴费、网上公布各阶段考试结果,任何阶段考试均不接受现场报名或函报,且逾期不得补报。
(6)报名时间(具体报名时段以招生考前公告公布时间为准):2021年3月-4月。
(7)报名流程:
①仔细阅读《南京艺术学院附属中等艺术学校2021年招生简章》;
②注册登录:使用接收考试信息的手机号进行注册登录;
③填报信息:依据系统要求填写考生本人相关报考信息(含专业及初试),上传考生三个月内免冠彩色证件照,并上传考生本人有效证件(考生身份证须包含正、反面,考生户口簿须包含考生本人页及监护人页)、考生本人学籍证明;
④网上缴费;
⑤网上自行打印准考证(分初、复试专业进入复试后无需再次打印准考证)。
(8)考试时间(具体考试安排以招生考前公告公布时间为准):

(9)报考费用

06.设置

(点击可查看大图)
注:南艺附中2021年舞蹈表演专业初试仅在以上开设。
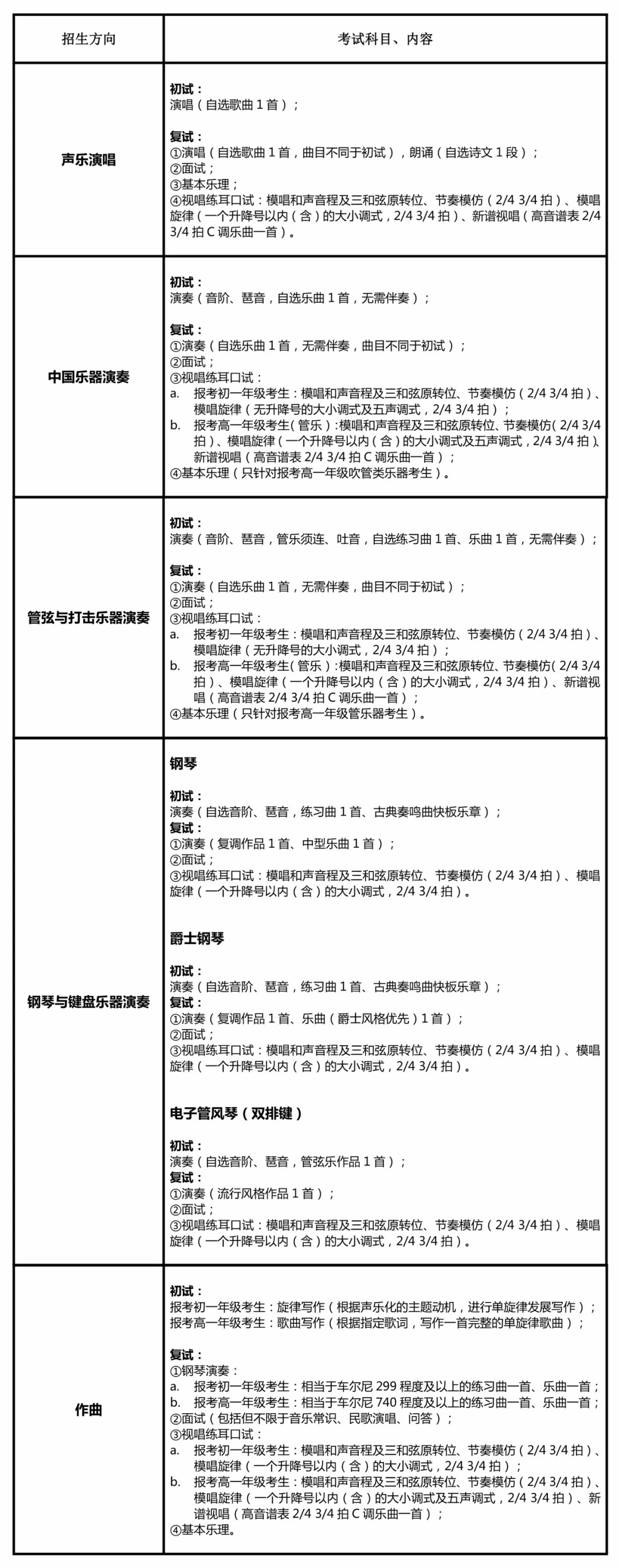
07.考试科目及内容
(1)音乐专业考试科目及内容


(点击可查看大图)
注:音乐专业初复试均须背谱;复试阶段所需乐器除钢琴、竖琴、打击乐器外一律由考生自备。在专业考试过程中,对演唱、演奏环节时间较长的考生,可视具体情况终止其演唱、演奏。
(2) 舞蹈表演专业考试科目及内容



(点击可查看大图)
(3)音乐剧专业考试科目及内容

(点击可查看大图)
(4)笔试科目及范围

(点击可查看大图)

(5)其他注意事项
①报名须仔细阅读提示信息并如实填写,信息提交前须认真核对。相关信息在完成准考证打印后将不可更改,已缴纳报名费用除不可抗力因素外,一律不予退费。
②因填报虚假或错误信息、未在规定时间自行打印准考证等,导致考生无法参加考试,相关责任均由考生本人承担。
③同一专业初试只可参加一次,考生不得在不同重复报考,如违规报考将取消进入复试及录取资格。
④考生须于规定候考时间到达指定候,在完成相关防疫要求后,凭本人身份证明原件及准考证参加相应阶段考试。
⑤笔试科目开考15分钟后考生不得进场。
⑥文化考试各科目分值均为100分,报考初一年级各科目考试时间为语文90分钟、数学80分钟、英语60分钟,报考初二年级各科目考试时间为语文120分钟、数学100分钟、英语100分钟,报考高一年级各科目考试时间均为120分钟。各年级英语科目均含听力,答题卡需用2B铅笔填涂。
⑦凡通过对应阶段考试考生,须在规定时间内登录报名系统进行下一阶段报名、缴费。凡未在规定时间内完成相应报名及缴费者,视为自动放弃下一阶段考试资格,不予补报。下一阶段准考证沿用初试准考证,无需再次打印。
⑧招生考试期间,我校不开设任何科目的考前培训。考生报考期间的旅费、食宿一律自理。
⑨音乐、舞蹈表演、音乐剧专业,凡户籍为南京六城区(鼓楼、玄武、秦淮、建邺、雨花台、栖霞)新生原则上一律走读,学校不安排住宿,非六城区户籍新生鼓励走读。
⑩美术绘画专业招生信息另行通知。
⑪出于防控考虑,南艺附中保留为应对变化调整招生考试安排的权利,如有变化,以校方公告为准,相关信息将在学校官方网站、官方微信公众号及指定报名考试APP发布,请考生及家长密切关注。
⑫对非南艺附中官网、官微及APP所发布招生信息,学校不承担任何法律责任。
⑬本招生简章较终解释权归南京艺术学院附属中等艺术学校所有。
南京艺术学院
附属中等艺术学校

南京艺术学院附属中等艺术学校官方网址:
http://nyfzh.nua.edu.cn
官方微信公众号:
nyfz1958
音乐舞蹈类招生咨询电话:
025-83490080
学校地址:
南京市鼓楼区北京西路74号(南门)、石头城路100号(西门)
邮政编码:
210013
本文系 网站编辑转载,转载目的在于传递更多信息。如涉及作品内容、版权和其它问题,请在30日内与本网联系,我们将在第一时间删除内容!

































































