西安音乐学院附属中等音乐学校2023年招生简章
- 预约测评
- 提交
西安音乐学院附属中等音乐学校2023年招生简章
西安音乐学院附属中等音乐学校隶属于西安音乐学院,自1953年创建以来,迄今已有70年的办学历史。附中秉承“为学院本科教育培养和储备优质生源”的办学宗旨,共招收60余届学生,为本院大学部及国内外其他高等音乐艺术院校输送了大量优秀毕业生。他们遍布海内外,许多人已成为国内外音乐领域的名家及各著名艺术团体和艺术院校的骨干,在音乐界享有声誉,其中著名音乐家赵季平、景建树、乔建中、刘宽忍等就是他们中的优秀代表。
附中办学层次为中专,现设有六年制中专(附初:小学毕业考入)、三年制中专(附高:初中毕业考入)两种学制。专业设置包括音乐表演、舞蹈表演两大类,分别对应本科作曲与作曲技术理论、中国乐器演奏、管弦乐器演奏、键盘乐器演奏、声乐、现代乐器演奏、舞蹈表演、音乐教育等专业方向。附中招生面向全国,招生计划均为全日制统招中专生。
西安音乐学院附属中等音乐学校是陕西省教育厅直属的中等职业学校,近年来被陕西省委教工委、省教育厅授予全省教育系统精神文明建设“最佳单位”、“先进集体”。近十年来,附中更是涌现出了一批优秀音乐人才。据统计,附中学生在各种国际音乐比赛中,获奖者已达百余人次。在国内省级以上音乐比赛中,获得奖项者超过500人次。
附中在重视专业培养的同时,加强文化基础课教学,注重长期与省级重点中学及相关同类院校附中之间进行文化课交流,汲取先进教学经验,使附中文化课成绩在国内同类院校中始终名列前茅。近年来,附中升学率一直保持在90%左右。
面向新时代新征程,附中将以党的二十大精神为指引,坚定文化自信,继续不断挖掘传统民族音乐内涵,为培养优秀音乐人才、弘扬中国优秀传统文化作出贡献。同时,学校将借助“一带一路”沿线国家教育合作的优势基础,在人才培养目标、教育教学模式、国际化教育视野等方面不断开拓进取、奋发图强。
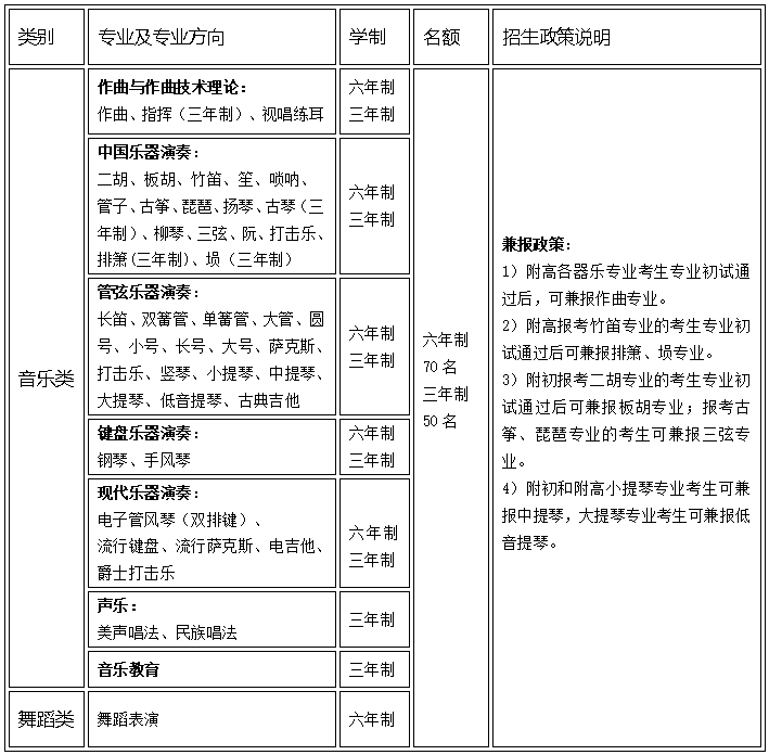
招生专业、学制、招生名额、招生政策
专业报考办法
1、报考方式:
2023年西音附中招生考试报名统一采用微信平台在线报名方式,不再设现场补报名及现场确认环节,请考生务必在规定时间通过微信平台完成线上报名及缴费相关事项。
请扫描以下二维码,关注微信服务号“西音附中招生办”及微信订阅号“西音附中”。

2、报名须知:
2023年2月24日至2月28日进入微信服务号“西音附中招生办”点击招生报名项进行注册填报,请考生在规定截止日期内进行报名,逾期无法补报。请严格按照报名系统要求填写相关内容,填写联系方式必须为有效电话和地址,考生必须严格按照我校要求进行准备,如发现虚假、错误材料,将无法通过报名审核,因此造成的报名资格被取消之后果由考生本人承担。微信线上报考时需提交报考介绍信的彩色扫描件(在保证图片清晰的前提下可手机拍照)。
报考介绍信的格式为:
西安音乐学院附属中等音乐学校:
兹同意我校在籍就读______年级的学生________(_____年_____月_____日出生)报考你校。该生在我校期间(品行表现) 。
(学籍所在学校公章)
年 月 日
3、微信缴费及准考证打印:
微信缴费:报名审核通过后,考生自2023年2月25日12:00-3月1日12:00进入微信服务号“西音附中招生办”缴纳报名费用,缴纳前请认真核对报考专业等信息,因信息填写错误造成的后果由考生自负。报名费用缴纳成功后不受理退款,超过规定时间,不再受理报名事宜。
准考证打印:本次考试不再设现场确认环节,报名缴费成功的考生请于2023年3月2日8:00-3月4日中午12:00前,使用已关注的“西音附中招生办”微信服务号,自行下载打印准考证。按准考证规定时间携带本人身份证和准考证参加考试。
4、年龄要求:报考附高三年制的考生,年龄限14-17周岁(2006年9月1日-2009年8月31日);报考附初六年制的考生,年龄限12-14周岁(2009年9月1日-2011年8月31日)。
5、学历要求:考生须为2023年应届小学或应届初中毕业生,正式录取入校时必须取得小学毕业证或初中毕业证,不得为已在初中、高中阶段教育学校的在校生。报考附高考生按学籍所在省要求必须参加中考。
6、舞蹈专业考生须知:考生须提供一份自述承诺书并于报名时将扫描件上传报名系统,承诺书包括以下内容
(1)因舞蹈专业特殊需要,报考考生须提供考生身高、体重、身材比例(上下身比例大于或等于10公分、臂长比例大于或等于身高、最终数据以实际测量为准)。
(2)健康承诺(由于舞蹈专业的特殊性,需承诺无家族遗传病、心脏、哮喘、癫痫、骨骼等不适合高强度身体训练疾病,并建议考生做相关方面的检查,以确保考生未来的学习生涯顺利进行)
如自述承诺书内容与考生实际情况不符则取消考试成绩及入学资格。
7、考场配备:钢琴和双排键电子琴、爵士鼓(架子鼓)、马林巴(木琴),其余所有器乐专业考生参加专业考试时均须自备乐器。
8、专业考试时间:3月13日,3月14日(视疫情政策如有变化另行通知)。
专业招生考试内容及要求
一、作曲与作曲技术理论
1、作曲专业考试内容
初试:
附初:歌曲创作、乐理常识。
附高:歌曲创作、乐理及和声常识(难度在属七和弦以内)。
复试:
附初、附高:动机发展、专业口试(钢琴专业或其它乐器演奏:附初相当于车尔尼849程度以上,附高相当于车尔尼299程度以上练习曲一首;复调作品一首;相当于奏鸣曲快板乐章的乐曲一首、歌曲演唱、音乐素质考查)。
注:附高器乐表演专业兼报作曲专业的考生,原专业初试合格后需参加作曲专业口试。
2、指挥专业考试内容
初试:
指挥管弦乐曲一首或合唱曲一首。
乐理及和声常识(难度在属七和弦以内)。
复试:
乐器演奏:钢琴(相当于车尔尼299程度以上练习曲一首。巴赫三部创意曲程度以上复调作品一首。相当于奏鸣曲快板乐章的乐曲一首)。
面试:现场提问相关音乐常识内容,现场听觉测试,对音乐感受力、想象力、创造性考查。
3、视唱练耳专业考试内容
初试:专业笔试-听写
(1)大谱表旋律音程:超过一个八度的具体音高听写(含变化音)。
(2)和声音程:超过一个八度的具体音高听写(含简单变化音)。
(3)和弦:四种三和弦原转位具体音听写(附初),四种三和弦原转位、大小七、小小七原转位具体音听写(附高)。
(4)节奏听写:2/4、3/8拍4小节。
(5)单声部旋律听写:一升一降以内(附初),两升两降以内(附高)。
复试:
(1)构唱:自然音程、四种三和弦原转位构唱(附初),自然音程、四种三和弦原转位、大小七、小小七原转位构唱(附高)。
(2)视唱:一升一降以内各种调式(附初),两升两降以内各种调式(附高)。
(3)演唱一首歌曲。
(4)钢琴演奏:练习曲一首(附初相当于车尔尼299以上程度,附高相当于车尔尼740以上程度),复调作品一首,相当于奏鸣曲快板乐章的乐曲一首。
二、中国乐器演奏专业
初试:
1、除民族打击乐专业外均需演奏练习曲一首,乐曲一首。
2、附初民族打击乐:中国大鼓或排鼓独奏曲一首必考,小军鼓练习曲一首(可看谱演奏)或者马林巴独奏曲(单、双槌均可)二者选其一,共两首曲目。
3、附高民族打击乐:中国排鼓独奏曲一首,马林巴独奏曲一首(单、双槌均可),板鼓或小军鼓曲目一首(可看谱演奏),共三首曲目。
复试:
1、除民族打击乐专业外均需演奏自选乐曲两首(其中一首不得与初试重复)。
2、附初民族打击乐:中国大鼓或排鼓独奏曲一首必考,小军鼓练习曲(可看谱演奏)或者马林巴独奏曲(单、双槌均可)一首,二者选其一,共两首曲目。
3、附高民族打击乐:中国排鼓独奏曲一首,马林巴独奏曲一首(单、双槌均可),板鼓或小军鼓曲目一首(可看谱演奏),共三首曲目。
注:民族打击乐专业初试复试曲目不得重复。
三、管弦乐器演奏专业
初试:
1、弦乐:小提琴 、大提琴、低音提琴 任选乐曲两首或乐曲一首、练习曲一首;中提琴自选巴赫无伴奏组曲中的一段舞曲。(小提琴:附初相当于马扎斯练习曲程度,附高相当于克莱采尔练习曲程度;中提琴:附高需选择两段对比舞曲;大提琴:附高相当于宋涛大提琴教程第二册程度)
古典吉他 自选乐曲一首及复调作品一首。
竖琴 自选乐曲一首。(附高还需练习曲一首)
2、管乐:长笛、单簧管、双簧管、大管、圆号、小号、长号、大号、萨克斯 自选乐曲一首。
3、打击乐:马林巴两槌演奏乐曲一首,需背谱演奏;小军鼓任选乐曲一首或练习曲一首,无需背谱演奏。(附高需马林巴两槌或四槌演奏乐曲一首,附高的马林巴和小军鼓均需参加考试)
复试:
1、弦乐:小提琴、中提琴、大提琴、低音提琴
(1)音阶一首:三个八度的单音阶及琶音,两个八度的三、六、八度双音阶(低音提琴:附初需两个八度的音阶及琶音,附高需两个或三个八度的音阶一条及琶音);
(2)练习曲一首;
(3)乐曲一首:小提琴专业附高需相当于维奥蒂第二十三协奏曲程度;中提琴专业附高为自选乐曲的一个乐章或独立乐曲;大提琴专业附高相当于戈尔特曼第三协奏曲程度。
古典吉他
(1)大小调音阶各一条;
(2)自选练习曲一首;
(3)自选乐曲一首。
竖琴
(1)关系大小调的音阶与琶音各一首;
(2)练习曲一首;
(3)自选乐曲一首。(附高练习曲需演奏巴洛克时期作品)
2、管乐:长笛、单簧管、双簧管、大管、圆号、小号、长号、大号、萨克斯
(1)两个八度关系大小调音阶及琶音,分别用连音、吐音演奏;
(2)自选练习曲一首;
(3)自选中大型乐曲一首。
3、打击乐:马林巴两槌演奏乐曲一首,需背谱演奏;小军鼓任选乐曲一首或练习曲一首,无需背谱演奏。(附高需马林巴两槌或四槌演奏乐曲一首,附高的马林巴和小军鼓均需参加考试)
注:所有专业初、复试曲目不得重复,乐谱中反复记号段落无需反复演奏。
四、键盘乐器演奏专业
1、 钢琴专业
初试:
练习曲一首(附初:相当于车尔尼740以上程度;附高:相当于莫什科夫斯基以上程度);
复调作品一首(附初:相当于巴赫三部创意曲以上程度;附高:演奏巴赫任意组曲中一快一慢两首,或平均律前奏曲与赋格)。
复试:
古典奏鸣曲快板乐章(在莫扎特、海顿、贝多芬、舒伯特奏鸣曲中选曲);
自选外国乐曲一首(浪漫主义时期以后作品,不得与初试重复);
附初、附高钢琴考生需演奏任意一个调性的音阶、琶音、和弦(抽签定)。
注:以上考试内容需全部背诵演奏。
2、手风琴专业
初试:
练习曲一首(附初:相当于车尔尼299以上程度;附高:相当于车尔尼740以上程度)、
乐曲一首。
复试:
演奏不同风格音乐作品两首(不得与初试重复)。
五、声乐专业
初试:
1、美声唱法:一首中国作品,一首外国作品(均用原文演唱)。
2、民族唱法:两首声乐作品。
复试:
1、美声唱法:一首中国作品,一首外国作品(均用原文演唱,不得与初试重复)。
2、民族唱法:两首声乐作品(不得与初试重复)。
六、舞蹈专业
初试:
1、身体自然条件考查,含五官相貌、体型体态、肌肉、骨骼、关节等。
2、舞蹈剧目考查,舞蹈表演(2分钟以内,舞种、题材不限,不得与复试重复)。
复试:
1、舞蹈功能力考查,含柔韧度,弹跳,脚背,外开条件等。
2、舞蹈剧目考查,舞蹈表演(2分钟以内,舞种 、题材不限、不得与初试重复)。
备考要求:身体比例:考生上下半身比例须大于或等于10公分。上半身测量起止点:第7颈椎(颈椎自上而下能够摸到的第一个突出的棘突)到臀纹线;下半身测量起止点:臀纹线到脚后跟。臂长须大于或等于身高。
着装要求:
初复试身体条件:
女生着体操服、白色裤袜、练功鞋。
男生着紧身背心、氨纶短裤、练功鞋。
初复试舞蹈剧目:剧目服装。
伴奏音乐:考生自备音乐,须提供优盘mp3格式(单曲单盘)。
七、现代乐器演奏专业
1、 电子管风琴(双排键)
初试:
(1)基本练习:
抽考一条自然大调及其关系小调双手同向两个八度的音阶、主和弦琶音及其终止式(需加脚键盘低音)。
考试范围:
附初:bB、g、bE、c、E、#c;
附高:bA、f、B、#g、bD、bb。
(2)练习曲一首(相当于车尔尼740以上程度)。
(3)复调作品一首(三声部以上)。
复试:演奏不同风格乐曲两首(不得与初试重复)。
注:所有考试曲目音色数据不得出现带音高伴奏声部。
2、流行键盘
初试:
(1)基本练习:
抽考一条自然大调音阶及其关系小调双手同向四个八度的音阶及主和弦琶音。
考试范围:
附初:bB、g、bE、c、E、#c;
附高:bA、f、B、#g、bD、bb。
(2)练习曲一首(附初:相当于车尔尼740以上程度;附高:相当于莫什科夫斯基以上程度)。
(3)复调作品一首。
复试:
附初:自选乐曲两首,其中必须包含一首流行或爵士风格乐曲;
附高:自选流行或爵士风格乐曲两首。
备考要求:考试用钢琴、电钢琴、电子琴均可。
3、流行萨克斯
初试:
(1)在12个自然大调音阶中抽考一条音阶,按照速度120,八分音符演奏,两个八度。
(2)演奏自选作品一首(风格不限)。
复试:
(1)抽考布鲁斯音阶一条。
(2)自选流行或爵士风格作品一首(不得与初试曲目相同)。
备考要求:乐曲必须有伴奏音乐,伴奏自带。乐曲伴奏应统一采用WAV或MP3文件形式,用U盘提交(为防止现场U盘出现故障,请做好备份)。
4、电吉他
初试:
(1)抽考一条自然大调音阶及其关系小调音阶。
要求:①以十六分音符演奏两个八度,上行和下行,从主音到主音。②附初音阶:C,G,D,F;a,e,b, d,节拍器速度范围:60-80bpm;附高音阶:bB,bE,E,bA;g,c,#c,f,节拍器速度范围:80-100bpm(请考生从规定范围中自行选择)。③各调音阶的演奏需流畅,连贯,且不能停顿。
(2)自选乐曲一首(风格不限,自备伴奏带)。
复试:
(1)电吉他练习曲一首(风格不限,自备伴奏带)。
(2)自选乐曲一首(风格不限,自备伴奏带,曲目不得与初试重复)。
备考要求:考点提供乐器专用音箱,效果器及其它辅助设备考生自备。考生如需使用伴奏带,应统一采用WAV或MP3文件形式,用U盘提交(为防止现场U盘出现故障,请做好备份)。考试曲目需背谱演奏。
5、爵士打击乐
初试:小鼓练习曲或乐曲一首,爵土鼓乐曲一首。
复试:小鼓练习曲或乐曲一首,爵士鼓乐曲一首。(复试曲目不得与初试重复)
注:附初考生小鼓参考 Mitchell Peters-Intermediate Snare Drum Studies程度;附高考生小鼓参考 Mitchell Peters- Etudes Snare Drum Studies程度。爵士鼓乐曲必须有伴奏音乐,伴奏自带。爵士鼓乐曲伴奏应统一采用WAV或MP3文件形式,用U盘提交(为防止现场U盘出现故障,请做好备份)。爵士鼓背谱,小军鼓部分不强制背谱。
备考要求:考点提供DW五鼓爵士鼓和标配镲片,其它乐器自带。
八、音乐教育专业
初试:
1、声乐演唱 自选中外声乐作品一首。
2、键盘乐器演奏(钢琴、手风琴及电子琴)。
练习曲一首(相当于车尔尼299以上程度)。
复试:
1、声乐演唱 自选中外声乐作品一首(不得与初试演唱曲目重复)。
2、键盘乐器演奏(钢琴、手风琴及电子琴)。
自选乐曲一首(中、外均可)。
视唱练耳考试规定
凡参加复试的各专业考生,均须按规定时间、地点参加视唱练耳考试(舞蹈专业和视唱练耳专业除外)。
考试形式:面试、笔试
面试部分(附初、附高)
考试内容与要求:
1、旋律音程具体音听唱(附初)、模唱(附高)。
2、旋律音程组模唱。
3、和声音程、和弦模唱:自然音程、四种三和弦及其转位、大小七、小小七和弦原位。
4、音程、和弦构唱:自然音程、四种三和弦及其转位、大小七、小小七和弦原位。
5、节奏短句模仿:四至六小节内的基本节奏型,2/4、 3/8拍。
6、旋律模唱:四至八小节的单声部旋律。
7、视唱:调性范围为无升降号至一个升降号内自然、和声大小调形式及各民族调式。
笔试部分(仅附高)
乐理部分:
1、音的分组、各种谱号。
2、音符、休止符的时值关系。
3、连音符的时值。
4、单音程的识别与构成。
5、三和弦的识别与构成。
6、大小调音阶的识别与构成。
听写部分:
1、旋律音程听写:基本音级为主,含少量变化音。
2、和声音程听写与选择:基本音级。
3、节奏填空与选择:2/4、3/8拍各一条,四小节。
4、单声部旋律填空:无升降的大小调及各民族调式。
文化课招生考试安排
所有参加专业复试的考生均须参加附中组织的文化课招生考试。考试时间请及时关注微信公众号“西音附中”上的相关通知。具体要求如下:
报考附初各专业的考生,文化课考试科目:语文、数学、英语,均为闭卷笔试。语文考试时间100分钟,数学考试时间90分钟,英语考试时间90分钟。语文(部编版)以人教版课本为纲、英语以人教版(三年级起点)课本为纲,数学以北师大版课本为纲,考试内容截止六年级上册。
报考附高各专业的考生,文化课考试科目:语文、数学、英语、政史地合卷,均为闭卷笔试。语文考试时间100分钟,政史地合卷120分钟,其它科目90分钟。语文(部编版)、英语(人教版新目标教材)、政治(部编版)、历史(部编版)均以人教版课本为纲,数学以北师大版课本为纲,地理以中图版课本为纲,考试内容截止九年级上册,英语九年级全一册考试范围为九年级上学期内容(第一单元至第七单元)。
录取及有关规定
1、除西安市城六区外,其它省、市、区县考生被录取后,户籍可根据家长申请迁入本校学生集体户。经上级部门批准,我校每年可根据实际情况招收一定数量符合我校招生标准的我国港澳台地区学生和国际学生(国际生应有相当音乐水准和一定汉语能力),考生条件要求同上,文化课考试另行安排。
2、录取原则:按照招生指标统一划定文化课最低控制线和视唱练耳最低控制线,及各专业类别排名(作曲与作曲技术理论、键盘、管弦、民乐、声乐、舞蹈、现代乐器演奏、音教)。
3、录取政策:附中将遵照当年教育部审核下达的招生计划执行招生录取。
4、附高三年制、附初六年制的考生关注“西音附中”微信公众号上的相关通知,可上附中官网查询拟录取情况。
5、新生第一学年实行试读制。专业复查不合格者、不适合专业学习者、违反招生考试纪律者、健康条件不合格者将取消入学资格,退回原单位原地区。附高、附初新生入学期中考试时,将分别对初三第二学期、小学六年级第二学期的文化课考试科目内容进行复查测验,成绩计入学籍审核成绩。
6、学费:根据教育部规定,我校属于非义务教育机构,实行收费入学,经物价部门批准,现执行的学费标准为:学生每人每年12000元;住宿费:6人间1200元/年,8人间900元/年。书本资料、校服等代办费用另计。(注:本简章公布后,如主管部门批准我校的各类费用标准有调整,将按新标准收取费用)
7、按照教育部、省教育厅相关规定,对困难家庭的考生经申请审核后均可办理国家助学金。
注:如遇疫情等特殊情况,考试会做另行安排,请及时关注微信公众号“西音附中”及“西音附中招生办”的相关通知。
学校地址:西安市长安中路108号,西安音乐学院内。
从火车站乘14路、229路、239路、616路、603路、游8(610路)等公交车到省体育场站或长安立交站下车即到,也可从西安北客站直接乘坐地铁2号线到省体育场站即到。
招生电话:029-88667188
邮政编码:710061
学校网址:http://fz.xacom.edu.cn/
本文系 网站编辑转载,转载目的在于传递更多信息。如涉及作品内容、版权和其它问题,请在30日内与本网联系,我们将在第一时间删除内容!

































































