校考 | 北京城市学院2022年音乐类招生简章
- 预约测评
- 提交
北京城市学院2022年音乐类招生简章
为认真落实教育部及北京市普通高等学校艺术类专业考试招生工作相关文件部署要求,结合我校艺术类专业人才选拔培养实际要求,经学校研究决定并报上级教育主管部门批准,拟定2022年艺术类招生简章如下:
一、2022年拟招生专业目录
(一)以下美术类专业承认并使用各省美术统考成绩

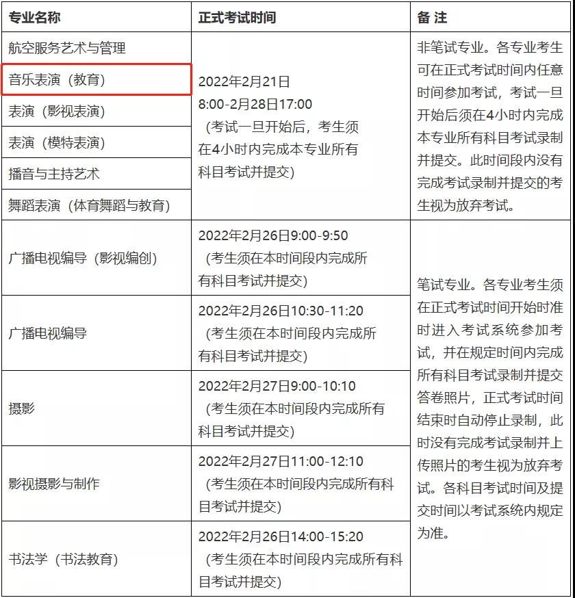
(二)以下非美术类专业需参加我校校考,部分省份使用省统(联)考成绩

注:
1.音乐表演(教育)专业仅招收钢琴和声乐方向;
2.上表中信息及各专业分省计划,最终以各省(自治区、直辖市)招生管理部门公布的内容为准。
(三)艺术类拟招生专业与艺术类省级统(联)考的对应关系
依据教育部高校艺术类专业招生考试办法,艺术类专业考试分为省级统(联)考和高校校考(专业加试)。其中,省级统(联)考由省级招生考试机构独立或联合组织,高校校考由招生院校组织。按照教育部相关要求,考生若报考省级统(联)考已涵盖的专业,须按照省有关招生规定执行且成绩合格。报考我校的专业是否涉及省统(联)考以及涉及哪一类省统(联)考,请考生参照附件:《2022年北京城市学院艺术类本科各专业与各省级艺术类统(联)考子科类对应参照表》。
若教育部或者考生所在省级招生考试机构对艺术类招生考试政策有其它补充规定,则遵照有关规定执行。
(四)可参加我校校考(专业加试)的省份汇总表

注:
1.内蒙古、辽宁、四川省欲报考我校航空服务艺术与管理专业的考生,无须参加我校校考(专业加试),该专业我校按照高考文化课成绩由高到低择优录取。
2.辽宁省欲报考我校广播电视编导和广播电视编导(影视编创)专业的考生,无须参加我校校考(专业加试),该专业我校按照高考文化课成绩由高到低择优录取。
二、报考对象及条件
(一)遵照国家和各省(自治区、直辖市)关于普通高等学校艺术类专业招生工作有关文件执行。符合教育部发布的普通高等学校2022年度招生工作规定中的相关报名条件并取得高考报名资格的考生。
(二)新疆只招收普通类(原汉语言)考生;内蒙古只招收汉语授课考生。
(三)身体健康。除符合教育部、卫生部颁发的《普通高等学校招生体检工作指导意见》外,还须符合我校各专业要求:
1.报考各专业考生均要求听力正常。
2.报考表演(影视表演)专业的考生要求:
男生身高不低于 1.65 米,
女生身高不低于 1.55 米。
3.报考表演(模特表演)专业的考生要求:
时装模特:男生身高 1.84—1.92 米,女生身高 1.74—1.82 米。
平面模特:男生身高 1.75—1.83 米,女生身高 1.63—1.73 米。
4.报考航空服务艺术与管理专业的考生要求:
1)五官端正,肤色好,着夏装时身体裸露部位无明显疤痕,无纹身,无狐臭;
2)体形匀称,无明显的“O”形或“X”形腿,无明显内、外八字步,无骨关节疾病或畸形;
3)心理健康,无任何精神异常、神经系统疾病;
4)口齿清楚,无言语功能障碍;
5)男生身高 1.73 米—1.85 米,女生身高 1.60 米—1.75 米;
6)视力:无斜视,无色盲、色弱,女生单眼裸眼或矫正视力不低于C字视力表0.5;男生单眼裸眼或矫正视力不低于C字视力表0.7;
7)肝功能正常,无传染性疾病;
8)根据教育部相关要求,考试形式为线上考试,考生入学后我校将先进行专业体检,不符合体检要求的学生须按照教育部相关学籍管理规定和学校转专业管理办法转入相近专业学习。入学体检标准需符合中国民用航空局发布对民用航空人员体检合格证管理的相关规定。毕业时实际上岗就业需依据《民用航空人员体检合格证管理的相关规定》进行体检,客舱乘务员应当取得并持有Ⅳa级体检合格证;航空安全员应当取得并持有Ⅳb级体检合格证。相关体检标准可参看民航局官网。
(四)特别提示
报考我校考生请注意:
1. 按照教育部文件规定,我校美术类专业使用省统考成绩。非美术类专业考生所报考专业属省统(联)考范围内的,应按照省有关招生规定执行,使用省统(联)考成绩(具体规定请考生向所在省招生管理部门咨询);不属于省统(联)考范围的专业需参加我校组织的校考(专业加试);部分省份在省统考合格基础上,须参加我校校考(专业加试)。按教育部要求,考生若报考省级统(联)考已涵盖的专业,需省级统(联)考合格。我校艺术类招生各专业与省级统(联)考科类对应关系详见《2022年北京城市学院艺术类本科各专业与各省级艺术类统(联)考子科类对应参照表》。
2. 考生在考试时间不冲突的情况下,可以同时报考我校多个专业,分别参加各专业的校考(专业加试)并获得校考(专业加试)成绩。同一专业限考一次。请考生务必认真阅读校考(专业加试)安排,确定考试内容、时间、方式,准备考试用品,认真参加考试。
三、校考(专业加试)报名及考试
(一)考试内容及要求
各专业考试内容及要求均以核心素养及核心能力为主要考查选拔标准, 具体考试方案详见我校官网后续公布的《2022年北京城市学院艺术类招生分专业考试方案》,请严格按照各专业考试方案规定着装,准备考试场地、用具等,违反者取消考试资格。
(二)考试形式
根据教育部相关文件要求,我校2022年艺术类专业校考(专业加试)将采用线上考试平台“小艺帮”APP完成考试并上传的方式进行考核,不再组织现场考试。具体的分专业考试方案详见我校招生网(http://zs.bcu.edu.cn)后续公布。
咨询电话:010-62321818
(三)报名及考试时间安排
1.报名时间:2022年1月15日-2月14日,考生均须在此时间段内登录“小艺帮”APP进行报名缴费。报名缴费成功后,无论是否参加考试均不退费。考生因不按要求报名,误填、错填报考信息或填报虚假信息,未完成网上缴费等原因导致未能参加考试或影响录取的,后果由考生本人承担。
2.报名考试费标准:每专业180元/人。
3.模拟考试时间:2022年2月16日-2月17日,模拟考试除题目外,其他流程与正式考试完全一致,有严格的考试时间、次数限制,请在规定的时间内参加并完成模拟考试,模拟考试视频也可提交,但是模拟考试视频不作为评分依据。因未参加模拟考试而导致正式考试失败的,后果由考生本人承担。系统中另有考前练习,且不限时间不限次数,不需要提交录制视频,考生可反复练习,但考前练习不可替代模拟考试。建议考生认真对待模拟考试,熟悉考试流程,以便顺利完成正式考试。
4.正式考试时间:
各专业正式考试时间详见下表,未按规定时间和要求参加正式考试,以及未按考试要求完成录制及提交的,后果由考生本人承担。请严格按照后期公布的各专业考试方案规定着装,准备考试场地、用具等,违反者取消考试资格。

5.模拟考试与正式考试时每个科目开始录制视频前均需进行人脸验证,请勿化浓妆、戴美瞳,不要头发遮挡额头和耳朵等,验证时调整好光线,避免出现高曝光等情况,保证人脸清晰,以防人脸识别失败,浪费考试时间。
四、招生计划与合格范围划定及志愿填报
(一)我校校考各专业(方向)分省计划原则上按照合格人数与招生计划4:1 投放。对专业加试合格生源不足 4 人的省份,原则上不投放招生计划。考生可于填报志愿前登陆我校招生网站 (http://zs.bcu.edu.cn) 或关注 “北京城市学院招考资讯”微信公众平台查询考试结果,我校不再以其他方式通知考生。
(二)考生填报志愿时,请以当地省(自治区、直辖市)招生管理部门公布的计划为准,根据实际报考情况,计划可能有所增减。学校代码及专业代码请在当地招生办公室统一发放的招生报考资料上查询。
五、录取原则
(一)艺术类专业按照各省(自治区、直辖市)招生管理部门所规定的批次录取,文理兼收。在新高考改革的省份,不限定选考科目。
(二)考生高考文化课成绩须达到所在省(自治区、直辖市)的相应批次控制分数线。投档原则遵照各省(自治区、直辖市)规定执行。
(三)录取专业时,按照专业志愿顺序择优录取,各专业之间不设分数级差。若考生所在省(自治区、直辖市)有特殊规定的参照各省(自治区、直辖市)制定的原则进行录取。
非美术类专业:
凡所报考专业属省统考范围内的,我校使用省统考成绩作为校考(专业加试)成绩;省统考范围内未涉及到的专业需参加我校自行组织的校考(专业加试)并使用校考(专业加试)成绩;部分省份在省统考合格基础上,须参加我校校考(专业加试)并使用校考(专业加试)成绩;个别省份承认并使用省联考成绩。
录取原则是在高考文化课总分达到本省相应批次最低控制分数线的基础上,按照志愿优先的原则,根据校考(专业加试)成绩从高分到低分对进档考生择优录取。校考(专业加试)成绩相同的情况下,取文化课总分高的考生, 无单科成绩要求。文化课总分仍相同情况下, 将依次比较语文、数学(文/理)、外语、文科综合/理科综合/选考科目总分的成绩,对成绩高者优先录取。
以上原则都基于教育部及各省招办相关政策执行,录取中使用的文化课成绩是否包含政策加分以各省招办规定为准。若政策调整,则按照新的规定执行。
六、违规处理与复查复测
(一)报考我校的考生在考试过程中,须遵守国家高考考试纪律及北京城市学院相关考试规定,对违反考试管理规定和考试纪律,影响考试公平、公正者,将依据《国家教育考试违规处理办法》进行处理。
(二)我校有权对录取新生材料进行复查与专业复测。对于复查材料存疑、 复测不合格、入学前后测试成绩差异显著的考生,将组织专门调查。经查实属提供虚假作品材料、替考、伪造学历、违规录取、冒名顶替入学等违规行为的,取消该生录取资格,并通报考生所在地省级招生考试机构倒查追责。对涉嫌犯罪的,及时报案,并配合司法机关依法处理。
七、新生入学
(一)新生入学三个月内进行体检,对患有疾病的新生,经学校指定医疗单位诊断不宜在校学习,但短期治疗可达到国家规定的入学体检标准者,在学校批准注册后,保留入学资格一年。
(二)新生入学后公共外语课程为英语。
(三)学校实行奖学金、勤工助学等制度,并可协助学生向银行申请国家助学贷款。
(四) 关于学校向学生收取的学费、住宿费以及代收代管费用涉及退费时,按照《北京城市学院退费管理办法》规定执行。
八、毕业证书及就业
(一)合格毕业生均颁发国家教育部统一印制盖有北京城市学院公章的普通高等学校毕业证书,符合《北京城市学院学位授予工作细则》的本科毕业生授予学士学位证书。
(二)毕业生可在国家方针、政策指导下,学校推荐,自主择业。
九、其他
(一)考生对校考考试成绩有异议的,可在考试成绩公布后三日内向我校提出复核书面申请,逾期不予受理。联系电话:010-62322657。
(二)我校艺术类招生考试在校招生工作领导小组领导下开展,并接受学校纪委和社会监督。在招生考试和录取过程中,我校从未委托任何机构或个人从事招生考试相关工作;从未举办并从未与任何机构或个人合作举办任何形式的艺术类专业考前辅导班或培训班;从未授权任何单位及个人以学校名义举办各类艺术类专业考前辅导班或培训班。根据教育主管部门相关要求,我校严禁任何单位或个人以我校名义举办各类艺术类专业考前辅导班或培训班。如涉及我校名义从事上述行为的,我校有权利通过法律途径追究其责任,维护学校的合法权利和声誉。希望广大考生及家长提高警惕,防止上当受骗,举报电话:010-62322657。
(三)本简章公布后,若上级教育主管部门对艺术类招生考试有新的政策调整,我校将按照调整后的政策执行。请考生及时关注我校官网。
(四)本简章最终解释权在北京城市学院招生办公室。
注:以上所有内容最终以各省(自治区、直辖市)招生管理部门公布为准。
咨询电话:010-62321818
学校网址:https://www.webvpn.bcu.edu.cn:8000/
招生网址:http://zs.bcu.edu.cn
本文系 网站编辑转载,转载目的在于传递更多信息。如涉及作品内容、版权和其它问题,请在30日内与本网联系,我们将在第一时间删除内容!

































































