吉林艺术学院2021年本科招生简章

测试引导图片
  • 预约测评
  • 提交

  吉林艺术学院2021年本科招生简章QiX音乐培训_音乐艺考培训学校-

  小音解读吉林艺术学院2021年校考重要信息QiX音乐培训_音乐艺考培训学校-

  *2021年校考安排:QiX音乐培训_音乐艺考培训学校-

  网上报名时间:2021年2月2日9:00-2月8日17:00QiX音乐培训_音乐艺考培训学校-

  打印准考证时间:2月19日9:00开始QiX音乐培训_音乐艺考培训学校-

  音乐类校考方式:全部线上考QiX音乐培训_音乐艺考培训学校-

  音乐学(师范)、音乐表演(中国乐器演奏、管弦乐器演奏、声乐演唱、键盘乐器演奏、现代器乐、流行音乐演唱、流行歌舞、戏曲音乐):采用网络提交作品的方式QiX音乐培训_音乐艺考培训学校-

  音乐学(理论)、作曲与作曲技术理论(含电子音乐作曲和电子音乐制作)、音乐表演(合唱指挥、流行音乐制作与创作、流行音乐唱作):采用网络实时视频的方式QiX音乐培训_音乐艺考培训学校-

  时间:2月21日-2月22日QiX音乐培训_音乐艺考培训学校-

  正式考试时间:2月23日开始,各专业具体时间详见准考证QiX音乐培训_音乐艺考培训学校-

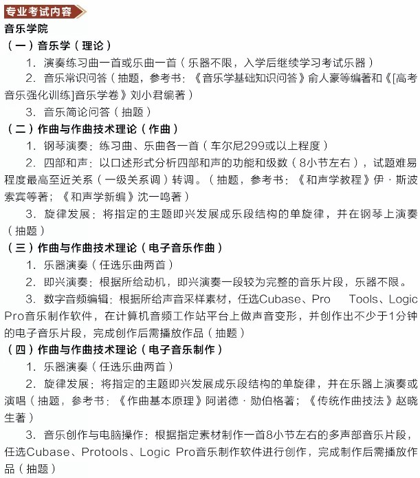
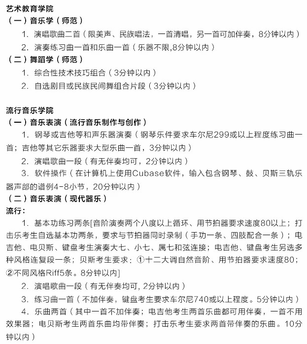
QiX音乐培训_音乐艺考培训学校-
QiX音乐培训_音乐艺考培训学校-
QiX音乐培训_音乐艺考培训学校-
QiX音乐培训_音乐艺考培训学校-
QiX音乐培训_音乐艺考培训学校-
QiX音乐培训_音乐艺考培训学校-
QiX音乐培训_音乐艺考培训学校-
QiX音乐培训_音乐艺考培训学校-
QiX音乐培训_音乐艺考培训学校-
QiX音乐培训_音乐艺考培训学校-
QiX音乐培训_音乐艺考培训学校-
QiX音乐培训_音乐艺考培训学校-
QiX音乐培训_音乐艺考培训学校-
QiX音乐培训_音乐艺考培训学校-
QiX音乐培训_音乐艺考培训学校-

 QiX音乐培训_音乐艺考培训学校-

本文系 网站编辑转载,转载目的在于传递更多信息。如涉及作品内容、版权和其它问题,请在30日内与本网联系,我们将在第一时间删除内容!