星海音乐学院2021年本科招生简章
- 预约测评
- 提交
星海音乐学院2021年本科招生简章
小音解读星海音乐学院
2021年校考变化及重要信息
*2021年校考安排:
网上报名时间:2021年2月5日-2月20日,限报三个专业
网上填报曲目时间:2021年2月5日-3月18日
视频考试时间:2021年2月24日8:00-2月28日17:00
现场考试时间:2021年3月20日-3月31日
考试地点:星海音乐学院大学城校区排练楼
*2021年各院系招生人数变化:
星海音乐学院2021年总招生人数较2020年无变化,具体专业方向招生人数变化如下:
管弦乐器演奏:2020年共招生90人,2021年共招生92人,增加2人,具体器乐种类计划未写明。
行进管乐:2020年共招生8人,2021年共招生6人,减少2人,具体器乐种类计划未写明。
现代器乐演奏:2020年共招生67人,2021年共招生65人,减少2人,具体器乐种类计划未写明。
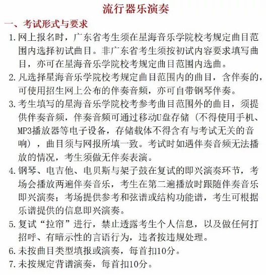
流行器乐演奏:2020年共招生15人,2021年共招生10人,减少5人,具体器乐种类计划未写明。
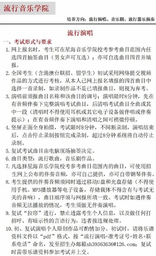
流行演唱:2020年招生68人,2021年招生65人,减少3人。
民族声乐演唱:2020年共50人,2021年招生60人,增加10人。
指挥:2020年共招生5人,2021年共招生7人,增加2人,具体专业计划未写明。
音乐学:2020年招生32人,2021年招生30人,减少2人。


























































































星海音乐学院2021年本科招生考试曲目库
长按识别下方二维码即可下载▼
本文系 网站编辑转载,转载目的在于传递更多信息。如涉及作品内容、版权和其它问题,请在30日内与本网联系,我们将在第一时间删除内容!

































































