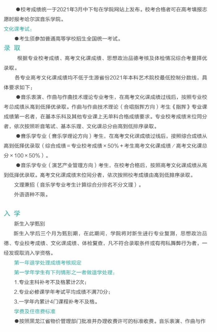
哈尔滨音乐学院2021年本科招生简章(附初试考试安排)
- 预约测评
- 提交
哈尔滨音乐学院2021年本科招生简章
小音解读哈尔滨音乐学院
2021年校考变化及重要信息
*2021年校考安排:
网上报名时间:2021年1月10日-1月20日
校考方式:线上、线下相结合
初试时间:1月20日8:00-1月21日17:00
初试录制和上传视频时间:2021年1月22日8:00-1月27日12:00
初试考试平台:小艺帮app
复试考试时间:拟定于2021年2月末
复试考试地点:哈尔滨音乐学院
*2021年各院系招生人数变化
哈尔滨音乐学院2021年总招生人数187人,2020年总招生人数178人,扩招9人,变化如下:
管弦系:打击乐2020年招生2人,2021年招生3人,增加1人;竖琴2020年招生2人,2021年招生3人,增加1人。
民乐系:扬琴2020年招生3人,2021年招生2人,减少1人;琵琶2020年招生3人,2021年招生2人,减少1人;阮2020年招生3人,2021年招生2人,减少1人;柳琴2020年招生2人,2021年招生1人,减少1人;古筝2020年招生3人,2021年招生2人,减少1人;竹笛2020年招生3人,2021年招生2人,减少1人;唢呐2020年招生4人,2021年招生3人,减少1人;笙2020年招生3人,2021年招生2人,减少1人;打击乐2020年招生4人,2021年招生2人,减少2人。
钢琴系:手风琴2020年招生2人,2021年停招。
音乐学系:2021年新增演艺产业管理,招生20人。
作曲系:作曲2020年招生6人,2021年招生10人,增加4人。

























哈尔滨音乐学院2021年本科校考初试安排
各位考生:
为切实做好防控工作,保障广生身体健康,按照和省教育厅关于艺术类专业招生考试工作的相关要求,依据《哈尔滨音乐学院2021年本科招生简章》(以下简称《招生简章》),现将学院2021年本科专业校考初试相关工作通知如下:
一、初试报名及提交视频作品时间
哈尔滨音乐学院2021年本科专业校考报名时间为1月10日-20日,考生可用手机在“小艺帮APP”上报名缴费。报名费每生200元,每生只能报考一个专业方向,不能兼报。
1月20日08:00-21日17:00为线上时间,考生远程提交视频作品时间为1月22日8:00-27日12:00。相关通知请及时关注“哈尔滨音乐学院微信公众号”“哈尔滨音乐学院教务处微信公众号”。
二、初试相关要求
(一)考试与评审形式
根据当前防控要求,校考初试采取考生远程录制、提交视频作品方式。学院组织对考生视频进行集中评审,并对评审全程进行录音录像。
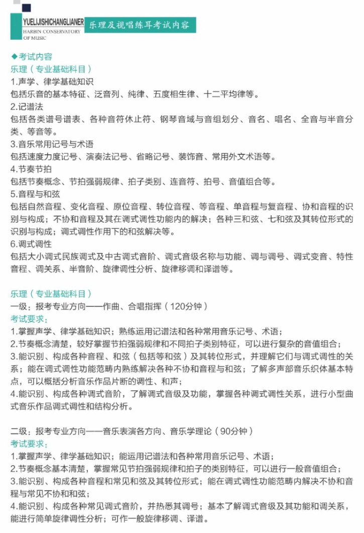
(二)初试内容
考试内容详见《招生简章》,已经在“哈尔滨音乐学院微信公众号”“哈尔滨音乐学院教务处微信公众号”公布。
(三)视频作品制作要求
报考音乐学、音乐表演、作曲与作曲技术理论三个专业各方向的考生,初试环节均在小艺帮APP手机终端进行身份认证、在线申请考试、在线录制和提交视频作品。所提交的演唱(演奏)视频作品皆按如下要求:
1.视频作品内容须严格按照《招生简章》考试内容的要求录制。
2.美声唱法、民族唱法、音乐学(演艺产业管理)、合唱指挥方向《声乐演唱》演唱的视频作品须同一首曲目演唱两遍,遍与伴奏合作,第二遍清唱,必须连续演唱且视频不中断,两遍演唱均不可降调,伴奏可采用与钢琴伴奏合作或者伴奏带的形式。
3.作曲与作曲技术理论专业作曲方向《演唱自选民歌或戏曲片段两首》中的两首作品均为清唱,不得加任何伴奏。
4.演唱和演奏的作品在录制全程不允许使用麦克风等传声设备,视频不得剪辑,不得进行艺术美化性质的编辑,且必须为同期录音,声像同步,否则将取消考生考试资格。
5.视频作品需按照网上报名填写的曲目提交,如果录制作品与报名曲目不符,则视为无效作品。
6.录制视频时,考生必须面向摄制镜头(其中钢琴专业考生须调整适当的侧面面向摄制镜头),在一个合适的距离内,演唱(演奏)清晰可见。如采用现场钢琴伴奏,须同时出现在适当距离的镜头中且不切换镜头及角度。视频不得有显示考生信息的字幕和场地布景,不得有考生介绍。
7.视频录制过程中设置双机位,对考生及考试环境同时进行录制。在“小艺帮”APP上设置“考前练习”“”功能,方便考生熟悉考试相关功能、演练并确定正式考试时机位摆放及就座位置。与正式考试的考试流程一致,包括身份识别、录制、提交等环节。
(四)视频作品录制与提交时间
考生须于1月10日-20日在“小艺帮APP”上报名缴费。报名成功后,1月20日08:00-21日17:00为线上时间,初试视频作品录制及提交时间为1月22日8:00-27日12:00,请考生务必在规定的时间内通过手机APP提交视频作品,逾期不提交作品视为放弃我院2021年校考初试。
(五)复试名单公布及复试报名时间
学院拟于2月6日后在哈尔滨音乐学院官网、官方微信公众号公布进入复试的考生名单。随即开始在“小艺帮”进行复试报名,请考生及时关注。现场复试时间拟定于2021年2月末,请考生及时关注学院通知。
三、考生纪律要求
考生须严格遵守远程考试纪律要求,学院在初试使用的手机APP上设置考生身份审核环节,对考生报名、考试、提交作品等环节进行多次身份审核。对考试违规的考生,严格按照《国家教育考试违规处理办法》《普通高等学校招生违规行为处理暂行办法》等规定严肃处理。对有弄虚作假等作弊行为的考生,取消校考的报名和录取资格,同时通报省级招生考试机构取消该生当年高考报名和录取资格。同时,学院将在录取新生入学后,进行新生材料复核和专业复测。对于不合格、入学前后两次测试成绩差异明显的新生,组织专门调查。对提供虚假作品材料、替考、冒名顶替入学等违规行为实属的,取消该生录取资格,并通报考生所在地省级招生考试机构倒查追责。对涉嫌犯罪的,报案并配合司法机关依法处理。
四、考生服务与咨询
对农村和贫困偏远地区等网络条件不足或不具备智能终端的考生,可由考生本人提前向学院提出申请,学院将采取有效的助考措施,协调相关部门为考生提供免费视频作品录制服务。
考生可通过三种方式进行考试咨询。一是在“哈尔滨音乐学院教务处”微信公众号留言;二是拨打招生咨询电话0451-58597688;三是在“小艺帮”APP上进行在线咨询。学院将及时回复考生咨询信息。
附:哈尔滨音乐学院校考初试视频作品录制提交操作说明,长按识别下方二维码即可下载

本文系 网站编辑转载,转载目的在于传递更多信息。如涉及作品内容、版权和其它问题,请在30日内与本网联系,我们将在第一时间删除内容!

































































