武汉音乐学院2021年本科招生简章
- 预约测评
- 提交
武汉音乐学院2021年本科招生简章
小音划重点啦!
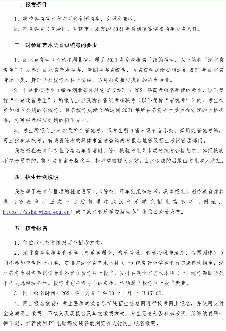
一、网上报名及时间:2021年1月9日 9:00-1月14日17:00,限报两个招考方向
二、考试方式:线上提交视频+现场考试
三、初试
线上提交视频时间:2021年1月20日9:00-1月22日17:00
初试专业:音乐表演(指挥除外)、音乐学(音乐教育)省外考生
四、复试
复试缴费时间:2021年2月25日9:00-17:00
复试考试时间:2021年2月28日开始
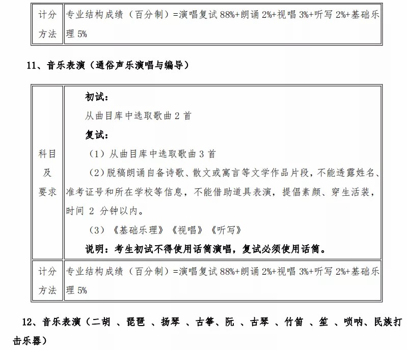
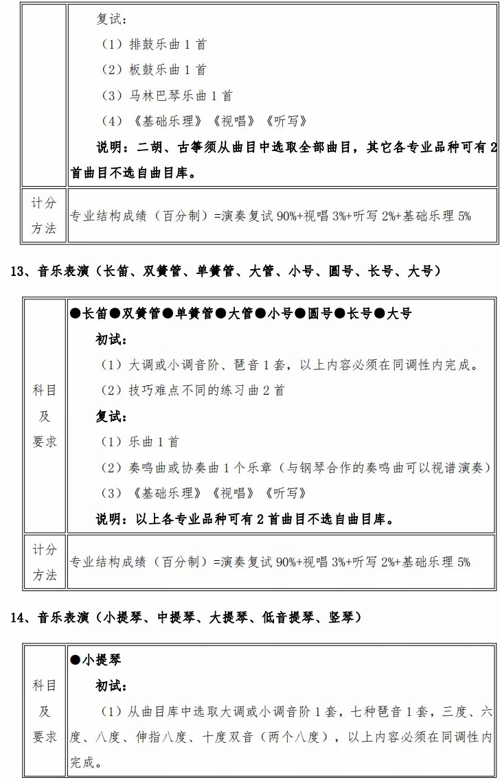
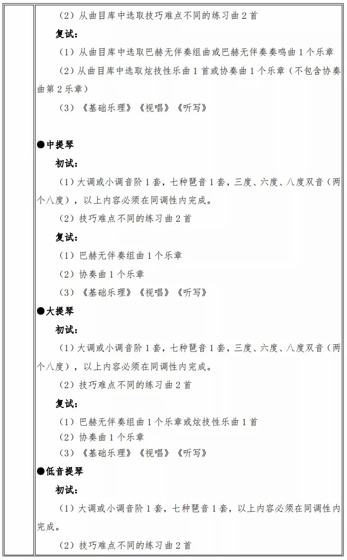
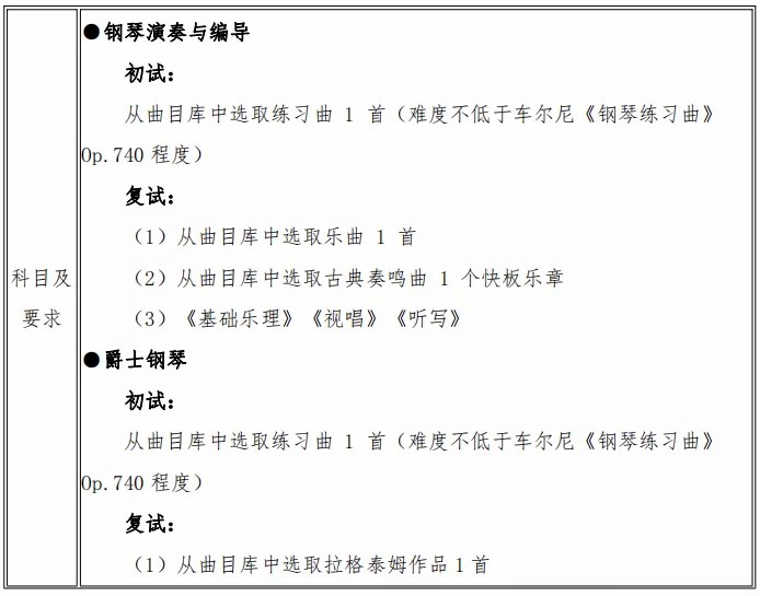
复试专业:
1、音乐表演所有复试考生
2、音乐表演(指挥)、录音艺术、作曲与作曲技术理论、音乐学(戏曲音乐)所有考生
3、音乐学(音乐学理论、音乐管理、音乐心理与治疗和钢琴调律)省外考生
4、音乐学(音乐教育)省外复试考生
5、音乐学(音乐教育)湖北省考生
复试地点:武汉音乐学院
五、校考变化:
1、关于考试方式:“各招生专业考试内容和计分方法”中明确为校考“初试”的内容, 将采取线上提交视频作品的方式考试,其他复试及不分初复试校考的内容将采取到校现场考试的方式进行。”
2、2021年湖北省考生报考音乐学(钢琴调律)方向不需要进行校考,将使用湖北省音乐学类统考成绩录取,安排在湖北省艺术本科(一)统考音乐学类平行志愿模块招生。
3、2021年音乐学(钢琴调律)方向总结构成绩权重比例调整为:总结构成绩(百分制)=专业结构成绩60+高考文化课总成绩40。
4、2021年,报考音乐学(音乐教育)方向湖北省外考生的考试将分初试和复试进行,初试采用网上提交视频方式,复试为现场校考,初试与复试曲目可以重复。

































武汉音乐学院2021年本科招生曲目库
长按识别下方二维码快速下载
本文系 网站编辑转载,转载目的在于传递更多信息。如涉及作品内容、版权和其它问题,请在30日内与本网联系,我们将在第一时间删除内容!

































































