南京艺术学院2021年本科招生简章
- 预约测评
- 提交
南京艺术学院2021年本科招生简章
小音解读南艺
2021招生重要信息及变化
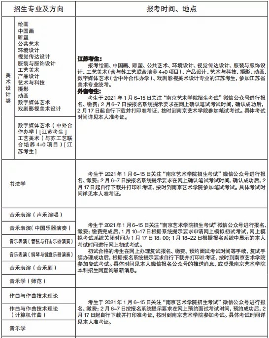
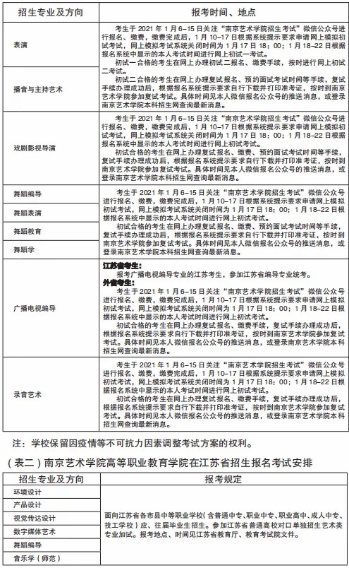
一、报名及初试缴费时间:2021年1月6日-1月15日18:00
二、报名地址:“南京艺术学院招生考试”微信公众号
三、考试方式:
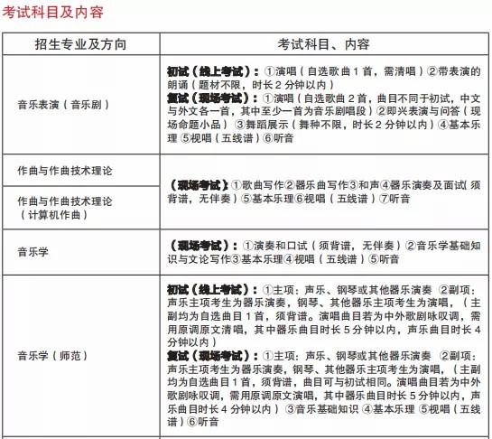
音乐表演、音乐学(师范)、作曲与作曲技术理论 (流行创作)、音乐学(音乐传播)、音乐学(乐器修造):线上初试+现场复试
作曲、音乐学:现场考试
四、时间:1月10日起可申请该专业的网上,考生申请网上次数不限,正式开考前,考生必须至少完成1次完整的网上。网上系统关闭时间为 2021年1月17日 18:00。
五、在线初试方式:1月18日-1月22日根据报名系统中显示的本人考试时间进行网上初试考试。
六、复试时间:作曲专业2月17日起自行下载并打印准考证,按照安排时间考试,其他专业复试另行通知。
七、设置:我校除校本部以外,各专业无外设。
八:招生专业人数变化:
音乐学院相比2020年招生专业及人数无变化,流行音乐学院相比2020年招生专业无变化,招生总数无变化,具体专业招生人数有调整。具体如下:
1、音乐表演(流行演唱),2020年招生34人,2021年招生30人,减少4人。
2、音乐学(音乐传播),2020年招生30人,2021年招生32人,增加2人。
3、音乐学(乐器修造),2020年招生30人,2021年招生32人,增加2人。
九、招生范围变化:
2020年民乐低音、中阮、笙、竖琴、中音号仅限江苏省考生报考,大号仅限外省考生报考,2021年没有省份限制。
































本文系 网站编辑转载,转载目的在于传递更多信息。如涉及作品内容、版权和其它问题,请在30日内与本网联系,我们将在第一时间删除内容!

































































