辽宁大学2020年音乐类招生简章
- 预约测评
- 提交
辽宁大学2020年音乐类招生简章公布,为方便考生及时查看其招生考试要求, 音乐艺考培训班小音现将其分享如下,准备参加辽宁大学音乐类考试的同学可以参考下。

一、学校自然情况说明
1.学校全称:辽宁大学
2.办学地点及校址:
艺术设计学、广播电视编导、播音与主持艺术、表演、表演(民间艺术表演招考方向)、戏剧影视文学、音乐表演(小提琴招考方向)、音乐表演(大提琴招考方向)、音乐表演(美声招考方向)、音乐表演(钢琴招考方向)、音乐表演(二胡招考方向)、音乐表演(长笛招考方向)、音乐表演(单簧管招考方向)、舞蹈学专业在沈阳蒲河校区办学:沈阳市沈北新区道义南大街58号。
3.办学类型:普通高等学校(公办)
4.办学层次:本科
5.办学形式:全日制
6.主要办学条件:校园占地面积145.9万平方米(约合2187.1亩);生均教学行政用房面积12平方米;生均宿舍面积10.1平方米;生师比18.6:1;专任教师1495人,其中具有副职务教师占专任教师的比例为56.2,具有研究生学位教师占专任教师的比例为87.3;教学科研仪器设备总值27078.9万元,生均教学科研仪器设备值8557.9元;图书289万册,生均图书91.3册。
二、艺术类招生计划说明
招生计划分配原则:根据社会需求及生源情况适当调整。
预留计划比例:根据有关规定执行。
使用原则:根据不同地区生源报考情况,增加生源充裕地区计划,维护考生的利益。
艺术类专业文理不限,语种不限,男女不限。
学校招生计划按照辽宁省教育厅核准的分省分专业招生计划执行。
三、艺术类专业设置说明

注:各专业收费标准以省发改委批复为准。
四、颁发毕业证书与学位证书说明
艺术类专业本科学生学习期满,成绩合格颁发辽宁大学普通高等学校本科毕业证书,达到辽宁大学学位授予标准的颁发辽宁大学学士学位证书。
五、收费情况说明
1.学费和住宿费收取标准
按照省物价部门批准并办理收费许可的标准向学生收费。
我校实行学分制收费,学费按学年预收,各艺术类专业每学年收费标准:艺术设计学、广播电视编导、播音与主持艺术专业10000元;音乐表演(小提琴招考方向)、音乐表演(大提琴招考方向)、音乐表演(美声招考方向)、音乐表演(钢琴招考方向)、音乐表演(二胡招考方向)、音乐表演(长笛招考方向)、音乐表演(单簧管招考方向)11500元;舞蹈学专业11500元(以省发改委批复为准);表演、表演(民间艺术表演招考方向)、戏剧影视文学专业15000元。住宿费:800元-1200元/生·年。
2.学费和住宿费退费办法
学生因故退学或提前结束学业的,公办学校应根据学生实际学习时间,按月计退剩余的学费和住宿费。
3.给予家庭经济困难学生资助政策及有关程序
我校设有校内、校外多项奖助学金,建立起较为完善的学生资助体系。
(1)奖学金包括:①国家奖学金8000元/年、省政府奖学金8000元/年、国家励志奖学金5000元/年;②学校奖学金一等1000元/学期、二等500元/学期、三等260元/学期、单项100元/学期;③企业奖学金。
(2)助学金包括:①国家助学金一等4000元/年、二等2500元/年;②社会助学金。
(3)生源地助学贷款。
(4)勤工助学岗位。困难学生入学后可以向学校申请勤工助学,学校根据需求为部分困难学生安排勤工助学岗位,帮助他们顺利完成学业。
(5)困难补助。学校会根据具体情况对家庭经济困难的学生给予一定的困难补助。
(6)学费减免。根据辽宁省资助工作安排,学校对孤儿采取学费、住宿费减免政策。
学校各类奖助学金评比完毕之后全校公示不少于5个工作日。
六、录取办法说明
1.院校志愿及录取模式
投档按所在省要求执行。征集志愿的投档条件按所在省要求执行。
2.调档比例
辽宁省按照《关于印发2020年辽宁省普通高等学校艺术类专业招生工作实施办法的通知》执行。其他省份按照所在省要求执行。
3.专业录取规则及进档考生的专业安排办法
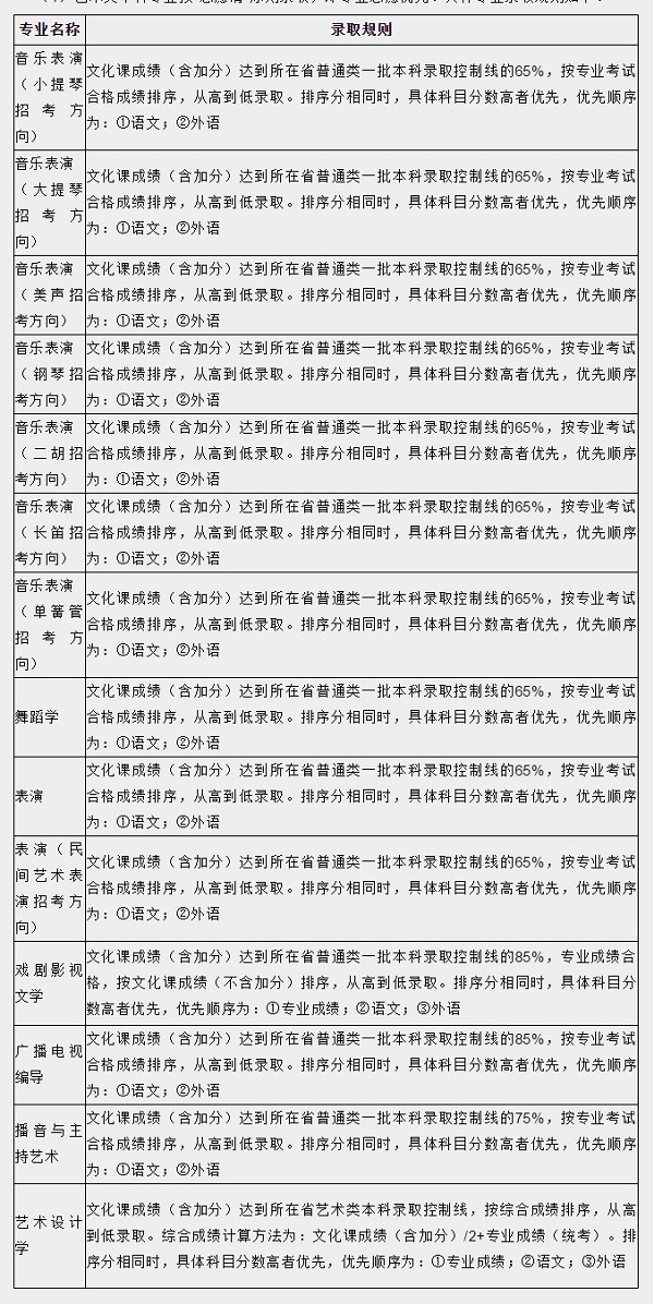
(1)艺术类本科专业按“志愿清”原则录取,即专业志愿优先。具体专业录取规则如下:

(2)关于录取原则中文化课成绩较低要求的说明:
①所参照控制线乘比例后四舍五入取整数。
②如生源所在省招办对相应艺术类专业划定文化课较低控制线高于我校规定的该专业文化课较低分数线,则该专业执行生源所在省招办划定的文化课较低控制线。
③一批本科录取控制线:对于合并本科批次的省份和高考综合改革省份,以各省相关规定为准,如无相关规定按自主招生控制分数线划定。
(3)关于录取原则中专业成绩的说明:
①在组织专业校考的省份,专业成绩使用校考合格成绩。
②在未组织专业校考的省份,专业成绩使用其相应专业省统考或联考合格成绩。
4.校考

划定校考合格人数时,末位校考成绩同分,具体校考科目分数高者优先,科目优先顺序如下:①舞蹈;②声乐;③朗诵。
校考专业考试成绩信息在辽宁大学本科招生网公示。
5.身体健康状况要求
按照、原卫生部、中国残疾人联合会印发的《普通高等学校招生体检工作指导意见》执行。
6.联系电话、网址
辽宁大学学生工作处招生办:
024-62202299
辽宁大学本科招生网:
http://zs.lnu.edu.cn
七、违规处理
学校纪委监察处全程监督。对考生弄虚作假等违规行为,一经查实,即取消资格,并按照有关规定进行处理。
八、复查
新生入校后,学校将依据国家有关政策进行复查,对违反招生政策和没有达到录取标准的学生进行处理。复查中发现学生存在弄虚作假、徇私舞弊等情形的,确定为复查不合格,取消学籍;对情节严重的,移交有关部门调查处理。
九、特别说明
具体招生计划待定,学校招生计划按照辽宁省教育厅核准的分省分专业招生计划执行。本简章未尽事宜和根据有关规定需调整此简章的相关内容,将在辽宁大学本科招生网另行公布。
本文系 网站编辑转载,转载目的在于传递更多信息。如涉及作品内容、版权和其它问题,请在30日内与本网联系,我们将在第一时间删除内容!

































































