中国人民大学2020年艺术类招生简章
- 预约测评
- 提交
中国人民大学2020年艺术类招生简章(音乐表演专业)公布,为方便考生及时查看其招生考试要求, 音乐艺考培训班小音现将其分享如下,准备参加中国人民大学音乐表演专业考试的同学可以参考下。

中国人民大学艺术学院成立于1999年,是集美术和音乐于一体的综合性艺术学院。2020年,音乐表演专业本科生招生办法如下:
一、招生专业与计划

注:1.音乐表演专业招生不做分省计划。专业测试结束后,学校可根据实际生源情况调整各专业方向招生计划并认定合格生,宁缺毋滥。
2.古琴专业由艺术学院与国学院联合培养,完成既定培养方案的,毕业时可同时获得艺术学学士学位和文学第二学士学位。
3.报考小提琴专业的考生可以兼报中提琴。
二、报考条件
1.符合当年普通高等学校招生工作规定中的报名条件;
2.考生所报专业属省统考专业范围内的,须参加省统考且成绩合格;
3.下列人员不能报考:
被开除学籍、勒令退学不满一年的学生(从被处分之日起,至高考报名开始之日止)。
其他按国家规定不能报考的学生。
三、报名方式及时间
1.报名方式:考生登录中国人民大学阳光招生信息平台网上报名系统(http://bkbm.ruc.edu.cn/)完成报名。不接受现场报名。
2.缴费:按北京市审批标准,我校专业测试收取初试费100元/生,复试费80元/生,三试费(乐理和视唱练耳)80元/生。其中,初试费在网上报名系统中缴纳,未缴费者视为自动放弃考试;二试、三试费根据考试进度按通知缴纳。报名考试费缴纳后,概不退还。
3.报名材料:按报名系统要求用A4纸打印《报名表》,由所在学校签字盖章,并依次将二代身份证正反面复印件、省级统考合格证书复印件粘贴于《报名表》后。报名材料无需提前邮寄,报到时交工作人员查验。其中,考生所在省份不发放合格证书的,需打印考试成绩,并标注省统考合格分数线;统考成绩未出的,需提供准考证。
四、报到及校考
1.报到时间和地点:完成网上报名缴费的考生携带二代身份证和报名材料于2020年2月28日9:30-15:30到我校艺术楼(学生活动中心对面)报到。报到当天对考生现场拍照并打印准考证,故不能代报,未报到者视为放弃报考资格。
2.校考时间和地点:校考地点安排在我校校内,具体测试时间和地点以准考证为准。
3.考试方式:考试包括专业测试、视唱练耳、乐理、面试。其中,专业测试分为初试、复试和三试。
4.考试内容:
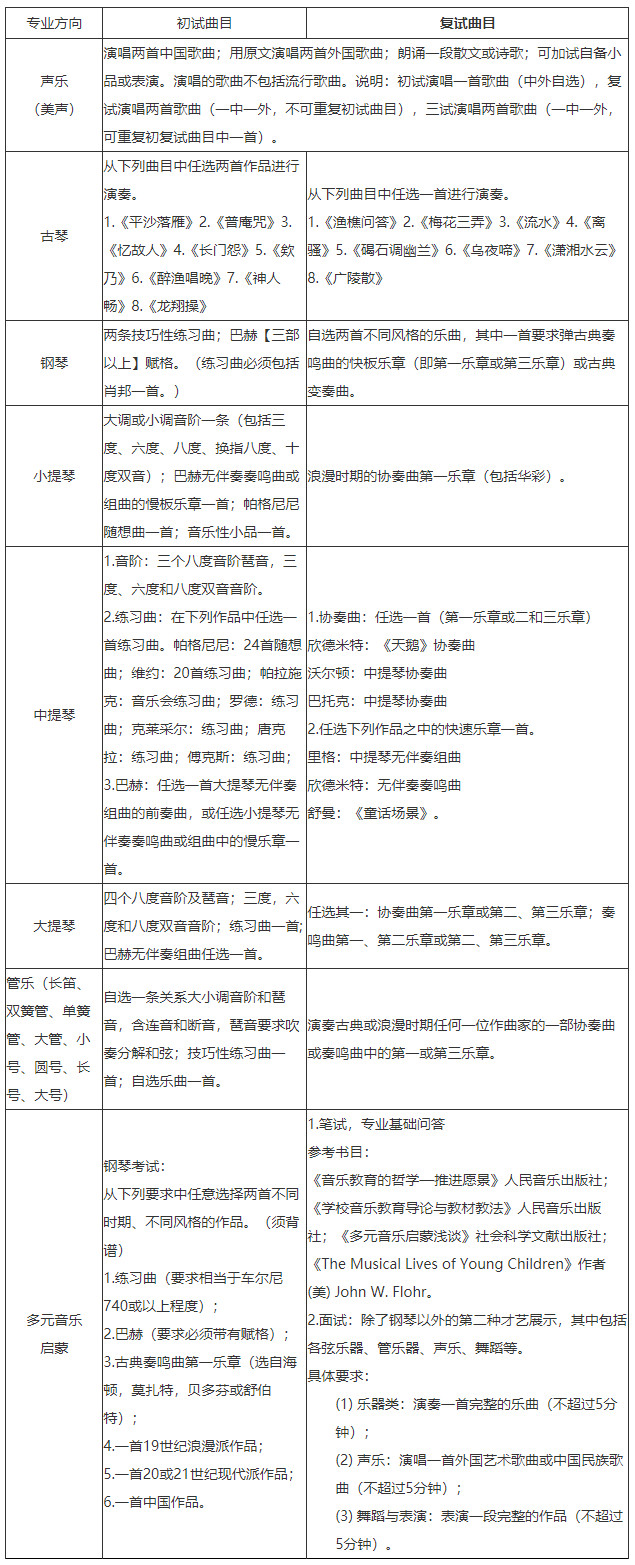
(1)专业测试

注:所有演奏(唱)专业曲目均须背谱;曲目信息在报名系统中填报后不可修改,如测试时演奏(唱)曲目与报名时填报曲目不符,将酌情扣分;报考小提琴且兼报中提琴专业的考生,考试内容按小提琴专业方向准备即可。
(2)视唱练耳
包括听音、听写、视唱三项。听音听写考查对曲调、节奏的记忆及自然听觉的能力;视唱考查视谱能力和音准感觉。
说明:进入复试(声乐专业三试)考生须参加视唱练耳考试。
(3)乐理
要求掌握音高、记谱法、节奏、节拍(连音符、组合法)、音程、和弦、调式构成、调式分析、民族调式、转调、移调、变音体系及常用音乐术语。
说明:进入复试(声乐专业三试)考生须参加乐理考试。
(4)面试
主要考查学生的艺术修养及综合素质。
5.复核:专业测试结束后,学校将组织相关领域教授根据测试录像,就考生是否符合音乐表演专业选拔培养标准进行复核。复核不通过的考生,不予认定为合格生。
6.注意事项:考生报到、测试时要求统一使用二代身份证。测试期间,交通、食宿自理;弦乐、管乐专业考生自备乐器;参加视唱练耳和乐理考试自备钢笔、铅笔、橡皮。
五、认定合格生
1.声乐专业:按照三试成绩择优认定合格生;古琴、钢琴、弦乐、管乐专业:按照复试成绩择优认定合格生;多元音乐启蒙专业:按照测试加权成绩择优认定合格生,加权成绩=初试成绩×25+复试成绩×50+面试成绩×25。认定合格生时,若专业成绩相同,按“视唱练耳+乐理”成绩择优认定。
2.学校将根据专业测试成绩总体情况,划定视唱练耳合格线、面试合格线、乐理成绩合格线,以上任意一项未达合格线者不予认定为合格生。
3.复核不通过的考生,不予认定为合格生。
六、文化课考试及志愿填报要求
考生须参加“2020年普通高等学校招生统一考试”。文化课考试及志愿填报按考生所在省(区、市)招生考试机构有关规定进行。浙江省、上海市考生专业选考科目以相关招生考试机构公示信息为准。考生取得高考成绩后,须登录我校阳光招生信息平台网上报名系统反馈高考成绩和志愿信息。
七、录取原则
古琴专业:高考成绩(投档成绩,含政策性加分)达到所在省(区、市)普通本科第二批次录取控制分数线的合格生(合并批次的省份按所在省份相关规定执行),按我校复试成绩排队录取。
其他专业:高考成绩(投档成绩,含政策性加分)达到所在省(区、市)艺术类录取控制线的合格生,按我校复试成绩(声乐专业按三试成绩、多元音乐启蒙专业按测试加权成绩)分专业方向排队录取。考生所在省份未划定艺术类录取控制线的,则按相关规定执行。
若艺术类高考文化课总分与普通类高考文化课总分不一致,但需参照普通类高考文化课本科批次线的,按比例进行折算。
八、时间表
1.网上报名时间:即日起至2月19日
2.网上缴费截止时间:2月19日
3.报到时间:2月28日9:30-15:30
4.校考时间:2月29日至3月1日
5.网上查询校考成绩时间:4月
6.网上反馈高考成绩及志愿信息时间:6月25日至30日
九、学费标准
根据国家关于艺术类专业收费标准的有关规定,2020年我校艺术类学生学费标准为10000元/学年。如果国家调整2020年艺术类本科学生学费标准,我校将按照国家批准的新标准执行。
十、违规处理
凡在考试中有作弊行为的考生,包括但不限于冒名顶替、伪造报名材料、在文化课考试中作弊,均认定为在国家教育考试中作弊,取消相关考试的报名和录取资格,同时通报省级招生考试机构取消该生当年高考报名和录取资格。作弊行为涉嫌违反《中华人民共和国刑法》规定的,移交司法机关依法处理。
十一、入学及复查
1.新生入学后,学校将对新生进行材料复核和专业复测。对于复测不合格、入学前后两次测试成绩差异显著的考生,将组织专门调查。经查实属替考、违规录取、冒名顶替入学等违规情况的,一律取消该生录取资格,不予学籍电子注册,并通报考生所在地省级招生考试机构倒查追责。
2.根据国家有关规定,我校对艺术类本科生实行试读制,试读期为一年。一年后经考核合格者转为正式生,不合格者退回原地区、原单位。
十二、学生待遇
1.我校实行奖学金制度,奖励品学兼优的学生。
2.在校期间,音乐表演专业除钢琴外,乐器自备。
十三、联系方式
阳光招生信息平台:http://rdzs.ruc.edu.cn
本科招办电子邮箱:zsb ruc.edu.cn
监察处电子邮箱:rucjj ruc.edu.cn
本科招办联系电话:400-0123-517(负责报考及招生政策咨询)
艺术学院联系电话:010-62513859(负责教学、学生管理及专业方面咨询)
通讯地址:北京市海淀区中关村大街59号中国人民大学本科生招生办公室
邮政编码:100872
十四、本招生简章较终解释权属于中国人民大学本科生招生办公室。
本文系 网站编辑转载,转载目的在于传递更多信息。如涉及作品内容、版权和其它问题,请在30日内与本网联系,我们将在第一时间删除内容!

































































