中国音乐学院2020年本科招生简章
- 预约测评
- 提交
中国音乐学院2020年本科招生简章公布,为方便考生及时查看其招生考试要求, 音乐艺考培训班小音现将其分享如下,准备参加中国音乐学院本科考试的同学可以参考下。

中国音乐学院2020年本科招生简章
一、招生专业、学制、计划
(一)不分省计划
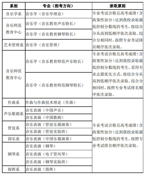
计划招生315名(较终计划数以上级主管部门批复计划数为准)。面向,文理兼招。各招考方向拟招名额如下:

(二)北京市师范生计划
根据《北京市拓展中小学教师来源的行动计划(2018-2022年)》文件要求,计划招生50名(较终计划数以上级主管部门批复计划数为准)。面向北京市常住户口考生,文理兼招。各招考方向拟招名额如下:

(三)华侨港澳台计划
计划招生10名(较终计划数以上级主管部门批复计划数为准)。文理兼招。

注:
3.我校按照《中国音乐学院本科招生考试实施办法》相关规定进行剩余计划调剂。
4.北京市师范生计划根据《北京市加强和改进师范生教育与管理的意见》(京教人〔2016〕22号)执行。经北京市教育委员会和我校审核,符合录取条件的,录取为免费师范生,并在入学前与北京市教育委员会、我校签订《师范生免费教育协议书》;按时完成我校规定的教育教学计划,达到教育培养方案的要求,取得毕业证书和教师资格证书;毕业时由我校推荐,在需求岗位范围内进行双向选择,毕业后在本市从事中小学校、幼儿园教育教学工作(含教育行政及相关部门审批注册的中等及中等以下的学历教育机构)不少于五年;违反教育协议的需要缴纳在校期间的专业奖学金和培养费用(含免缴的学费、取得的生活补助等)。
二、报考须知
(一)报考条件
1.遵守中华人民共和国宪法和法律;符合生源所在省(市、自治区)2020年高考报考条件。
2.凡考生报考方向涉及生源所在省(市、自治区)相应艺术类专业统考科目的(考生必须提前了解当地高招部门对我校招考方向的省统考要求),考生须获得省(市、自治区)级统考相应专业合格证书或省级统考合格;省级统考未涉及的专业,考生可直接参加我校组织的专业考试。
(二)报考办法
我校实行网上报名及缴费(一、二、三试),不受理函报与现场报名。逾期不得补报。
网上报名时间:
2020年1月9日——2020年1月15日
报名系统网址:http://zhaosheng.ccmusic.edu.cn
网上报名咨询邮箱:ccmzhaosheng 163.com
本科招生信息网(考生可查看报考常见问题等信息):http://bkzs.ccmusic.edu.cn/
收费标准:
一试报名考试费100元,考生须提前准备具有网上支付功能的银联卡。
(三)注意事项:
(以下要求,历年考试出错率较高,请考生逐字阅读、认真填写)
1.考生报考我校,只能填报一个招考方向。
2.报考我校的考生,必须提前了解生源所在地高招部门对普通高等学校艺术类专业招生考试工作的具体要求,以免影响考试、录取。
3.考生进行网上报名前,务必认真阅读《中国音乐学院2020年本科招生简章》,按网上报名要求如实填写本人报考信息。网上报名过程中,考生须仔细阅读系统内各提示信息,认真如实填写,慎重执行“确认、提交”等操作,一旦提交成功,报考信息不得更改。不按要求报名、误填、错填报考信息或填报虚假信息、未完成网上缴费、未取得专业考试准考证等导致不能参加考试或影响录取的,后果由考生本人承担。
4.考生网上报名时,需提交以下材料电子版(具体规格详见系统内要求):
(1)本人近期一寸免冠照片(黑白、彩色均可)。
(2)本人居民身份证(正、反面在一张图片上)。
(3)报考方向相对应的艺术类专业省统考合格证或省统考成绩单。
(4)生源所在省(市、自治区)未组织音乐类省统考的,提交高考报名信息单。
(5)报考音乐教育师范声乐特长、音乐教育师范钢琴特长招考方向的,须提交本人户口簿(户主页、本人页正面、本人页反面在一张图片上)。
5.考生报名缴费成功后,自行打印“一试考试准考证”。考生凭准考证及本人身份证原件参加考试。
6.考生所交作品、文章等材料和考试费等,不论参加考试与否,均不予退还。
三、专业考试
(一)考试时间
2020年2月10日——2020年3月1日
(二)考试地点
中国音乐学院校内(北京市朝阳区安翔路1号)
(三)考试注意事项
1.各招考方向考试名单、考试顺序和各科目考试日程等相关信息,将在学校内及本科招生信息网公布。如有变化,以招生公告为准,请考生密切注意招生公告。
2.各招考方向一试考试安排,于2020年2月9日12点后在本科招生信息网及校内公布。各招考方向二试、三试考试安排,以本科招生信息网公告及校内公告为准。
3.进入二、三试的考生,须根据招生公告时间,缴纳专业考试费160元(专业二试考试费80元、专业三试考试费80元),考生届时须登录网上报名系统进行缴费。缴费成功后,考生须再次打印相应阶段考试准考证,凭准考证及本人身份证原件参加相应阶段考试。
4.2020年4月15日后,我校专业考试合格证将以EMS特快专递形式寄出,考生届时可登录本科招生信息网查询专业考试结果。
5.我校本科招生考试是国家教育考试的组成部分,凡在考试中有作弊行为的考生,包括伪造骗取报名资格等情况,将取消报名和录取资格,同时通报省级招生考试机构取消该生当年高考报名和录取资格。发现存在组织作弊、买卖作弊设备、买卖、替考等作弊以及帮助作弊等违法行为,涉嫌犯罪的,移交司法机关,依照有关法律处理。
四、文化课考试及志愿填报
专业考试合格的考生须参加2020年普通高等学校招生统一考试(高考)。专业考试合格的考生方可填报我校相应招考方向志愿。考生在填报高考志愿时,我校的“院校代码”及所报“专业代码”以考生生源所在省级招生考试机构公布为准。相关问题可向生源所在地高招部门咨询。
五、录取
(一)录取原则

综合分=专业总成绩×0.5+考生高考成绩(含政策性加分)÷考生所在省(市、自治区)普通本科批次录取控制分数线(文、理)×100×0.5。综合分四舍五入保留小数点后两位。
(二)说明
1.对于合并本科批次的省份,本科批次录取控制分数线参照自主招生控制分数线或自主招生录取参考线划定,本科第二批次录取控制分数线参照本科批次录取控制分数线划定。浙江省本科批次录取控制分数线参照普通类段分数线划定,本科第二批次录取控制分数线参照普通类第二段分数线划定。对于艺术类考生无文理分科的省份,参考较低科类分数线执行。
2.生源所在省(市、自治区)艺术类同科类本科专业录取控制分数线若设有两批(类)或以上艺术类录取控制分数线,除标明我校所属批、类外,以高线为准。
3.对于艺术类考生文化课成绩与普通类考生文化课成绩不一致的省份,进行折算比较。
4.海南省考生高考成绩按照标准分计算。
(三)录取控制分数线划定办法
1.音乐学(音乐学理论招考方向、音乐教育声乐特长、音乐教育钢琴特长、音乐教育师范声乐特长、音乐教育师范钢琴特长招考方向):录取控制分数线参照生源所在省(市、自治区)普通本科批次录取控制分数线的70,且不低于生源所在省(市、自治区)艺术类同科类本科专业录取控制分数线划定。
2.音乐学(音乐管理招考方向):录取控制分数线参照生源所在省(市、自治区)普通本科批次录取控制分数线的80,且不低于生源所在省(市、自治区)普通本科第二批次录取控制分数线划定。其中,高考外语科目成绩不低于90分(150分制)。
3.作曲与作曲技术理论(作曲招考方向):录取控制分数线参照生源所在省(市、自治区)普通本科批次录取控制分数线的65,且不低于生源所在省(市、自治区)艺术类同科类本科专业录取控制分数线划定。
4.音乐表演(指挥招考方向):录取控制分数线参照生源所在省(市、自治区)普通本科批次录取控制分数线的60,且不低于生源所在省(市、自治区)艺术类同科类本科专业录取控制分数线划定。
5.音乐表演(中国声乐、中国歌剧、中国乐器演奏、钢琴、电子管风琴、钢琴实验班、管弦乐器演奏、管弦实验班招考方向):录取控制分数线参照生源所在省(市、自治区)艺术类同科类本科专业录取控制分数线划定。
(四)我校于2020年7月20日后,在本科招生信息网上公布2020年高考文化课成绩录取控制分数线,同时提供录取结果查询。
(五)录取通知书(含银行卡、高校学生资助政策等)于2020年8月初以EMS特快专递形式寄出。
(六)考生接到录取通知书后,须了解本省(市)考生档案(含高考文字档案、中学学籍档案、在职人员人事档案等)递送办法。凡规定由本人自带的,考生凭录取通知书自行联系本人档案所在部门档案,新生入学报到时交学生处。
(七)新生入学后,按照国家和学校有关规定进行新生入学资格复查。复查不合格的学生,依据招生工作有关规定处理。
六、学费、助学贷款、奖学金及就业
(一)学费标准
1.学费
音乐学专业各招考方向(除音乐教育师范声乐特长、音乐教育师范钢琴特长招考方向)每学年8000元。作曲与作曲技术理论专业各招考方向每学年8000元。音乐表演专业各招考方向每学年10000元。音乐学专业(音乐教育师范声乐特长、音乐教育师范钢琴特长招考方向)按北京市师范生相关政策执行。
2.住宿费
根据学校规定和安排,入住1号学生公寓的学生住宿费每学年750元,入住2号学生公寓的学生住宿费每学年900元。原则上,北京生源一律走读。
3.学费等有关收费标准如有变动,按当年批复标准执行。
(二)奖学金及困难学生助学措施
学校将根据国家有关资助政策实行奖学金、国家助学贷款、助学金、勤工助学等方式解决困难学生学习困难。按照国家助学贷款的相关规定,每年较高额度不超过8000元。原则上,学生在生源地贷款。
(三)学生毕业后,根据国家有关方针政策就业。
七、院长奖学金
学校设立院长奖学金,院长奖学金的奖励标准为获奖本科生完成本科学业所缴纳的学费数额总和。
八、有关说明
(一)考生可依据我校相关规定,在专业考试期间,凭准考证免费进入我校琴房练习。具体见琴房门口公告。
(二)考生考试期间食宿、旅费自理。
(三)声乐歌剧系新生入学后进行声带检查。
(四)学生入学后使用的乐器(除钢琴、大件打击乐器外),原则上由学生自备。
九、华侨港澳台考生报考须知
(一)报考条件
符合《2020年中华人民共和国普通高等学校联合招收华侨港澳台学生简章》报名条件。
(二)报考办法
我校实行网上报名及缴费(一、二、三试),不受理函报与现场报名。逾期不得补报。
网上报名时间:
2020年1月9日——2020年1月15日
报名系统网址:http://zhaosheng.ccmusic.edu.cn
网上报名咨询邮箱:ccmzhaosheng 163.com
本科招生信息网(考生可查看报考常见问题等信息):http://bkzs.ccmusic.edu.cn/
收费标准:
一试报名考试费100元,考生须提前准备具有网上支付功能的银联卡。
注意事项:
1.考生报考我校只能填报一个招考方向。
2.考生进行网上报名前,务必认真阅读《中国音乐学院2020年本科招生简章》,按网上报名要求如实填写本人报考信息。网上报名过程中,考生须仔细阅读系统内各提示信息,认真如实填写,慎重执行“确认、提交”等操作,一旦提交成功,报考信息不得更改。不按要求报名、误填、错填报考信息或填报虚假信息、未完成网上缴费、未取得专业考试准考证等导致不能参加考试或影响录取的,后果由考生本人承担。
3.考生网上报名时,需提交以下材料电子版(具体规格详见系统内要求):
(1)本人近期一寸免冠照片(黑白、彩色均可);
(2)本人身份证(正、反面在一张图片上);
(3)台湾地区考生上传学测成绩单及报名序号(电子版)。
4.考生报名缴费成功后,自行打印“一试考试准考证”。考生凭准考证及本人身份证原件参加考试。
5.考生所交作品、文章等材料和考试费等,不论参加考试与否,均不予退还。
(三)专业考试
华侨港澳台考生均须参加我校组织的专业考试。考试各项要求同大陆学生。
(四)文化课考试
专业考试合格的华侨港澳台考生,须按照普通高等学校联合招收华侨港澳台学生的相关规定,参加联合招生考试。考生可登录联招办网站
(http://www.ecogd.edu.cn)查看招生简章并进行报名。
专业考试合格的台湾地区考生可使用台湾地区大学入学考试学科能力测试(简称学测)成绩(达到均标级以上)向我校申请就读,相关材料须在2020年4月15日前寄到招生办公室,为防止邮寄的申请材料丢失,请选择EMS特快专递方式邮寄(其他公司的快递方式恕不接收)。材料包括:
1.就读申请书(须考生本人手写);
2.学测成绩单(复印件);
3.考生报名序号。
材料邮寄地址:北京市朝阳区安翔路1号中国音乐学院,收件人:招生办公室,邮政编码:100101,电话:010-64887367,信封上须注明“就读申请”。所有材料须密封。
(五)录取
华侨港澳台考生的录取原则有关要求同大陆学生,录取控制分数线参照联招办划定的本科批次艺术类院校(专业)录取较低控制分数线划定。使用学测成绩申请就读的台湾地区考生,我校将报送相关信息至考试中心,由其确认信息。
(六)学费及住宿
华侨港澳台学生学费、住宿费标准等同大陆学生。学生可提出书面申请入住来华留学生公寓,我校视房源情况安排住宿。
十、专业考试要求及内容






本文系 网站编辑转载,转载目的在于传递更多信息。如涉及作品内容、版权和其它问题,请在30日内与本网联系,我们将在第一时间删除内容!

































































