武汉音乐学院2020年本科招生简章
- 预约测评
- 提交
2020年武汉音乐学院本科招生简章公布,为方便考生及时查看其招生考试要求, 音乐艺考培训班小音现将其分享如下,准备参加武汉音乐学院艺术类考试的同学可以参考下。

武汉音乐学院2020年本科招生简章
一、招生专业

二、报考条件
1、我院各招考方向均面向招生,文理科兼收。
2、符合各省(自治区、直辖市)规定的2020年普通高等学校招生报名条件。
3、参加艺术类省级统考的要求
①湖北省考生(湖北省考生指已在湖北省办理了2020年高考报名手续的考生,以下简称“湖北省考生”)的省统考成绩必须达到2020年湖北省音乐学类、舞蹈学类统考合格线方可报考我院相应类别专业。
②非湖北省考生(非湖北省考生指在湖北省外其它省市办理了2020年高考报名手续的考生,以下简称“非湖北省考生”)所报专业涉及省统考或省联考(以下均简称“省统考”)的,考生必须参加省统考,且成绩达到所在省级招生委员会划定合格标准,如现场确认时,所在省份尚未组织省统考或未公布省统考合格分数线,待我院进行育部专业合格名单备案时统一进行核验,如经核实考生所报专业未参加或未达到涉及省统考合格标准的,将无法备案合格名单,专业考试视为无效,由此造成的后果由考生本人承担;所报专业未涉及省统考的或所在省市未设有音乐类、舞蹈类省统考的,可直接报名参加我院组织专业考试。有关省统考的具体事宜请咨询高考报名地省级招生考试管理部门。
三、招生计划说明
我院属于批准的独立设置艺术院校,可单独组织专业考试。具体招生计划待和湖北省教育厅正式下达后将在我院招生信息网上公布(网址:http://zsks.whcm.edu.cn)。
四、专业考试报名及现场确认
1、网上报名
①每位考生校考限报两个招考方向。
②湖北省考生报考音乐学(音乐学理论、音乐管理、音乐心理与治疗)招考方向不需要进行专业考试网上报名,2020年将使用湖北省音乐学类统考成绩录取,安排在湖北省艺术本科(一)平行志愿模块招生。报考音乐学(钢琴调律)招考方向的湖北省考生只需进行专业考试网上报名,不需要网上缴纳考试费用,不需要参加现场确认和专业考试;报考其它招考方向的考生均需进行专业考试网上报名、网上缴纳考试费用,不接受现场报名及其它缴费方式。
③网上报名时,考生务必按要求认真填报,仔细校对所填报名信息,经确认无误后再进行网上缴费(推荐使用电脑安装谷歌浏览器进行网上报名)。考生完成所报考方向的网上缴费后,不能变更报考方向,请仔细核对后再进行缴费,缴费完成后至现场确认工作开始前,考生可登录报名系统修改考试曲目信息,其它报名信息不得再进行修改,考生无论是否参加考试,所缴纳费用一律不退。请考生完成网上报名后退出报名系统并重新登录系统核实报名是否成功。
④考生未在我院公布的时间内进行网上报名并缴纳报名费或考生所填内容不符合我院公布的相关要求,将视为专业报名无效,不予考试。
⑤网报时间:2020年2月3日9:00至7日17:00。
⑥报名网址:http://zsks.whcm.edu.cn
⑦各招考方向专业考试费60元/科目。
2、现场确认
已完成专业考试网上报名的考生均须携带本人居民身份证原件按照以下时间进行采集考试身份和专业准考证。湖北省考生只报考了音乐学(钢琴调律)招考方向不需要参加现场确认。
(1)时间:2020年2月10日(9:00-17:00)
(2)地点:武汉市武昌区张之洞路1号,武汉音乐学院滨江校区教学楼一楼。
五、考试时间及地点
1、考试时间:2020年2月11日至23日。考试时间安排将在我院招生信息网(http://zsks.whcm.edu.cn)中的“考试日程”栏目中另行公布。
2、考试地点:武汉音乐学院(具体安排详见准考证)。
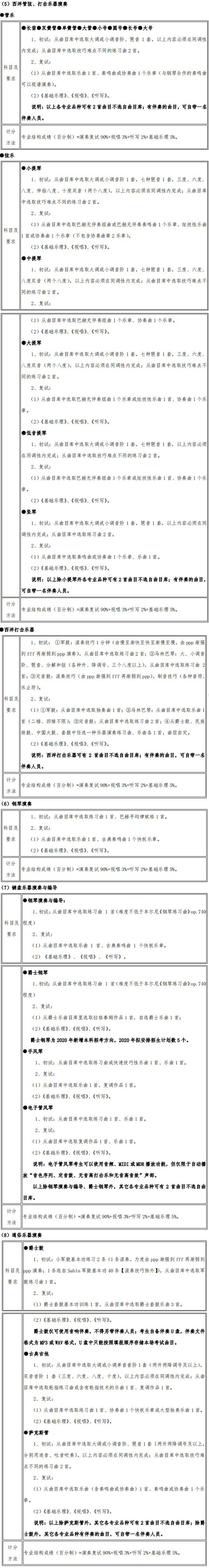
六、考试内容和计分方法
(一)相关要求
1、音乐学、作曲与作曲技术理论、录音艺术、音乐表演(指挥)招生专业不区分初试、复试,音乐表演(除指挥)、舞蹈表演、舞蹈编导招生专业分为初试和复试进行。
2、曲目库和笔试科目考试大纲详见我院招生信息网(http://zsks.whcm.edu.cn);音乐教育、钢琴调律、钢琴演奏、钢琴演奏与编导、爵士钢琴、美声、民族声乐、通俗声乐演唱与编导、二胡、古筝、小提琴、萨克斯管、指挥招考方向必须严格按照招生简章要求从曲目库中选取曲目参加考试,其它音乐表演类各招考方向可有2首曲目不选自曲目库。
3、各招考方向演奏或演唱曲目不得重复(含初试、复试)。除有关专业招生考试内容规定可以视谱演奏(唱)的曲目外,其它曲目均为背谱演奏(唱),否则将影响考生成绩。演奏、演唱、指挥类科目由考试委员会指定考查考试内容的全部或部分。
4、使用U盘存储音响伴奏的招考方向,伴奏文件格式为MP3或WAV格式,U盘中只能按照填报顺序存储本场考试曲目,考生须仔细检查U盘质量,如考试现场无法播放,考生须进行无伴奏考试。
5、招生考试期间,钢琴考场备有钢琴,电子管风琴考场备有雅马哈02C、吟飞1000E型电子管风琴(如考生需使用其它型号的乐器,请自备);西洋打击乐器和民族打击乐器考场备有定音鼓、马林巴、排鼓(五件套)、大堂鼓,其它乐器由考生自备;通俗乐器演奏与编导考场备有爵士鼓(不得自带爵士鼓),其它乐器由考生自备。
(二)考试内容、计分方法




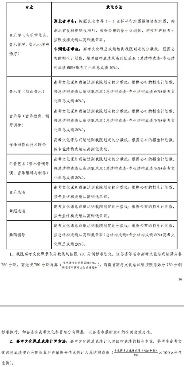
七、录取办法

3、录取成绩同分的录取办法
(1)湖北省考生报考音乐学(音乐学理论、音乐管理、音乐心理与治疗):总结构成绩相同,依次按照高考文化课总成绩、专业统考成绩从高到低录取。
(2)音乐学(音乐教育、戏曲音乐、钢琴调律)、音乐学(非湖北省考生报考音乐学理论、音乐管理、音乐心理与治疗)、录音艺术、舞蹈编导专业:总结构成绩相同,依次按照高考文化课总成绩、专业结构成绩从高到低录取。
(3)作曲与作曲技术理论、音乐表演、舞蹈表演专业:专业结构成绩相同,则按专业结构成绩中分值比例较高的科目成绩从高到低录取,如上述成绩仍相同,则按高考文化课总成绩从高到低录取。
4、在提档时原则上认可各省(自治区、直辖市)教育主管部门根据相关规定给予考生的政策性加分。
5、凡有缺考科目或违规违纪作弊考生一律不予录取。
八、志愿填报
1、凡获得我院“专业考试合格证”的考生均须参加统一文化高考,方可填报我院相应专业的志愿。我院优先录取志愿填报我院的考生,如志愿生源不足时,再录取其它志愿考生。我院各招考方向外语不限语种,学生入校后统一实施英语语种教学。
2、湖北省考生报考的音乐学(音乐学理论、音乐管理、音乐心理与治疗)招生专业安排在艺术本科(一)平行志愿模块招生;报考音乐学(音乐教育、戏曲音乐、钢琴调律)、作曲与作曲技术理论、录音艺术、音乐表演、舞蹈表演、舞蹈编导专业的考生安排在术本科(一)梯度志愿模块招生。考生填报艺术本科(一)志愿时,根据自己的考试成绩和意愿,在梯度志愿模块和平行志愿模块之间选择一个志愿模块填报,不能同时填报平行志愿模块和梯度志愿模块。具体招生政策可查阅湖北省高等学校招生委员会发布艺术类招生工作有关通知。
3、非湖北省考生各招生专业按照有关省市招生政策执行,以各省市高考志愿填报指南为准。
九、收费标准
我院音乐学(音乐教育、音乐心理与治疗、音乐学理论、戏曲音乐、钢琴调律)、作曲与作曲技术理论、录音艺术、音乐表演、舞蹈表演、舞蹈编导专业学费每人15000元/学年,音乐学(音乐管理)学费11000元/学年;住宿费每人1320元/学年,具体收费标准以当年湖北省物价局核定为准。
十、学历、学位证书发放
学生学业期满,成绩合格,由武汉音乐学院统一颁发国家承认的普通高等学校本科毕业证书,符合学士学位授予条件的,授予学士学位证书。
十一、其它事项
1、严禁考生将任何考试相关资料、通讯工具、录音录像设备等及其它规定以外物品带入考场,对作弊和违规考生严格按照《国家教育考试违规处理办法》处理。对弄虚作假者,不论何时,一经查实,即按有关规定取消报考资格及被录取资格,已经入学的,取消其学籍。
2、新生须按规定时间报到,逾期两周未报到者自动取消入学资格,新生入学三个月内,学校将按规定复查,复查合格者方能取得正式学籍。
3、报考演奏招考方向的考生入学后乐器一律自备(钢琴除外)。
4、新生入学年为试读期,试读不合格者取消学籍。
5、家庭经济困难学生,在校期间遵守宪法和法律、遵守学校规章制度,勤奋学习、积极上进,诚实守信、道德品质优良,可按相关政策申请国家助学金,较高金额4400元/年;同时可申请国家助学贷款,贷款金额较高不超过8000元/年。
6、我校学生享受国家奖学金,每学年评定一次,金额为8000元;国家励志奖学金,每学年评定一次,金额为5000元。同时,我校设立武汉音乐学院优秀学生奖学金和单项奖学金,每学年评定一次,较高奖励金额为4000元;设立校友奖学金,每学年评定一次,金额为3000元;姚贝娜奖学金,每学年评定一次,金额为8000元;姚贝娜助学金,每学年评定一次,金额为3000元。
7、本简章未尽事宜或因其它原因可能导致的调整变更,招生就业处将在我院招生信息网上发布。
8、本简章由武汉音乐学院招生就业处负责解释。
联系电话:027-88076720(高峰期线路忙时,请耐心拨打)传真:027-88076721
本文系 网站编辑转载,转载目的在于传递更多信息。如涉及作品内容、版权和其它问题,请在30日内与本网联系,我们将在第一时间删除内容!

































































