北京电影学院2020年艺术类招生简章
- 预约测评
- 提交
北京电影学院2020年艺术类招生简章公布,为方便考生及时查看其招生考试要求, 音乐艺考培训班小音现将其分享如下,准备参加北京电影学院艺术考试的同学可以参考下。

北京电影学院2020年艺术类招生简章
一、本科招生专业、人数及学费

二、高职招生专业、人数及学费(学制2年,分省计划招生)
高等职业教育学院:

三、报考条件
1.符合普通高等学校2020年度招生工作规定中报名条件并取得高考报名资格的考生;
2.按要求,考生若报考省级统考已涵盖的专业,须取得省级统考合格成绩;
3.符合我校各专业要求(具体专业要求依据“第九部分院系专业介绍”)中对专业报考条件的要求者可报考。
4.下列人员不能报考
(1)未取得2020年所在省高考报名资格的考生;
(2)未按所在省普通高等学校招生工作(艺术类)有关规定执行者;
(3)因触犯刑法已被有关部门采取强制措施或正在服刑者。
四、专业报名及专业考试
我校属批准独立设置的本科艺术院校。根据办公厅《关于做好2020年普通高等学校部分特殊类型招生工作的通知》(教学司【2019】10号)文件规定:艺术类专业考试分为省级统考和校考。考生所报考专业属于艺术类省级统考涵盖范围内的,应按照省有关招生规定执行。报考我校的专业是否涉及省统考以及涉及哪一类省统考,请考生严格参照所在省(自治区、直辖市)的省级招生考试机构公布的关于艺术类省统考科目涵盖的艺术类专业范围,确认是否涵盖考生所要报考我校的专业,如在涵盖范围内,请考生务必参加且成绩合格。我校2020年艺术类本科各专业(招考方向)与各省级艺术类统考子科类对应参照表详见附件1。符合以上条件的考生,方可参加我校专业考试的报名及考试。
我校不组织现场确认及现场报名,报考考生必须参加网上报名、网上缴费,在规定时间内自行打印各阶段《专业考试准考证》。
凡参与我校2020年艺术类专业网上报名者,均视为已详细阅读了《北京电影学院2020年艺术类本科、高职招生简章》,并充分理解及认可本简章中所述的各项规定、考试方式、录取原则等有关规定。
2020年我校艺术类专业考试,只设北京,不设京外。
(一)专业报名:
1.网上报名及网上缴费
⑴网上报名起止时间为2020年1月1日上午9:00起至2020年1月11日上午9:00止。逾期不再补报。
⑵考生进行网上报名前,请务必认真阅读《北京电影学院2020年艺术类本科、高职招生简章》,了解报考信息以及网上报名说明,不按要求报名,上传照片不符合要求,误填、错填报考信息或填报虚假信息,未完成网上缴费等产生的一切后果由考生本人承担。
⑶报名网址:https://bkbm.bfa.edu.cn
步:登录报名网址,使用考生本人真实姓名、身份证号、本人常用手机号及常用邮箱进行注册;
第二步:注册成功后,使用身份证件号和密码登录报名系统;第三步:选择报名类型,同时认真阅读《考生须知》;
第四步:填写考生信息,上传近期一寸白色背景彩色免冠证件电子照片,电子照片文件为jpg格式文件,文件大小不得超过300KB,请考生必须按规定上传;
第五步:在选择专业前,考生务必认真阅读关于省级统考规定的说明,确认无误后,方可点击“我已知晓且”;
第六步:选择报考专业(招考方向),同时选择北京;
第七步:网上缴费;考生在网上缴费前,请务必仔细确认自己报考的专业(招考方向)。所报考的专业(招考方向),一旦缴费成功,不得更改。
网上缴费成功后,即生成专业考试准考证号。一旦准考证号生成,考生无论参加考试与否,报名费不予退还。
考生未完成网上缴费或者缴费不成功,均不具备考试资格。
报考我校戏剧影视美术设计专业、新媒体艺术专业、环境设计专业、动画专业、漫画专业、数字媒体艺术专业的考试费为160元(京教函〔2016〕548号)。除上述专业外,我校各专业(含招考方向)初试报考费100元;复试费80元;三试费80元(根据京发改〔2004〕2651号文件)。考生按参加的考试阶段,通过报名系统缴纳费用。
网上缴费在线支付客服电话:
010—82652626转分机6644,6829,6576(9:00—17:30)
010—59321108(24小时)
2.关于《北京电影学院2020年本科、高职专业考试准考证》(以下简称《准考证》)
(1)网上缴费成功后,考生自行打印各阶段《准考证》;
(2)考生凭自行打印的各阶段《准考证》及有效身份证件参加各阶段的专业课考试,无需加盖公章;
(3)《初试准考证》开始打印时间为2020年1月15日;
(4)其他各阶段的《准考证》,在各阶段缴费成功后,即可自行打印。考生凭借新生成且自行打印的《准考证》及本人身份证参加下一阶段考试,上一阶段《准考证》自行作废。
考生请注意:
各阶段的缴费、打印《准考证》及专业考试通过情况查询,考生均需登录网上报名系统完成。
确认信息后,不得修改考生信息;完成某专业(含招考方向)的报名费支付后,不可以更改报考专业(含招考方向);完成考试时间选择结果确认后,不可以更改所选择的考试时间。
报考我校的考生请认真核对考试时间,在考试时间不冲突以及专业(含招考方向)间未做兼报限制说明的可选择兼报,但较多只能兼报3个专业(含招考方向,且含戏剧影视表演高职)。
报考声音学院各专业(含招考方向)的考生,只允许兼报其中两个专业(含招考方向)。如专业考试两个专业(含招考方向)均取得专业考试合格证,录取时不分先后。
不按以上规定报考者,一经查出取消考试资格,所涉及专业(招考方向)考试成绩作废。
报考我校高等职业教育学院戏剧影视表演专业的考生,须首先参加表演学院表演专业(本科)的报名,并在填报专业时选择兼报高职,缴纳一份初试报名费100元,持《表演专业(本科)初试准考证》参加表演专业(本科)的专业课初试,成绩共用。初试合格后,考生进入报名系统缴纳一份复试考试费80元,持《表演专业(本科)复试准考证》参加表演专业(本科)的专业课复试,成绩共用。复试合格后,须进入报名系统确认参加戏剧影视表演专业(高职)的三试(此阶段与本科表演专业分开),缴纳三试费80元。缴纳三试费成功后,自行打印《戏剧影视表演专业(高职)三试准考证》,按三试考试安排,参加戏剧影视表演(高职)三试考试。
我校戏剧影视美术设计专业、新媒体艺术专业、环境设计专业、动画专业、漫画专业、数字媒体艺术专业的专业考试只设一试。专业考试成绩是否通过,请考生于2020年4月底通过北京电影学院网站查看。
3.关于提交报考材料
报考材料包括:①身份证原件及复印件;②带有2020年高考考生号的(《考生报考证》或《艺术类准考证》或《普通高考考生报名信息单》)的原件及复印件;③艺术类省统考合格证明材料或《艺术类省统考合格证》
(报考专业涵盖在省统考范围以内的需提交);④《北京电影学院2020年专业考试报名登记表》;⑤《专业考试准考证》;⑥现役军人须持大军区级政治部《介绍信》原件。
(1)报考我校各专业(除动画专业、漫画专业、数字媒体艺术专业外)的考生,参加各专业面试(较后一阶段)时,须提交以上报考材料;由于我校戏剧影视美术设计专业、新媒体艺术专业、环境设计专业只设置一试,故考生在参加《科目2面试》时,须提交以上报考材料。
(2)报考动画专业、漫画专业的考生,须通过电子邮件的方式提交以上报考材料,提交材料的指定邮箱地址将在《准考证》备注中体现,届时请考生务必按要求提交。
(3)报考数字媒体艺术专业的考生,须通过电子邮件的方式提交以上报考材料,提交材料的指定邮箱地址将在《准考证》备注中体现,届时请考生务必按要求提交。
如遇以下情况,我校将取消考生专业报考资格及专业考试各阶段成绩:
①考生所提交的材料或身份不符合考生所在省(市)艺术类考生报考资格;
②考生提供虚假报考材料;
③我校向以及各省(市)招生考试机构报送考生信息数据时,被以及所在省(市)招生考试机构审核不通过。
(二)关于北京:
北京设置在北京电影学院校内,具体地址:北京市海淀区西土城路4号。
注:根据实际报名情况,戏剧影视美术设计专业、新媒体艺术专业、环境设计专业的《科目1造型能力》可能会安排在校外,具体考试地点请以《专业考试准考证》以及我校报名网站首页的“通知公告”为准。
(三)关于专业课考试:
1.考生必须携带本人《身份证》(如持临时身份证,须同时携带户口卡)和自行打印的《专业考试准考证》(A4纸大小),按指定时间、地点参加专业考试,证件不齐者不得进入考场。
2.考场安排:除戏剧影视美术设计专业、新媒体艺术专业、环境设计专业的《科目1造型能力》以外的各专业(招考方向)各阶段的具体考试安排,请考生务必密切关注报名网站首页的“通知公告”以及在学校指定“发榜处”公布的考场安排。戏剧影视美术设计专业、新媒体艺术专业、环境设计专业的《科目1造型能力》具体考场安排,请考生务必密切关注报名网站首页的“通知公告”。
3.考试纪律:报考我校的考生在参加专业考试过程中,必须严格遵守国家高考考试纪律及北京电影学院考试规定,对违反考试管理规定和考试纪律,影响考试公平、公正行为者,将依据《中华人民共和国教育法》、《国家教育考试违规处理办法》、《普通高等学校招生违规行为处理暂行办法》、《北京电影学院本科招生考试考生须知》所确定的程序和规定进行从严查处,并将处理结果书面通报生源所在地省级招生考试机构进行后续处理。
根据办公厅《关于做好2020年普通高等学校部分特殊类型招生工作的通知》(教学司【2019】10号)文件规定:凡有作弊行为的考生,包括伪造骗取报名资格等情况,均应当认定为在国家教育考试中作弊,取消其招生考试的报名和录取资格,同时通报生源所在地省级招生考试机构取消该生当年高考报名和录取资格。发现存在组织作弊、买卖作弊设备、买卖、替考等作弊以及帮助作弊等违法行为,涉嫌犯罪的,移交司法机关,依照有关法律处理。
4.按规定,我校各专业考试较后一试的通过人数,不超过招生计划的4倍。专业考试进入较后一试的考生,可于2020年4月底通过本人的证件号和密码,登录报名系统查看自己的“专业考试成绩”。
五、考生注意事项
1.专业考试合格的考生在填报高考志愿时,所报专业代码以考生所在省级招生考试机构公布的代码为准(填报高考志愿代码为各省自行编制)。有问题请考生向所在省级招生考试机构咨询。
2.请考生认真填写高考体检表中的每一项,特别是“继往病史”一栏。我校新生入学复查时,如发现考生提供的“高考体检”信息有误,或发现考生隐瞒病史,将按有关规定取消其入学资格,退回原地区、原单位。
六、文化考试及志愿填报
1.北京电影学院专业考试较后一试通过的考生须参加“2020年普通高等学校招生文化课考试”。
2.报考我校的华侨、港澳地区及台湾省考生,必须参加我校组织的专业课考试,且专业考试较后一试必须通过,否则填报志愿无效。报考我校的华侨、港澳地区以及台湾省考生的文化课报名、文化课划线办法以及文化课录取标准,均依据、中华人民共和国普通高等学校联合招收华侨港澳台学生办公室(简称“联招办”)以及上级主管部门的相关文件规定执行。
3.专业考试较后一试通过的华侨、港澳地区及台湾省考生,须按照联招办的相关规定,参加中华人民共和国普通高等学校联合招收华侨港澳台学生入学考试(简称“港澳台侨联招”)。未参加“港澳台侨联招”且专业考试较后一试通过的香港考生,可选择使用“香港中学文凭考试”成绩。未参加“港澳台侨联招”且专业考试较后一试通过的台湾考生,可选择使用台湾大学入学考试学科能力测试(简称“台湾学测”)成绩。
4.报考我校高职的考生需按我校投放所在省的计划填报志愿,无计划省的考生填报志愿无效。如省统考不涵盖的专业,考生必须参加我校组织的专业课考试,同时专业考试较后一试通过,否则填报志愿无效。
七、学费、毕业证书及就业
1.学费等有关收费标准如有变动,按上级新颁布的文件规定执行。
2.学校实行奖学金、勤工助学等制度,并可协助学生向银行申请国家助学贷款。
3.合格毕业生均颁发国家统一印制盖有北京电影学院公章的普通高等学校本科毕业证书,符合《北京电影学院学位授予工作细则》的本科毕业生授予学士学位颁发证书。高职(专科)合格毕业生均颁发国家统一印制盖有北京电影学院公章的普通高等学校高职毕业证书,为专科层次学历。
4.毕业生就业遵循市场调节,政府调控,学校推荐,毕业生与用人单位双向选择的原则。主要流向各类影视单位、各类型影视剧剧组、动画游戏制作企业、各大电视台、电台、文化艺术团体、报社、杂志社以及各大网站等。
八、入学
1.考生报名、赴考往返路费和食宿自理。
2.新生入学进行体检,对患有疾病的新生,经院指定医疗单位诊断不宜在校学习,但短期治疗可达到国家规定的入学体检标准者,经学校批准暂不予注册,保留入学资格一年。
3.根据《普通高等学校学生管理规定》(令第41号),我校将在学生入学后三个月内按照国家招生规定进行复查。复查中发现学生存在弄虚作假、徇私舞弊等情形的,确定为复查不合格,给予学生取消学籍处理;情节严重的,移交有关部门调查处理。
4.新生入学后外语一律学习英语。
5.为正常的教学秩序,2020年入学学生在校学习期间不得和任何学校以外机构(公司)签署任何经济合约。
九、院系专业介绍(含各阶段考试安排及录取原则)
(一)几点说明:
1.各院系的专业考试安排,以网上报名系统“通知公告”及现场公示为准;具体的考试时间以各阶段《准
考证》上时间安排为准;考试时长以卷面时长为准。
2.校定分数线、分数比值的计算公式为:
分数比值=考生文化课成绩(含政策性加分)÷考生所在省本科一批录取较低控制分数线【文、理】×100※上述公式在完成乘以100的计算之后,如遇小数点后有多位的情况,即保留小数点后两位小数。对于两位小数后面的小数部分,按照直接舍去不进位的计算办法。例如,某文科考生高考成绩403分,该考生高考所在省的文科本科一批录取较低控制分数线576分,按照上述方法计算出来的分数比值为69.96。
※对于实行高考综合改革以及本科录取批次合并的省(市),我校将按照以及考生所在省(市)相关规定执行。
例如在我校2019年招生工作中,北京市、天津市、辽宁省、上海市、山东省、海南省考生使用“自主招生控制分数线”进行分数比值计算;浙江省考生使用“普通类段线”进行分数比值计算;广东省考生使用“优先投档线”进行分数比值计算。2020年,我校将依据高考改革省份的较新文件规定执行。
※对于个别省份艺术类考生文化成绩与普通类考生文化成绩不一致时:高考文化课成绩比值计算办法依据考生所在省规定执行;对于考生所在省未做出相关规定的,分数比值计算办法为:【艺术类考生文化成绩(含政策性加分)÷艺术类高考文化×普通类高考文化】÷考生所在省本科一批录取较低控制分数线【文、理】×100。(同上:上述公式在完成乘以100的计算之后,如遇小数点后有多位的情况,即保留小数点后两位小数。对于两位小数后面的小数部分,按照直接舍去不进位的计算办法。)
※若考生所在省(市)新一年度普通高等学校招生工作有其它补充规定,按相关规定执行。
3.关于成绩并列:
①按照专业考试成绩排序择优录取的各专业(含招考方向),录取时如果遇到专业考试成绩并列的情况,则依据考生文化考试成绩的分数比值从高到低排序择优录取。
②按照文化成绩的分数比值排序择优录取的各专业(含招考方向),录取时如果遇到分数比值排序并列的情况,则依据专业考试成绩从到低分排序择优录取。
(二)院系专业介绍
院系介绍顺序依次为:文学系、导演系、表演学院、摄影系、声音学院、美术学院、管理学院、电影学系、摄影学院、动画学院、影视技术系、视听传媒学院、数字媒体学院、高等职业教育学院。
文学系
专业介绍:
文学系本科招生分为两个招生专业(招考方向),戏剧影视文学(创意策划)、戏剧影视文学(剧作):培养能够适应我国影视产业需要、具有艺术创新潜力、创造型的编剧人才和创意与策划人才;培养在视听叙事全领域有创作、开发及理论研究能力的人才;培养能够从事全媒体平台影视评论写作、编辑工作、编导工作以及能够从事项目运作的综合型人才。
课程设置:
电影剧作基础、电影剧作理论与技巧、电影剧本写作、电影理论、传播理论、中国电影史、外国电影史、中外文学作品赏析,国别电影、影片分析、电视剧写作等数十门课程。
专业要求:
报考文学系的考生要求听力正常。
专业考试安排及录取原则:

导演系
专业介绍:
戏剧影视导演(电影导演)是导演系传统优势专业,以培养影视导演创作专业人才为目标。作为导演系人才培养的主干方向,2018年被评为北京市专业。
课程设置:
专业基础课:剧作、表演、视听语言、剪辑等;
专业主干课:电影阅读、纪录片赏析、导表实践、短片创作、导演艺术等。
专业要求:
报考戏剧影视导演专业的考生,要求听力正常,无色盲。
专业考试安排及录取原则:

表演学院
专业介绍:
表演学院是培养中国电影表演创作人才的摇篮。表演学院突出“电影表演教学”特色优势,强调培养学生实践能力,给学生创造实践机会,舞台演出与影视拍摄并重。表演专业坚持以社会主义核心价值观为,坚持以人民为中心的艺术创作导向,坚持把立德树人作为根本任务,以电影艺术教育为基础,以斯式体系为核心,以现实主义创作为美学原则,突出镜头前表演教学的优势特色,因材施教,为中国电影事业培养思想过硬、专业精湛的表演艺术创作卓越人才。
课程设置:
学科基础课、专业基础课、专业核心课、教学实践课、社会实践课。
专业要求:
报考表演专业的考生,要求听力正常,双目视力均应在5.0以上(经佩戴隐形眼镜矫正4.8以上,新视力表)。
无肢体畸形,体表无疤痕、纹身、胎记及皮肤病。
专业考试安排及录取原则:

注意事项:报考表演专业的考生,参加专业考试时:一律不许化妆,严禁穿着增高鞋,使用增高垫;进入三试参加专业考试时请自备形体练功服、平跟软底鞋。
摄影系
专业介绍:
影视摄影与制作是摄影系以电影摄影专业方向为基础,打造的贯通电影制作全流程的优势专业,是摄影系人才培养的主要方向。
课程设置:
专业基础课:初级摄影技术、摄影造型基础、摄影技巧、剪辑基础、数字影像制作、电影声音、电影照明、数字视频技术、摄影技巧。
专业素养课:文学、绘画、剧作、视觉概念。
专业主干课:造型艺术构思、影视广告创作、纪录片创作、电影创作。
专业要求:
报考影视摄影与制作专业的考生,要求听力正常,双目视力均应在5.0以上(经矫正4.8以上,新视力表)且无色盲、色弱。
专业考试安排及录取原则:

声音学院
专业介绍:
录音艺术专业(电影录音):主要学习戏剧影视学、计算机科学、电学、声学等方面的基本理论和知识,接受声音艺术创意、声音制作技术方面的基本训练,能综合运用各种技术手段和工具进行影视及其它媒体作品的声音设计与制作。
作曲与作曲技术理论专业:旨在培养影视及相关媒体领域的音乐创作及制作的专业人才。系统学习作曲及作曲技术的相关理论,并侧重于影视音乐的创作实践。
艺术与科技专业:主要学习声音艺术及录音技术基本理论知识,掌握数学与自然科学基础知识以及与互动媒体相关的计算机科学与技术、信息与通信工程等学科的基本理论、技能和方法,综合培养良好的技术和艺术综合素质,能在游戏、数字娱乐、交互媒体、网络媒体、新媒体工程等领域从事声音与系统的策划、设计与制作工作。
课程设置:
录音艺术专业(电影录音):同期录音、后期制作、声音编辑、声音设计、电影声音创作技巧等。
作曲与作曲技术理论专业:音乐基础理论、和声学、视唱练耳、配器法、曲式与作品分析、MIDI制作技巧、歌曲作法、电影音乐分析、电影音乐制作等。
艺术与科技专业:数字音频技术、声音编辑、声音合成、互动媒体声音设计、互动媒体系统设计等。
专业要求:
报考声音学院各专业的考生,均要求听力正常。
专业考试安排及录取原则:

注意事项:报考声音学院各专业(含招考方向)的考生,除钢琴外,其他演奏乐器自备。演唱、演奏无需伴奏。
美术学院
专业介绍:
美术学院主要致力于电影视觉艺术设计、影像与当代艺术的专业人才培养。是我国电影视觉艺术创作领域和理论人才教育的重要基地,为中国的影视事业和相关艺术领域培养了大批的专业人才。
目前招收三个专业:
戏剧影视美术设计专业:培养专门从事电影美术设计、电影特技设计、电影人物造型设计专业领域德才兼备的创作型人才。
新媒体艺术专业:具有当代性、实验性、包容性以及前沿的理念和科技手段。人才培养的重点是基于在跨媒体、跨领域的知识结构中开拓学生在视觉艺术中对平面与空间、静态与动态影像的创造力。具备探讨、挖掘、表达、当代文化语境转换的复合型视觉艺术创作人才的能力。
环境设计专业:本专业面向快速增长的新型电影视觉设计人才的需求,主要培养在新技术应用下,电影媒
介及跨媒介大生态环境下的虚拟空间设计人才,包括电影影像媒介、衍生网络媒介和跨媒介的,虚实交互娱乐空间和商业空间的数字环境设计。
课程设置:
学科基础课、专业基础课、专业核心课、教学实践课、社会实践课。
专业要求:
报考美术学院各专业的考生,均要求听力正常,且无色盲、色弱。
专业考试安排及录取原则:

注意事项:报考美术学院的考生,除画纸、创作纸、草稿纸外,其它绘画工具一律自备。
管理学院
专业介绍:
电影学专业(制片与市场):培养具有项目开发、制作管理、市场营销等能力的高素质复合型影视文化项目运营专业人才。该专业毕业生应当通晓影视文化项目运营的流程管理技能,掌握扎实的影视文化项目策划、制作、营销等综合管理知识,能够作为项目独立策划运营影视文化项目的管理者。
课程设置:
公共基础课、公选课、专业基础课、专业课和影视文化产业讲座与社会实践。
专业要求:
报考电影学专业的考生,要求听力正常。
考试安排及录取原则:

电影学系
专业介绍:
本专业培养掌握系统的电影学知识、扎实的视听语言训练,具备专业电影文化理论、创作理论及中外电影史素养的影视批评人才和影视教育人才。同时,具备进一步在电影学、艺术学及其他方面继续深造的能力。
课程设置:
电影概论、影片分析、视听语言、中国电影史、外国电影史、剧作理论、文学作品分析、戏剧作品分析、电影导演与表演、类型电影等课程。
专业要求:
报考电影学专业的考生,要求听力正常。
考试安排及录取原则:

摄影学院
专业介绍:
本专业主要培养目标是培养能从事图片摄影、传媒、影像、平面广告、艺术设计、摄影理论研究、摄影教育及相关工作,德才兼备的专门人才。
课程设置:
摄影基础、艺术鉴赏、摄影曝光控制与影调调节、纪实摄影、人像摄影、新闻摄影、影像高品质控制、多媒体制作、影像短片创作等课程。
专业要求:
报考摄影专业的考生,要求听力正常,双目视力均应在5.0以上(经矫正4.8以上,新视力表)且无色盲、色弱。
专业考试安排及录取原则:

动画学院
专业介绍:
动画:本专业主要培养能够适应动画行业发展的需要,系统掌握动画专业的基本理论和基本技能,向动画导演及动画创作方面发展的创新型人才。
漫画:本专业主要培养能够适应漫画行业的需求,系统掌握漫画基础理论和知识技能;具备综合文化素质及创新精神的高素质应用型漫画原创艺术人才。
戏剧影视文学专业(动漫策划):本专业主要培养适应当前及未来社会发展的动画编剧及原创动漫策划人才。
课程设置:
动画:动画概论、动画技法、动画制作、动画分镜头画面、动画设计、三维电脑制作、毕业设计等;漫画:漫画概论、漫画技法、漫画设计、漫画编辑、装帧设计、漫画创作、毕业创作等。
戏剧影视文学专业(动漫策划):动漫策划概论、动画视听语言、动画编剧、动画制片管理、漫画脚本、毕业创作等。
专业要求:
报考动画专业和漫画专业的考生,要求听力正常,无色盲、色弱。
报考戏剧影视文学专业(动漫策划)的考生要求听力正常。
专业考试安排及录取原则:

注意事项:报考动画专业和漫画专业的考生,除画纸、创作纸、草稿纸外,其它绘画工具一律自备。
影视技术系
专业介绍:
本专业主要培养适应电影产业快速发展需要,具备电影艺术素养,系统掌握影视技术专业知识和技能,可以广泛就业于电影制作、发行放映、广播电视、文化创意、教育培训等行业的复合型电影科技人才。
课程设置:
影视技术导论、短片制作、影像色彩处理、程序设计、计算机图形学、图形与特效制作、3D与特种电影制作、电影制作技术流程等。
专业要求:
报考影视技术专业的考生,要求听力正常,无色盲、色弱。
专业考试安排及录取原则:

视听传媒学院
专业介绍:
广播电视编导专业:旨在系统学习传统视听内容创作及技巧的相关理论,侧重基于互联网视听内容的创作,并掌握前沿的互联网节目制作技术,了解互联网视听作品的传播特点,培养富有创新精神的服务于互联网节目生产的视听内容专门人才。
课程设置:
广播电视编导专业:课程分为学校公共基础课和视听传媒学院内专业课与毕业作品(论文)等环节类型。其中主要专业课程有:互联网节目技术基础、视频创作应用基础、互联网节目听觉传达、互联网节目导演创作、网络节目视听语言。
专业要求:
报考广播电视编导专业的考生,要求听力正常,双目视力均应在5.0以上(经矫正4.8以上,新视力表)且无色盲、色弱。
专业考试安排及录取原则:

数字媒体学院
专业介绍:
数字媒体艺术:本专业培养面向数字媒体艺术领域,掌握计算机交互技术、交互设计及虚拟影像创作方法,具备较高综合文化素养及创新精神的应用型人才。可在电影电视、网络媒体、数字娱乐与旅游、展览展示、交互广告设计、文化遗产保护、数字演艺、新闻出版和数字媒体教育等跟文化创意产业相关的领域,从事有关数字媒体内容创意、设计和制作。
课程设置:
设计学方法、程序设计基础、人机交互技术、创意写作概念设计、交互视听语言、交互界面设计、数字媒
体声音设计、虚拟造型制作、交互引擎应用、交互装置与投影艺术、交互媒体角色与叙事、实验游戏制作、交互电影创作等。
专业要求:
报考数字媒体艺术专业的考生,要求听力正常,双目视力均应在5.0以上(经矫正4.8以上,新视力表)且无色盲、色弱。
专业考试安排及录取原则:

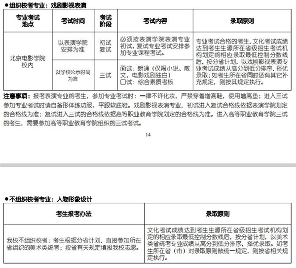
高等职业教育学院
专业介绍:
戏剧影视表演:高等职业教育学院戏剧影视表演专业自1999年开始招生,致力于培养能够适应新时代社会主义现代化建设需要的、能够从事舞台表演、影视表演创作及相关工作的高质量电影专业人才。本专业具有非常高的职业化特征,大批优秀毕业生活跃在戏剧影视及相关领域,取得了相当丰硕的艺术成果。
人物形象设计:本专业旨在通过两年系统的专业教学,让学生从专业造型基础到专业基本理论与专业技能、技法对电影化装进行全面的学习掌握。培养德智体美劳全面发展的、适应社会主义现代化建设需要的、并具备创新意识和团队精神,能够从事影视化装与电影特效化装的创作与制作以及相关工作的高质量专业职业人才。
课程设置:
戏剧影视表演:学科基础课、专业基础课、专业核心课、教学实践课、社会实践课。
人物形象设计:专业基础课:电影化装概论、电影化装造型基础。专业课:时尚化装、影视化装、电影特效化装与制作、发型设计与制作。
专业要求:
报考戏剧影视表演专业的考生,要求听力正常,双目视力均应在5.0以上(经佩戴隐形眼镜矫正4.8以上,新视力表)。无肢体畸形,体表无疤痕、纹身、胎记及皮肤病。
报考人物形象设计专业的考生,要求听力正常,双目视力均应在5.0以上(矫正视力4.8以上,新视力表),且无色盲、色弱。
专业考试安排及录取原则:

十、联系信息
学校地址:北京市海淀区西土城路4号邮政编码:100088学校网址:http://www.bfa.edu.cn
招生咨询电话:招生办公室(010)82048291
招生监察电话:(010)82044801
到达北京电影学院的乘车路线:
从西直门乘375路公共汽车“蓟门桥北”站下车
从西客站乘21路公共汽车“蓟门桥北”站下车
另外乘94、304、498、658、671、693、运通103路公共汽车“蓟门桥北”站下车地铁10号线“西土城站”C出口往南500米
声明:我校不举办任何形式的本科专业考试的考前辅导班。凡任何单位或个人以我校名义举办的考前辅导班,我校将追究其法律责任。
本文系 网站编辑转载,转载目的在于传递更多信息。如涉及作品内容、版权和其它问题,请在30日内与本网联系,我们将在第一时间删除内容!

































































