北京城市学院2020年音乐艺术类招生简章
- 预约测评
- 提交
2020年北京城市学院音乐艺术类招生简章公布,为方便考生及时查看其招生考试要求, 音乐艺考培训班小音现将其分享如下,准备参加北京城市学院音乐艺术类考试的同学可以参考下。

北京城市学院音乐艺术类招生简章
二、2020拟招生专业目录
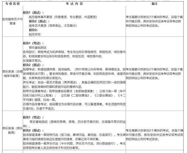
以下非美术类专业需参加我校专业加试,部分省份使用省统考成绩。

注:
1.音乐表演(音乐教育)专业仅招收声乐和钢琴方向;
2.音乐表演(合唱指挥与教育)专业仅招收美声唱法且钢琴须达到车尔尼299水平;
3.校考专业加试内容详见校考专业加试要求及安排。
4.新疆只招收普通类(原汉语言)及单列类(原民考汉)考生;内蒙古只招收汉语授课考生。
以下美术类专业承认并使用各省美术统考成绩

备注:招生专业目录相关内容,较终以各省、自治区、直辖市招生办公室公布的内容为准。
三、报考对象及条件
1.遵照国家和各省、自治区、直辖市关于普通高等学校艺术类专业招生工作有关文件执行。
2.身体健康。除符合、卫生部颁发的《普通高等学校招生体检工作指导意见》外,还须符合我校专业要求:
•报考各专业考生均要求听力正常。
•报考影视表演方向的考生:男生身高不低于1.65米,女生身高不低于1.55米。
•报考模特表演方向的考生:
时装模特:男生身高1.84—1.92米,女生身高1.74—1.82米。
平面模特:男生身高1.78—1.83米,女生身高1.65—1.73米。
•报考航空服务艺术与管理专业要求:
凡参加2020年统一高考的应往届毕业生,年龄不超过二十周岁,即2000年1月1日以后出生。
五官端正,体形匀称,无明显的“O”形或“X”形腿,无明显内、外八字步,无骨关节疾病或畸形。
五官端正、肤色好,着夏装时身体裸露部位无明显疤痕、无纹身、无狐臭。
男性净身高1.73米~1.85米;女性净身高1.60米~1.75米。
远视力:每眼裸眼(C字视力表)应当到达0.1及以上;无斜视、无色盲、无色弱。
该专业需航空专业体格检查,收费标准:430元/人(考试当天收取)。
报考我校考生请注意:按文件规定,我校美术类专业使用省统考成绩。非美术类专业考生所报考专业(方向)属省统考范围内的,应按照省有关招生规定执行,使用省统考成绩(具体规定请考生向所在省招生办公室咨询);不属于省统考范围的专业(方向)需参加我校组织的专业加试。个别省份在省统考合格基础上,须参加我校专业加试,详见我校网站后期通知。
四、校考专业加试报名及要求
(一)专业报名
1.北京:
必须参加网上报名、网上缴费,在规定时间内自行打印《专业加试准考证》,我校不再组织现场报名及现场确认,请考生认真阅读招生简章,按照要求在指定时间,登录报名网站,认真填写报名信息。
北京报名时间:2019年12月26日开始网上报名(具体考试时间详见我校网站)
北京报名网址:http://zs.bcu.edu.cn
咨询电话:010-62321818
2.其他:具体报名时间详见我校网站,报名、缴费形式以各省公布为准。
(二)考试要求
1.考生必须携带本人有效身份证和我校《专业加试准考证》按指定时间、地点参加专业加试,证件不齐者不得进入考场。
2.考生在考试时间不冲突的情况下,可以同时报考我校多个专业,分别参加各专业的专业加试并获得专业加试成绩。请考生务必认真阅读专业加试安排,确定考试内容、时间、地点,准备考试用品及材料,认真参加考试。
3.表演(影视表演)、表演(曲艺表演)、表演(模特表演)、舞蹈表演(体育舞蹈与教育)专业,需初试合格后方可进入复试考试,其它专业需分别参加各模块的考试,且每个模块均需合格。
(三)考试纪律
报考我校的考生在考试过程中,须遵守国家高考考试纪律及北京城市学院相关考试规定,对违反考试管理规定和考试纪律,影响考试公平、公正者,将依据《国家教育考试违规处理办法》进行处理。
五、校考专业加试安排
考试省份、报名时间、地点以及考试时间安排,请考生关注我校招生网站。
校考专业加试内容安排如下:(同一专业(方向)限考一次,各专业各部分考试时间以准考证及考试前我校网站上公布为准)。

说明:
考场提供钢琴和电子伴奏音乐播放器,但不提供钢琴伴奏人员,可由考生自带钢琴伴奏及其他电子形式的伴奏。
考生弹奏练习曲的速度应接近乐谱提示的速度,反复记号不用反复。
六、合格证发放及志愿填报
1.我校校考各专业(方向)分省计划按照合格人数与招生计划的4:1投放。对专业加试合格生源不足4人的省份,原则上不安排招生计划。考生可于填报志愿前登陆我校招生网站(http://zs.bcu.edu.cn)或关注“北京城市学院招考资讯”微信公众平台查询考试结果,我校不再以其他方式通知本人。
2.考生填报志愿时,请以当地省、自治区、直辖市招生办公室公布的计划为准,学校代码及专业代码请在当地招生办公室统一发放的招生报考资料上查询。
七、录取原则
1.艺术类专业按各省、自治区、直辖市招生办公室所规定的批次录取,文理兼收。
2.考生高考文化课成绩须达到所在省、自治区、直辖市的相应批次控制分数线。
3.美术类专业:美术类专业我校承认并使用各省美术统考成绩,录取原则是在专业课获得本省美术统考合格的基础上,且高考文化课总分达到本省相应批次较低控制分数线,按照志愿优先的原则,根据综合成绩由到低分对进档学生择优录取,综合成绩=(文化课总分+美术统考总分)×50。综合成绩中的文化课总分不含加分,无单科成绩要求,在综合成绩相同的情况下取美术统考总分高的考生。
4.非美术类专业:凡所报考专业(方向)属省统考范围内的,我校使用省统考成绩作为专业加试成绩;省统考范围内未涉及到的专业(方向)需参加我校自行组织的专业加试;个别省份需要在省统考合格基础上,参加我校自行组织的专业加试。录取原则是在高考文化课总分达到本省相应批次较低控制分数线的基础上,按照志愿优先的原则,根据专业加试成绩从到低分对进档考生择优录取,无单科成绩要求。
5.录取专业时,按投档考生的实际考分和专业志愿顺序择优录取,各专业之间不设分数级差。若考生所在省、自治区、直辖市有特殊规定的参照各省、自治区、直辖市制定的录取原则。
八、毕业证书及就业
1.合格毕业生均颁发国家统一印制盖有北京城市学院公章的普通高等学校毕业证书,符合《北京城市学院学位授予工作细则》的本科毕业生授予学士学位证书。
2.毕业生可在国家方针、政策指导下,学校推荐,自主择业。
九、入学与复查
1.新生入学三个月内进行体检,对患有疾病的新生,经学校指定医疗单位诊断不宜在校学习,但短期治疗可达到国家规定的入学体检标准者,在学校批准注册后,保留入学资格一年。2.新生入学后进行报考条件复查,凡不符合条件或伪造学历、隐瞒病史、有舞弊行为等不符合招生条件者,取消其入学资格,退回原地区或原单位。
3.美术类本科专业入校后需进行专业课统一测试。
4.新生入学后公共外语课程为英语。
5.学校实行奖学金、勤工助学等制度,并可协助学生向银行申请国家助学贷款。
注:以上所有内容较终以各省、自治区、直辖市招生办公室公布为准。
咨询电话:010-62321818
咨询地址:北京市海淀区北四环中路269号
学校网址:http://www.bcu.edu.cn
招生网址:http://zs.bcu.edu.cn
本文系 网站编辑转载,转载目的在于传递更多信息。如涉及作品内容、版权和其它问题,请在30日内与本网联系,我们将在第一时间删除内容!

































































