2月18日报名!新疆艺术学院2024年普通本科招生校考专业线上考试说明
- 预约测评
- 提交
简介
我校音乐表演、音乐表演(木卡姆演唱)、作曲与作曲技术理论专业采取一次性线上考试方式,现对考试内容及考试要求作如下说明:
一、报名
报名时间
2024年2月18日-22日,逾期不予补报,不再组织现场报名缴费。
网上报名与缴费流程
1.考生登录https://user.artstudent.cn/login,或下载安装“艺术升”APP,进行注册报名。
2.考生登录,填写考生基本信息(凡不按要求报名、误填、错填网报信息、填报虚假信息者,将不能参加专业考试)。
3.网上审核,上传身份证、统考合格证等相关材料。
4.考生须签订诚信考试承诺书,承诺所提供的个人信息真实准确,诚信考试,遵守考试纪律,杜绝作弊行为。
5.报考过程中,考生要仔细填写并认真核对个人信息,缴费成功后,不能更改和退费。
二、考试时间
考前练习
2024年2月28日10:00开始
正式考试
2024年3月1日10:00-3月6日22:00
三、考前准备
1.具体考试流程详见《新疆艺术学院2024年普通本科招生校考专业线上考试操作流程》。
2.提前准备至少两部智能手机,为确保网络考试的顺利进行,建议使用近三年上市的主流品牌(如:华为、小米、vivo、oppo、iPhone等)。手机不允许外接扩音、变焦等设备,可使用支架、手持稳定器等辅助拍摄,也可由他人配合完成,确保画面稳定。
3.请务必提前下载“艺术升”APP,并认真阅读考试须知。在“艺术升”APP系统中真实、完整、准确地提供个人信息,完成注册、审核、认证,并签订《新疆艺术学院诚信考试承诺书》。
4.考生可根据报考专业需要,选择合适的考试环境。照明条件尽量避免逆光、侧光及高光比,确保呈现最佳效果,建议在Wifi稳定的环境下开始考试,确保作品顺利提交。
5.开始录制前请将手机镜头擦拭干净,并保证手机电量充足、存储空间充足(20G以上)、网络畅通、声画正常,禁用蓝牙、锁屏、闹钟、通话、微信、QQ及系统默认美颜瘦身等AI修饰功能或程序,防止内容丢失或干扰考试。
6.每次录制前系统将进行自动检测,如果发现外接设备,将失去本次录制机会。
7.考生只能通过智能手机在我校指定考试系统“艺术升”APP中完成考试。考生可以通过考前练习熟悉考试流程,考前练习没有单科考试次数限制,考生可进行多次模拟。参加正式考试前,考生必须至少完成一次考前练习,提前确定好拍摄近身和全景画面的最佳距离、角度和位置。
四、线上考试总体要求
1.考生必须使用本人账号登录“艺术升”APP参加考试。
2.考生在进行线上考试前,要仔细阅读各专业的考试内容和拍摄说明。
3.正式考试时,考生须露出额头及耳朵,保证五官和脸型的整体轮廓清晰;不得佩戴美瞳,佩戴隐形眼镜的考生仅限透明款,佩戴框架眼镜的考生须避免镜片反光。
4.考试开始前,考生须通过人脸识别,核验考生身份,并对应考环境进行全面检查。考试全程,考生不得离开画面范围,主机考试画面只允许出现考生一人。
5.考生使用规定的软件考试,视频作品一镜到底不间断,要求画面稳定、声像清晰、音画同步,不得切换画面,应能清楚看到考生的表情、神态、动作。不得出现任何显示考生信息的提示性文字、图案、标识、背景等。考试时手机不允许接入任何外部输入输出设备,否则系统将自动终止视频录制。
6.作品完成后,点击停止按键完成并保存,超过规定的时间,系统自动停止并保存,视频一旦提交,不能更改。
7.考生须在指定时间内完成所有科目考试,如未按时完成或因个人原因错过考试时间的,将无法再进行考试,考生成绩以“缺考”计入。
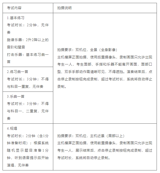
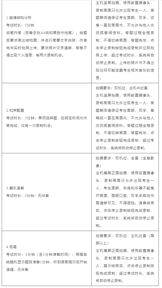
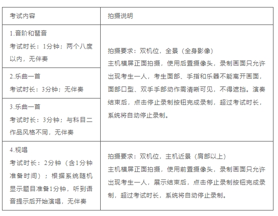
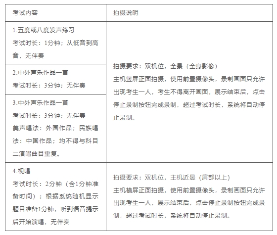
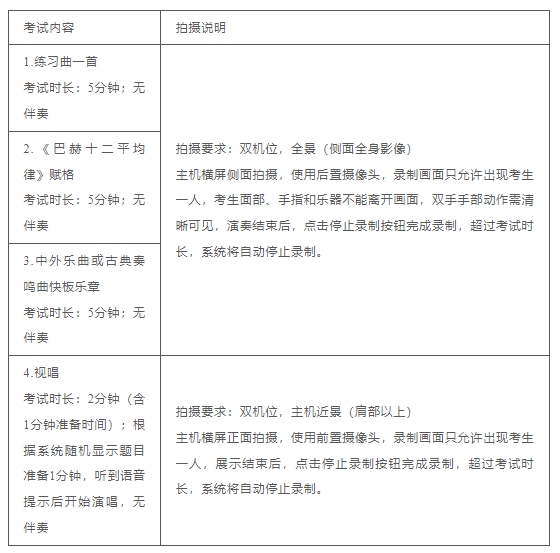
五、考试内容及拍摄说明
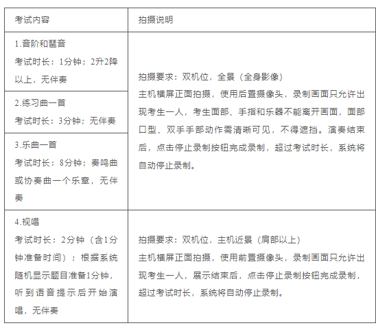
音乐表演(西洋乐器演奏)

音乐表演(手风琴演奏)
音乐表演(钢琴演奏)
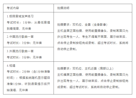
表演(声乐演唱)
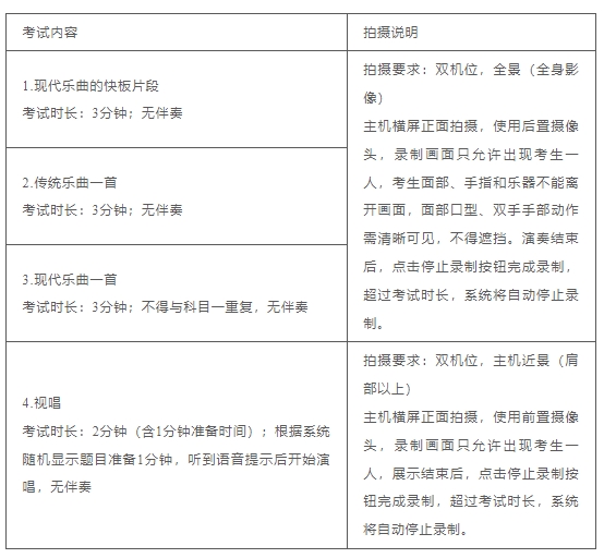
音乐表演(流行演唱)
音乐表演(流行乐器演奏、双排键)
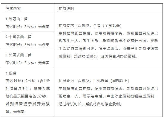
音乐表演(中国乐器演奏)
——二胡、琵琶、古筝
音乐表演(中国乐器演奏)
——扬琴、热瓦甫、艾捷克、弹拨尔、萨塔尔、手鼓、冬不拉、马头琴、库姆孜
音乐表演(木卡姆演唱)
作曲与作曲技术理论
六、注意事项
1.考生须按报考专业限定时长实时录制考试视频。正式考试中,作曲与作曲技术理论(和声配置)考试有一次录制机会,作曲与作曲技术理论(旋律结构分析)考试有两次录制机会,其他科目允许进行三次视频录制,录制结束后,选择其中一个视频上传,同时提交相对应的辅机视频,视频提交后不得修改。
2.所有科目主、辅机视频均成功提交方视为完成考试,在视频上传完成前,请勿退出或卸载程序。请考生尽量避开考试截止前半小时上传视频,以免视频无法及时提交。
3.注意区分考前练习和正式考试,视频提交后,请务必再次确认正式考试是否完成。
4.正式考试视频录制过程中不得出现任何可能影响评判的信息或标识。视频中均不得含有姓名、考号、生源地等考生个人相关信息,也不得有任何可能与考生个人信息相关的场景、镜头,提示性的文字、图案、背景、声音等,否则将被视为违纪,并取消考试成绩。
5.为保障拍摄效果,可由他人协助拍摄,但主机视频中不允许出现除考生外其他人的镜头和声音。应保持手机摄像头与考生高度处在同一水平线,避免仰拍或俯拍。辅机拍摄时,必须拍摄到考生考试的全景、全过程。
6.考试过程中不得录屏、录像、录音、截屏、锁屏,不得通过图片、视频记录、传播考试过程及内容,由此造成的一切后果由考生本人承担。
7.考生提交的个人信息和作品内容必须真实,如发现弄虚作假或舞弊行为则按作弊处理。
8.考生提交的所有作品,思想必须积极向上,符合社会主义核心价值观,传递正能量。
温馨提示:请考生务必认真阅读各招考专业的具体要求,考试过程中如遇到问题,请及时咨询学校招生办公室或艺术升客服。
七、咨询方式
新疆艺术学院招办
0991-2554104;xjart_zb@163.com
艺术升客服
(服务时间:9:00-22:00)
0571-26881663;artstudent@yixianinfo.com
APP的系统操作及技术问题也可从“艺术升”APP页面内客服入口进行在线客服咨询。
新疆艺术学院招生办公室
2024年2月7日
本文系 网站编辑转载,转载目的在于传递更多信息。如涉及作品内容、版权和其它问题,请在30日内与本网联系,我们将在第一时间删除内容!

































































