西南大学2022年艺术类本科专业招生简章
- 预约测评
- 提交
西南大学是教育部直属,教育部、农业农村部、重庆市共建的重点综合大学,是国家首批“双一流”建设高校,“211工程”和“985工程优势学科创新平台”建设高校。学校主体位于重庆市北碚区,是闻名遐迩的花园式学校,教育部表彰的文明校园。为做好2022年艺术类专业招生工作,根据教育部有关文件精神,结合学校实际,制定本简章。
一、招生专业及计划
2022年艺术类招生专业为戏剧影视文学、广播电视编导、播音与主持艺术、美术学(公费师范生)、视觉传达设计、绘画、雕塑、服装与服饰设计、音乐学(公费师范生)、音乐学、音乐表演(声乐、钢琴、器乐、通俗演唱演奏方向)、舞蹈学,总计划共758名,分省分专业招生计划详见附件1。
二、招生对象及报考条件
2022年我校艺术类各专业不组织校考。凡报名参加普通高等学校招生全国统一考试和相关艺术类专业省级统考,并符合以下相关要求的考生,可报考相应专业。
(一)报考戏剧影视文学、广播电视编导专业的考生,须参加生源省组织的戏剧与影视学类或编导类专业省级统考,且成绩达到省级统考本科合格分数线;高考文化投档成绩不低于该省(市、自治区)普通本科文理一本批次线。
(二)报考播音与主持艺术专业的考生,须参加生源省组织的播音主持类或戏剧与影视学类(播音与主持艺术专业)省级统考,且成绩达到省级统考本科合格分数线;高考文化投档成绩不低于该省(市、自治区)普通本科文理一本批次线。
(三)报考美术学、视觉传达设计、绘画、雕塑、服装与服饰设计专业的考生,须参加生源省组织的美术与设计学类或美术类专业省级统考,且成绩达到省级统考本科合格分数线。报考美术学专业的考生要求高考文化投档成绩不低于该省(市、自治区)普通本科文理一本批次线80%;报考视觉传达设计、绘画、雕塑、服装与服饰设计专业的考生要求高考文化投档成绩不低于该省(市、自治区)普通本科文理一本批次线70%。
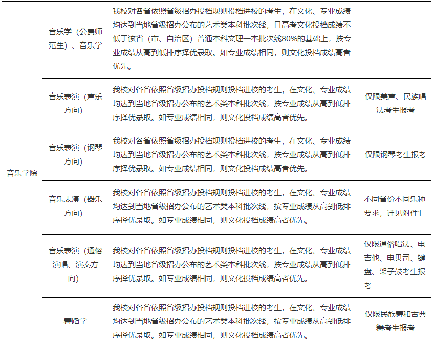
(四)报考音乐学、音乐表演专业的考生,须参加生源省组织的音乐类专业省级统考,且成绩达到省级统考本科合格分数线。报考音乐学专业的考生要求高考文化投档成绩不低于该省(市、自治区)普通本科文理一本批次线80%;报考音乐表演专业的考生要求高考文化投档成绩不低于当地省级招办公布的艺术类本科批次线。
音乐表演专业分为声乐、钢琴、器乐、通俗演唱演奏4个方向招生,考生须按照各方向相应要求报考:音乐表演(声乐方向)专业仅限美声、民族唱法考生报考;音乐表演(钢琴方向)专业仅限钢琴考生报考;音乐表演(器乐方向)专业对不同省份有不同乐种要求,详见附件1;音乐表演(通俗演唱、演奏方向)专业仅限通俗唱法、电吉他、电贝司、键盘、架子鼓考生报考。
(五)报考舞蹈学专业的考生,须参加生源省组织的舞蹈类专业省级统考,且成绩达到省级统考本科合格分数线;高考文化投档成绩不低于当地省级招办公布的艺术类本科批次线。舞蹈学专业仅限民族舞和古典舞考生报考。
三、录取规则
各专业的录取排序,均以考生参加的艺术类省级专业统考成绩和高考文化投档成绩为依据。各专业具体录取规则见下表:

四、学费标准
美术学(公费师范生)、音乐学(公费师范生)专业按照《教育部直属师范大学师范生公费教育实施办法》执行,在四年修读年限内,免除学费,免收住宿费并补助生活费;其余艺术类专业学费10000元/年。
五、运行与监督
艺术类专业招生工作在学校招生工作领导小组的领导下,由学校招生就业处组织实施,学校纪检监察部门进行全程监督,监督邮箱:zsksjd@swu.edu.cn。
六、入学复查
新生入学报到期间,我校将按照教育部的有关规定对新生进行入学资格复查和专业复测工作。凡经复查复测不符合条件或有舞弊行为者,将取消其入学资格,并通报考生所在地省级招生考试机构倒查追责。
七、联系方式
通讯地址:重庆市北碚区天生路2号,西南大学招生就业处
邮政编码:400715
招生咨询电话:023-68252513,68367777
监督邮箱:zsksjd@swu.edu.cn
传真:023-68367777
网址:http://bkzsw.swu.edu.cn(西南大学本科招生网)
八、本简章由西南大学招生就业处负责解释。
本文系 网站编辑转载,转载目的在于传递更多信息。如涉及作品内容、版权和其它问题,请在30日内与本网联系,我们将在第一时间删除内容!

































































