中央戏剧学院2024年本科校考专业合格分数线- 艺术
- 预约测评
- 提交
简介
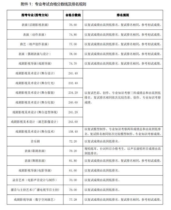
一、我院2024年本科招生专业考试结果已开通查询,考生可于即日起登录中央戏剧学院报名系统(手机端登录微信公众号“中央戏剧学院本科招生”)查询专业考试结果(截止时间:4月25日17:00),我院不再寄发纸质考试成绩单,各专业(招考方向)合格分数线及排名规则见附件1。

二、考生如对校考成绩有异议,可向我院申请复核,复核方式为:考生须将《2024年中央戏剧学院本科招生专业考试成绩复核申请表》(附件2)及考生本人身份证正反面扫描件(以JPG格式作为邮件附件)发送至邮箱zhaosheng@zhongxi.cn。申请时间为2024年4月23日上午8:30至4月25日下午17:00,逾期不予受理,我院将以邮件形式回复复核结果。成绩复核范围仅限登分、合分问题。

三、考生在填报高考志愿前请务必认真研读后续公布的《中央戏剧学院2024年本科招生章程》。
四、《中央戏剧学院2024年本科招生专业考试合格名单》后续将在中央戏剧学院本科招生网“信息公开”栏目进行公示,公示期限为自发布之日起7天,请考生关注。
本文系 网站编辑转载,转载目的在于传递更多信息。如涉及作品内容、版权和其它问题,请在30日内与本网联系,我们将在第一时间删除内容!

































































