今天开始报名!2024年上海音乐学院附中、附小招生简章发布!
- 预约测评
- 提交
简介
上海音乐学院附属中等音乐专科学校(简称“上音附中”)由人民音乐家贺绿汀于1951年创办,是中国最早成立的中等音乐专业学校,国家级重点中专,作为国际顶尖的青少年专业音乐教育机构在海内外享有盛誉,是“音乐家的摇篮”。小提琴大师斯特恩到访时曾惊叹:“这里的每一扇窗户后面都是一个天才”。1993年,为表彰上音附中取得的卓越成绩,文化部专门授予学校“三年中连续四次获国际音乐比赛第一名”奖匾。历任校长分别为:程卓如、蒋在文、金村田、续靖宇、东峰、汝洁、黄祖庚、华天礽、赵晓生、徐孟东、方蕾、刘英。 现任领导班子:吴学霆(党总支书记)、丁缨(校长、党总支副书记)、周挺(教学副校长)、李仲璠(党总支副书记)、张琼(行政副校长)。
在今年1月举行的第11届柴科夫斯基国际青少年音乐比赛这项顶级赛事中,上音附中4名学生在小提琴、钢琴、大提琴全部三个组别中夺得2个第一名、1个第二名、1个第三名,总成绩名列第一,且在各组别中均取得中国学生最好成绩,刷新了学校在该项赛事中的历史纪录,在俄罗斯刮起强劲“中国旋风”“上音附中旋风”。
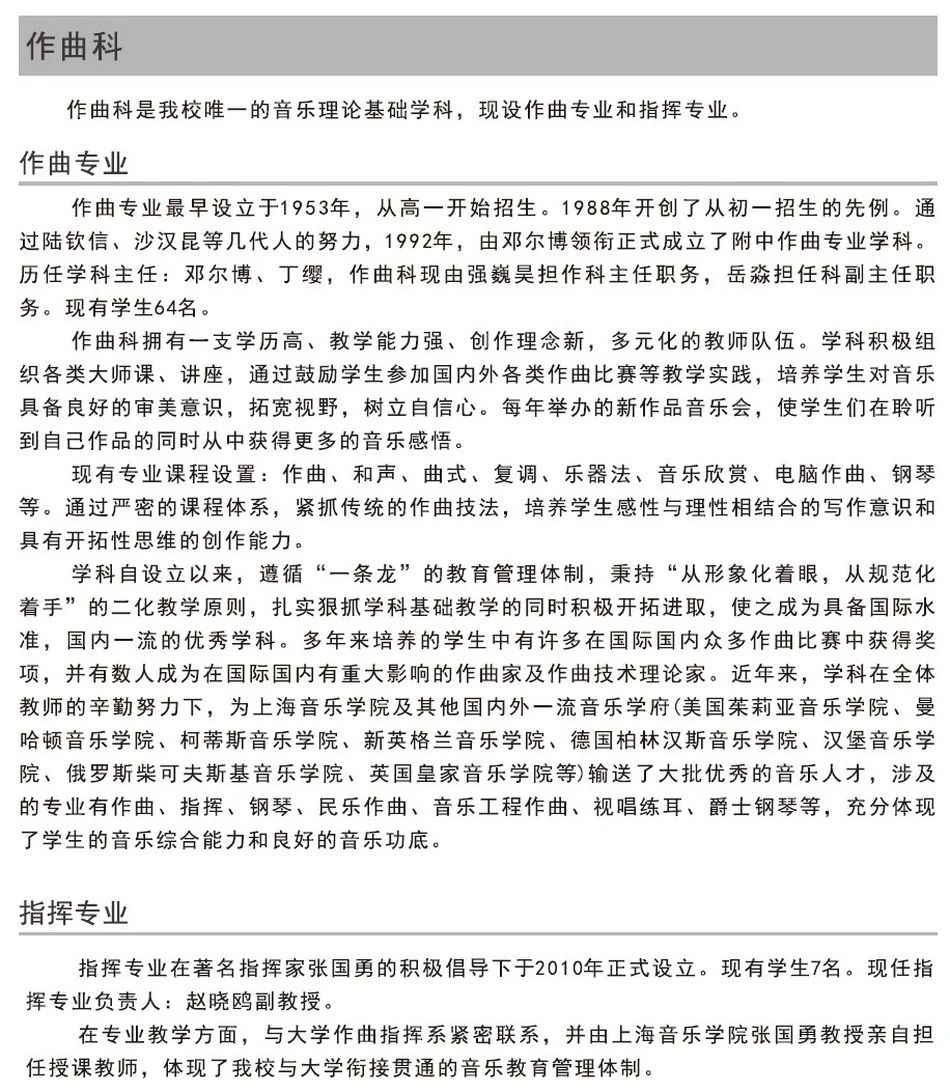
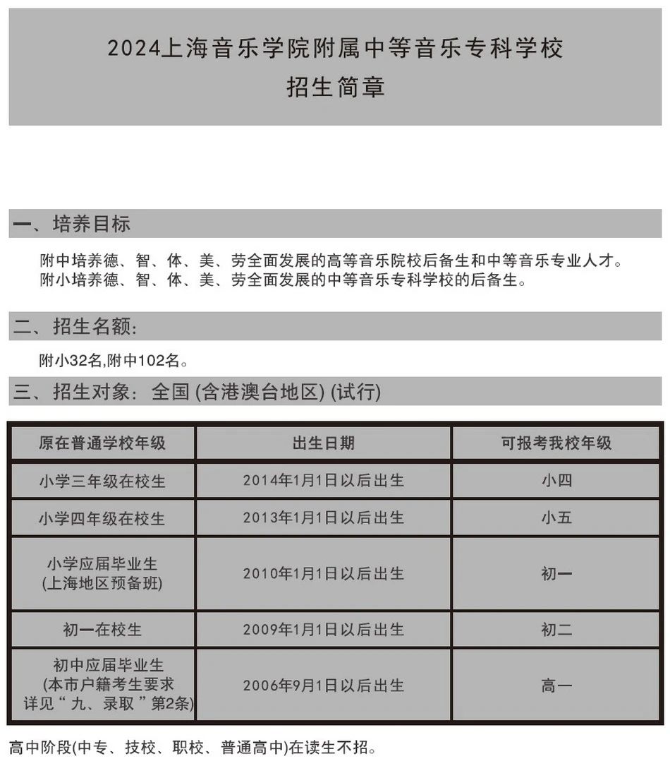
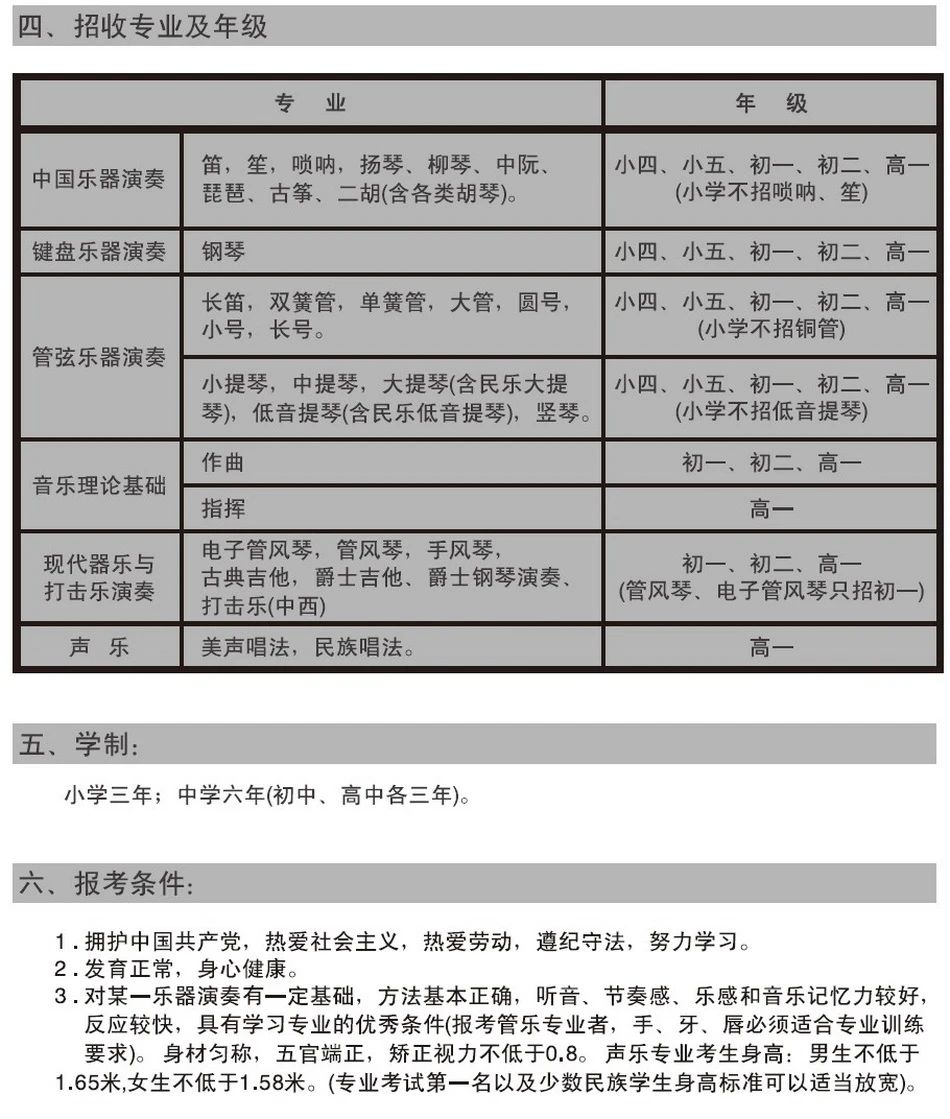
上音附中实行九年学制(小学三年、中学六年),设有1个专业——音乐,含3个专业方向(器乐表演、声乐表演、音乐理论)、37个专业品种。
办学72年来,上音附中坚持为党育人、为国育才,始终与国家民族命运休戚与共,创立并不断完善中国青少年专业音乐艺术的教育体制与办学模式,担负起引领中国青少年专业音乐教育发展方向的责任,积淀了深厚的历史底蕴,形成了鲜明的文化传统,名师辈出,成就卓著,培养了江明惇、杨立青、俞丽拿、樊祖荫、刘诗昆、陈燮阳、夏飞云、陆在易、殷承宗、赵晓生、闵惠芬、张国勇、林华、余隆、王健、薛伟、倪海叶、许忠、秦立巍、黄若、杜韵、钱舟、张乐、罗小慈、马晓晖、黄蒙拉、王之炅、孙颖迪、陈佳峰等一大批大师和音乐领军人才,成为国内外各著名艺术院团和艺术院校的领袖骨干,为国家和世界音乐事业作出了杰出贡献。
办学72年来,上音附中师生在世界顶级音乐比赛中争金夺银,不断代表中国取得历史性突破,受到世界瞩目,在为国争光的同时,促进了中外文化的交流交融,助力世界和平事业。比如2022年,我校驻校青年艺术家、校友大提琴家陈亦柏在伊丽莎白女王音乐大赛上获得亚军,创造了中国内地音乐家在这个有85年历史的国际顶尖赛事中的最高奖项;校友小提琴家翁卿翥在第16届波兰维尼亚夫斯基小提琴比赛中获得第三名,成为该项赛事1935年成立以来,第一位进入决赛并获奖的中国籍选手。
办学72年来,学校秉持“重视基础学习、强化专业训练、勤于艺术实践、注重全面培养”的办学特色,锐意进取,不断探索教学新模式,在课程建设、教材建设、教学比赛等各方面取得丰硕成果,很多课程和教材为兄弟学校所借鉴、采用。在五年一次的国家和上海教学成果奖评选中,学校2017年荣获上海市教学成果特等奖;2018年荣获国家级教学成果二等奖;2022年荣获上海市教学成果一等奖,2023入选入选上海市中等职业学校优质专业建设立项名单(2024-2026),在同行中持续保持领先。
办学72年来,学校注重校风教风学风建设,各项工作均衡发展,全面创优。先后获评上海市文明单位、花园单位、绿色学校、职业教育先进单位、改革发展特色示范校、党建工作“特色学校”等。
走在新时代,奋进新征程,上音附中全体师生坚持以习近平新时代中国特色社会主义思想为指导,认真贯彻落实党的二十大精神,遵循“传承创新、开拓进取、深化内涵、历练精品”的办学理念和“学艺精进、崇德尚音”的校训,以“为了全体学生的全面发展”为使命,为实现“办一流的音乐教育,建设一流的师资队伍,创造一流的教育环境,培养顶尖的音乐人才”的目标而努力奋斗!















本文系 网站编辑转载,转载目的在于传递更多信息。如涉及作品内容、版权和其它问题,请在30日内与本网联系,我们将在第一时间删除内容!

































































