2024年中国音乐学院校考将发生3大变化
- 预约测评
- 提交
背景说明
2024年教育部改革后严格控制组织校考的院校和数量,中国音乐学院继续保留组织校考的名额,跟疫情期间特殊组织的线上考试,2024年开始中国音乐学院的校考将会发生以下变化:(中国音乐学院以下简称国音)
线上提交视频改成线下考
在三年的疫情期间,中国音乐学院相应国家号召全部专业转变为线上考试。在当时的条件限制下,2023年国音音乐学校考就只有一轮考试了,考生只需提交器乐的考试视频即可,音乐表演、作曲、指挥等专业则是提交两轮视频即可,考试内容相对简单。
2024年教育部提倡恢复线下考试之后,中国音乐学院的校考也将会采取线下考试,由原来的仅有一轮考试转变为线下的初试、复试、三试这样的校考模式,在这样的模式设置下,中国音乐学院的校考将会更加严格。
校考的考试内容将会更加具有针对性
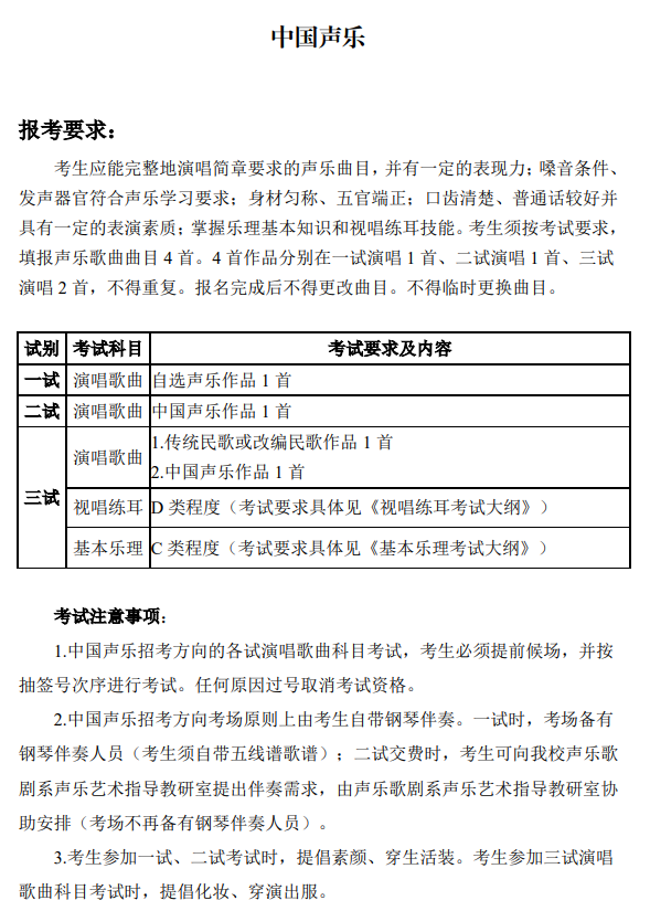
2024年国音将恢复成2019年时期的三轮考试,在考试内容设置上,音乐表演的考试将会更加重视考生的专业水平,音乐教育、音乐学的考试更加重视音乐生的综合素质和专业水平,作曲与作曲技术理论专业将会更加重视音乐生的创作能力,各专业的考察将会更加具有针对性,音乐生备考时需要更加精准与详细。
其次,在初试、复试、三试的考试内容设置上也将会更加合理。例如,音乐表演的声乐、器乐的考生,初试、复试的考试曲目有所不同,三试则会统一考察视唱练耳和乐理的内容。

比方说音乐学也会和音乐教育有所不同,例如音乐学初试将会重点考察考生的乐器掌握水平、音乐演唱以及现场表达能力,复试将会重点考察命题写作,三试将会考察视唱练耳和乐理的能力;而音乐教育初试将会重点考察声乐和钢琴演唱水平,复试将会重点考察声乐、钢琴以及音乐综合技能,曲目的考察也有所区别,三试同样考察视唱练耳和乐理的能力。
相比于2023年评分标准会更加严格
23年受限于考试内容与考试轮次、考试形式等特殊安排,考生提交上来的考试视频不能详细区分每位音乐生的实力,录取的生源质量相对弱于央音与上音。24年为改变这种现状,中国音乐学院在评分标准与录取规则上,也将会有所不同。具体可以在以下环节细化(猜测版):
1.响应国家号召,严控校考名单,国音将会在初试通过进入复试、复试通过进入三试的考生数量上相应减少;
2.初试、复试的专业合格分数线将会细化(参照2019年的招生简章)
3.三试增加视唱练耳和乐理的考试内容,部分专业将其列为最后成绩的参考数据。
本文系 网站编辑转载,转载目的在于传递更多信息。如涉及作品内容、版权和其它问题,请在30日内与本网联系,我们将在第一时间删除内容!

































































