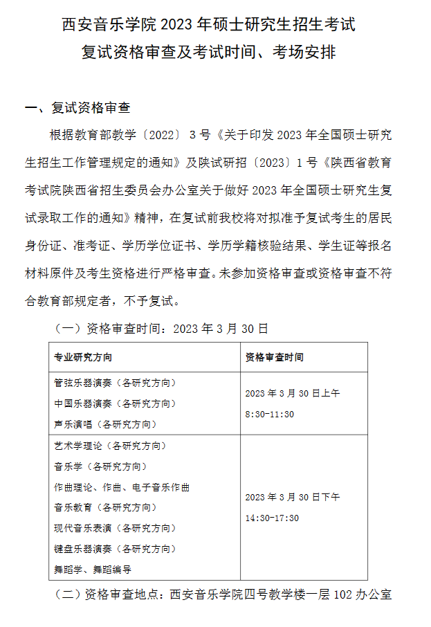
西安音乐学院2023年硕士研究生复试资格审查及考试时间、考场安排
- 预约测评
- 提交
西安音乐学院是一所培养音乐艺术专门人才的全日制普通高等学校,是全国11所独立设置的音乐专业院校之一,也是西北地区唯一独立建制的高等音乐学府,为陕西省“国内一流学科”建设高校。
学校现拥有艺术学理论和音乐与舞蹈学2个一级学科硕士学位授权点,1个艺术硕士专业学位授权点含音乐、舞蹈两个领域,覆盖学校全部研究方向,均为省级优势学科,其中“音乐与舞蹈学”所辖“长安乐派研究”为省级特色学科。在第四轮全国高校学科评估中,音乐与舞蹈学获得B+等级。






---------------------------------------------------------------------------------------------------------------------------------------------------
24年艺考新政是什么?有哪些变化?音乐艺考生该如何做好备考规划?你是否有冲击好大学或专业音乐院校的潜力?
你现在的音乐水平处在全国音乐艺考生的什么位置?
现在的音乐水平有哪些对口专业可以选择?经过集训能报考到什么院校?未来就业可以做什么?
带着这些疑问,填报 2024/2025届音乐考学1v1测评&规划,一站式解决!还有11大音乐学院校考真题、各省统考试题/真题、11大音乐学院白皮书&6大艺术院校白皮书等超全备考资料可以领取!
如何预约考学1v1测评&规划?领取音乐艺考资料包等超全备考资料
直接拨打免费热线电话:4008018817
本文系 网站编辑转载,转载目的在于传递更多信息。如涉及作品内容、版权和其它问题,请在30日内与本网联系,我们将在第一时间删除内容!

































































