4个复试要点 | 关于中国音乐学院2023年本科招生复试安排的通知
- 预约测评
- 提交
中国音乐学院2023年本科复试安排通知已出,有以下几点同学们需留意:
复试为现场考试
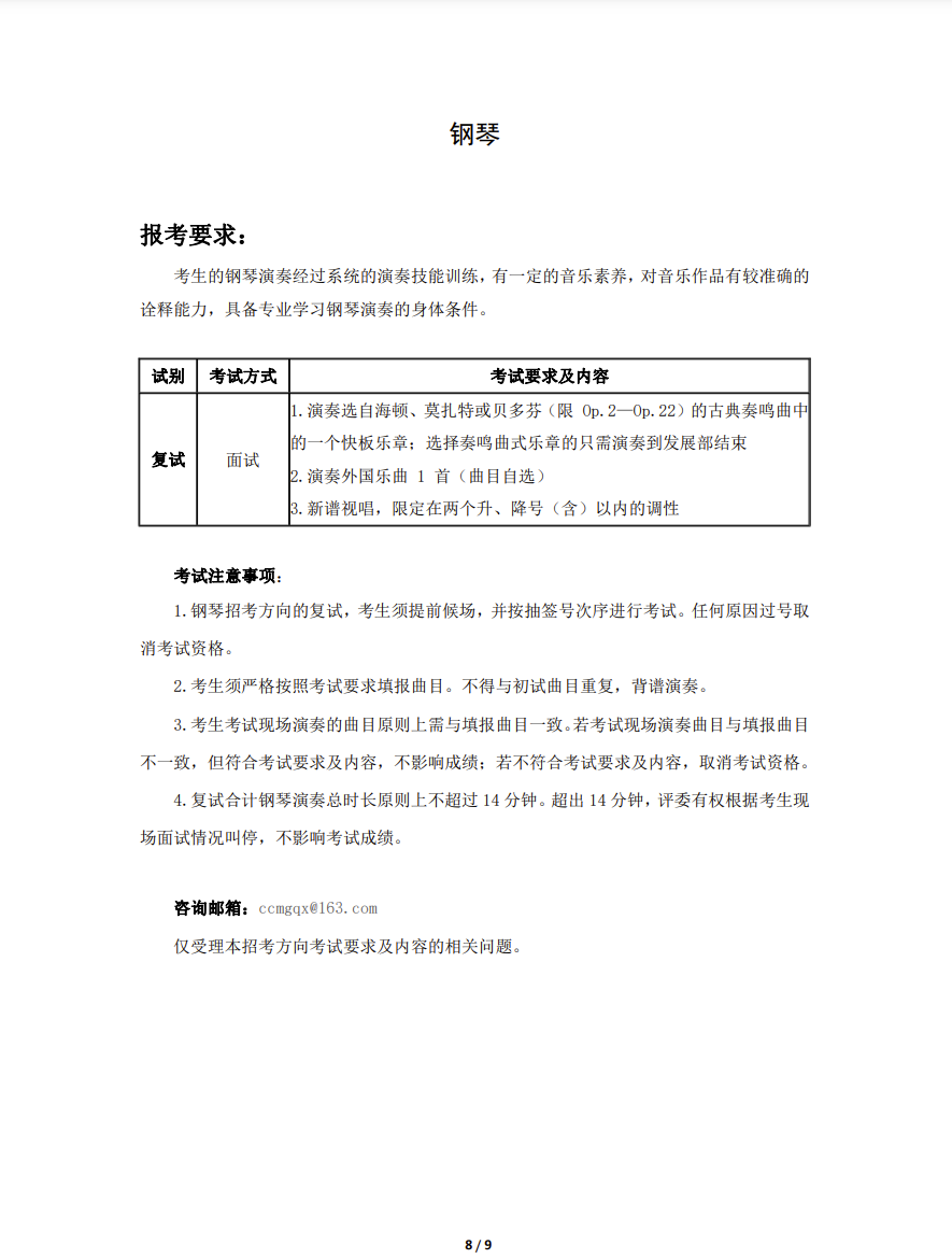
表演专业上,相比去年,今年的考试内容考视唱,不考听写和乐理
作曲和指挥专业,考试内容丰富,恢复了以前的考试水准
其他专业如音乐学、音乐教育、音乐管理,只有初试一试即可,没有复试
本文阅读目录,包含1.复试安排通知(大陆)2.各专业复试考试要求及内容3.复试安排通知(港澳台、留学生)
关于中国音乐学院2023年本科招生复试安排的通知(大陆)
一、复试考生范围参加复试的考生为线上初试合格的报考作曲系、声乐歌剧系、管弦系、国乐系、钢琴系、指挥系的大陆考生。报考音乐学系、教育学院、艺术管理系的考生仅参加初试,不参加复试。温馨提示:中国音乐学院2023年本科招生线上初试合格名单尚未公布。请考生持续关注本科招生信息网(https://bkzs.ccmusic.edu.cn/)通知。
二、考试内容和方式所有参加复试的大陆考生,按照《中国音乐学院2023年本科招生复试考试要求及内容》参加现场考试。考生所交作品、文章、资料、考试费等,不论参加考试与否,均不予退还。现场考试地址:北京市朝阳区安翔路1号中国音乐学院。
三、考试时间作曲系现场复试:2023年2月24日-2月27日。声乐歌剧系现场复试:2023年2月27日-3月1日。管弦系现场复试:2023年3月1日-3月4日。国乐系现场复试:2023年2月25日-3月2日。钢琴系现场复试:2023年3月1日-3月4日。指挥系现场复试:2023年2月24日-2月26日。各招考方向考试名单、考试顺序和各科目考试日程等相关信息将在本科招生信息网(https://bkzs.ccmusic.edu.cn/)公布。如有变化,以本科招生信息网公告为准,请考生持续密切关注本科招生信息网通知。
四、填报复试曲目和复试缴费请线上初试合格的大陆考生(作曲系、声乐歌剧系、管弦系、国乐系、钢琴系、指挥系),在2月18-19日8:30-20:00(19日20:00截止)登录本科招生报名系统(https://bkzsbm.ccmusic.edu.cn/),按要求填报复试曲目(特别注意:复试曲目一经提交,不得更改),复试曲目提交后完成缴费(复试专业考试费80元)。支付成功后,打印准考证。
五、咨询与信息发布
1.中国音乐学院招生咨询邮箱:ccmzhaosheng@163.com
2.中国音乐学院招生咨询电话:010—84097200(2月18日-2月23日 9:00-17:00受理电话咨询)
3.复试结果、录取结果等查询的时间,我校将另行通知。请考生持续关注中国音乐学院本科招生信息网。









中国音乐学院2023年本科招生复试安排通知(港澳台、留学生)
一、线上复试考生范围参加线上复试的考生,包括所有港澳台考生、所有留学生考生。
二、考试内容所有参加线上复试的考生,按照《中国音乐学院2023年本科招生复试考试要求及内容(港澳台、留学生)》参加考试。考生所交作品、文章、资料、考试费等,不论参加考试与否,均不予退还。
三、考试时间作曲系:2月26日下午,具体考试时间电话通知,请保持电话畅通。其他系:2月20日-2月21日(截止21日16:00)。
四、考试方式
(一)作曲系(腾讯会议APP)作曲系考生,采用网络远程的方式(腾讯会议APP)考试。
1.考生须提前在终端设备(电脑、手机等),下载安装“腾讯会议”APP,并自己完成音频、视频测试。
2.进入考场时,请将腾讯会议APP中“您的名称”改为考生真实姓名,进入考场后,考生应开启视频、非静音。面试结束后,考生应立即退出考场。
3.考试开始前考生须出示身份证,以备评委核查身份。考试过程中,只允许考生1人在场,考生不得离开画面。问答时,须拍摄到考生正面。
4.考生须在考试期间保持手机畅通,以便考务人员及时沟通联系。
(二)其他系(小艺帮APP)所有参加线上复试的考生(除作曲系考生),采用录制视频并提交的方式(小艺帮APP)考试。
1.线上考试采取“双机位”(分别录制考生和考试场景),请考生提前准备两台手机,保证设备正常运行,电量、内存充足。请考生务必在规定时间内完成主机位(录制考生)和辅机位(录制考试场景)的录制和上传,不按要求录制提交视频等导致不能完成线上考试的,后果由考生本人承担。
2.请考生提前仔细阅读《小艺帮APP4.0版本用户操作指南》,及时完成注册、认证等环节。确认考试、考前练习和模拟考试功能,将于2023年2月19日开放。
3.在正式视频录制前,考生可进行考前练习和模拟考试,演练考试过程。正式考试中该科目最多只能录制3次,录制完成后,选择其中最满意的1个视频上传。考前练习不限次数,也不需要提交录制视频。模拟考试与正式考试的流程完全一致,有严格的考试时间限制,模拟考试视频也可提交,但是模拟考试视频不作为评分依据。
4.模拟考试与正式考试在录制视频前均需先进行人脸验证,请考生务必根据语音提示进行人脸验证,不要化浓妆、戴美瞳、头发遮挡额头和耳朵等,验证时调整好光线,不要出现高曝光的情况,保证人脸清晰,避免人脸识别失败。
5.各科目线上考试须严格按照专业考试要求及内容录制。画面中考生中途不得离开拍摄范围,不得随意切换拍摄角度,录制全程不得美化、修饰人像,须保持声像同步。视频若未按照拍摄要求进行录制,将根据实际影响程度酌情减分直至取消考生所考科目的成绩。
6.线上考试结果的查询时间,我校将另行通知。请考生及时关注中国音乐学院本科招生信息网。温馨提示:请考生务必在正式考试开始前,完成注册登录、人脸验证、签署《考生承诺书》等操作(建议考生进行模拟考试),以免影响正常考试。如考生未在规定时间内参加考试(录制与提交) 视为缺考。
五、复试缴费和自报曲目港澳台考生线上复试无需缴费,留学生考生线上复试缴费请咨询国际交流中心(国际交流中心邮箱zyywb@126.com)。考生无需填写曲目,在小艺帮app正式考试录制视频时,开始奏唱前需自报考试曲目,所用时长计算在总时长内。
六、咨询与信息发布
1.中国音乐学院招生咨询邮箱:ccmzhaosheng@163.com
2.中国音乐学院招生咨询电话:010—84097200 (2月18日-2月23日 9:00-17:00受理电话咨询)
3.复试结果、录取结果等查询的时间,我校将另行通知。请考生持续关注中国音乐学院本科招生信息网。
本文系 网站编辑转载,转载目的在于传递更多信息。如涉及作品内容、版权和其它问题,请在30日内与本网联系,我们将在第一时间删除内容!

































































