哈尔滨音乐学院2023年校考复试名单及复试安排的通知
- 预约测评
- 提交
各位考生:
按照教育部和黑龙江省教育厅关于艺术类专业招生考试工作的相关要求,依据《哈尔滨音乐学院2023年本科招生简章》和《哈尔滨音乐学院2023年本科招生专业课考试工作方案》要求,现将学院2023年本科专业校考复试名单及复试相关工作通知如下:
一、复试名单
我院2023年音乐表演、音乐学、作曲与作曲技术理论、舞蹈表演本科专业校考复试名单见附件。艺术管理专业合格名单将于2023年4月10日以后公布。
二、复试报名要求
校考复试报名时间为2023年2月11日(周六)8:00至2月13日(周一)16:00。考生须用手机终端下载“小艺帮”APP,小艺帮APP的“报考”页面会出现考生有待确认的信息,请点进去确认并缴费(240元/人),在规定时间内未缴费视为自动放弃复试。缴费后在小艺帮APP上必须预约现场考试科目的考试时间,预约时间为2月14日8:00(周二)—2月20日(周一)12:00之间。线上笔试科目不需要预约。
三、复试安排及相关要求
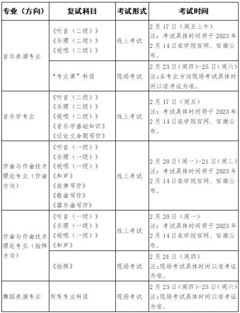
(一)线上考试科目及时间
1.音乐学专业复试所有科目、音乐表演专业的《乐理(二级)》《听音(二级)》《视唱(二级)》科目为线上笔试。考生须用手机登录“小艺帮APP”进行线上笔试,线上考试时间为2月17日(周五)。
2.作曲与作曲技术理论专业作曲方向复试所有科目、作曲与作曲技术理论专业指挥方向除《指挥》科目现场复试外,线上笔试为2月20日(周一)-21日(周二)。
具体科目考试时间及要求见《哈尔滨音乐学院2023年本科专业校考线上笔试要求》(将于2023年2月14日在学院官网、官微公布)。请考生提前做好线上笔试的相关准备并严格遵守线上考试规定。
(二)现场考试科目及时间
音乐表演专业、舞蹈表演专业、作曲与作曲技术理论专业指挥方向考生须到校现场参加“专业课”科目复试。现场复试于2023年2月23日(周四)-2月25日(周六)举行。现场考试地点为哈尔滨市松北区学子街3179号。考生须于2月14日(周二)8:00至2月20日(周一)16:00手机登录“小艺帮APP”下载现场考试准考证。

四、联系方式
考生咨询可发送邮件至hyjwc58597688@163.com,或拨打哈尔滨音乐学院招生咨询电话:0451-58597688(工作日8:30-11:30;13:30-16:30)。学院将及时回复考生咨询信息。考试技术咨询可联系小艺帮(QQ号:800180626 电话:4001668807)
附件:音乐表演、音乐学、作曲与作曲技术理论、舞蹈表演本科专业校考复试名单(按姓氏拼音排序)由于微信上传限制,附件请访问学院官网链接(http://www.hrbcm.edu.cn/info/1061/7945.htm)查看。
哈尔滨音乐学院2023年2月10日
本文系 网站编辑转载,转载目的在于传递更多信息。如涉及作品内容、版权和其它问题,请在30日内与本网联系,我们将在第一时间删除内容!

































































