关于2022年中央音乐学院本科招生(港澳台侨、国际考生)校考安排的通知及各专业线上初试考试方案

测试引导图片
  • 预约测评
  • 提交

 A2S音乐培训_音乐艺考培训学校-

各位考生:A2S音乐培训_音乐艺考培训学校-

值此新春到来之际,中央音乐学院向所有考生及家长们致以诚挚的问候,祝新春快乐,阖家幸福!旧岁已展千重锦,新年再进百尺竿。愿每一位学子都能顺利完成考试,取得理想成绩!A2S音乐培训_音乐艺考培训学校-

中央音乐学院2022年本科招生(港澳台侨、国际考生)校考将于2022年2月下旬以线上考试的方式进行。具体考试时间详见各招考方向考试安排,另行发布。A2S音乐培训_音乐艺考培训学校-

各招考方向初试线上考试操作要求、视频上传时间详见附件。复试、三试考试相关信息另行发布。A2S音乐培训_音乐艺考培训学校-

请考生随时关注我校本科招生网站zhaoban.ccom.edu.cn,及时获取考试讯息。A2S音乐培训_音乐艺考培训学校-

咨询邮箱:zhaoban@ccom.edu.cn。A2S音乐培训_音乐艺考培训学校-

中央音乐学院A2S音乐培训_音乐艺考培训学校-

2022年1月31日A2S音乐培训_音乐艺考培训学校-

附件:A2S音乐培训_音乐艺考培训学校-

中央音乐学院2022年本科招生港澳台侨、国际考生初试线上考试方案【音乐教育学院】A2S音乐培训_音乐艺考培训学校-

关于2022年中央音乐学院本科招生(港澳台侨、国际考生)校考安排的通知及各专业线上初试考试方案A2S音乐培训_音乐艺考培训学校-

关于2022年中央音乐学院本科招生(港澳台侨、国际考生)校考安排的通知及各专业线上初试考试方案A2S音乐培训_音乐艺考培训学校-

关于2022年中央音乐学院本科招生(港澳台侨、国际考生)校考安排的通知及各专业线上初试考试方案A2S音乐培训_音乐艺考培训学校-

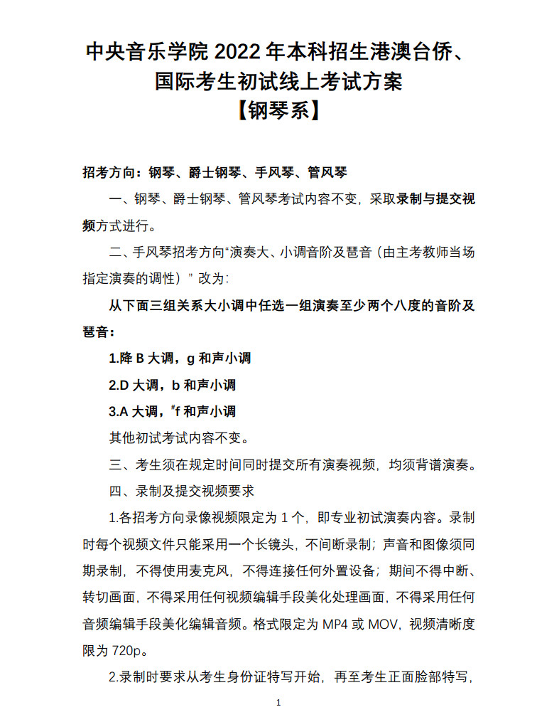
中央音乐学院2022年本科招生港澳台侨、国际考生初试线上考试方案【钢琴系】A2S音乐培训_音乐艺考培训学校-

关于2022年中央音乐学院本科招生(港澳台侨、国际考生)校考安排的通知及各专业线上初试考试方案A2S音乐培训_音乐艺考培训学校-

关于2022年中央音乐学院本科招生(港澳台侨、国际考生)校考安排的通知及各专业线上初试考试方案A2S音乐培训_音乐艺考培训学校-

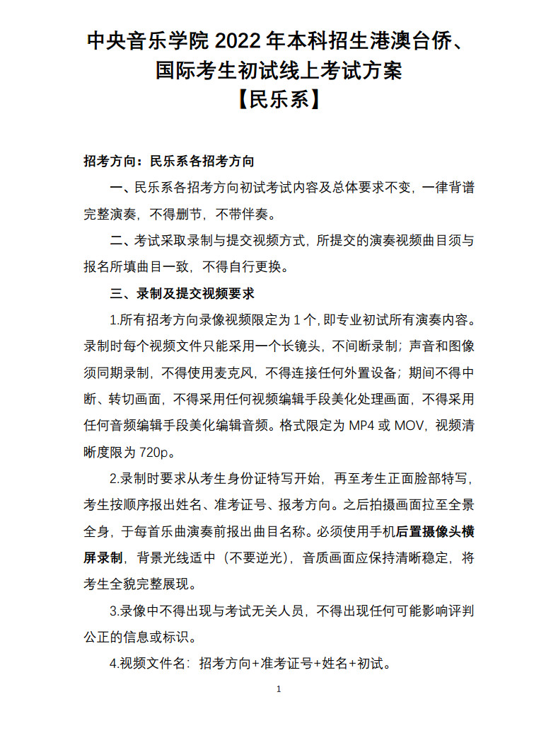
中央音乐学院2022年本科招生港澳台侨、国际考生初试线上考试方案【民乐系】A2S音乐培训_音乐艺考培训学校-

关于2022年中央音乐学院本科招生(港澳台侨、国际考生)校考安排的通知及各专业线上初试考试方案A2S音乐培训_音乐艺考培训学校-

关于2022年中央音乐学院本科招生(港澳台侨、国际考生)校考安排的通知及各专业线上初试考试方案A2S音乐培训_音乐艺考培训学校-

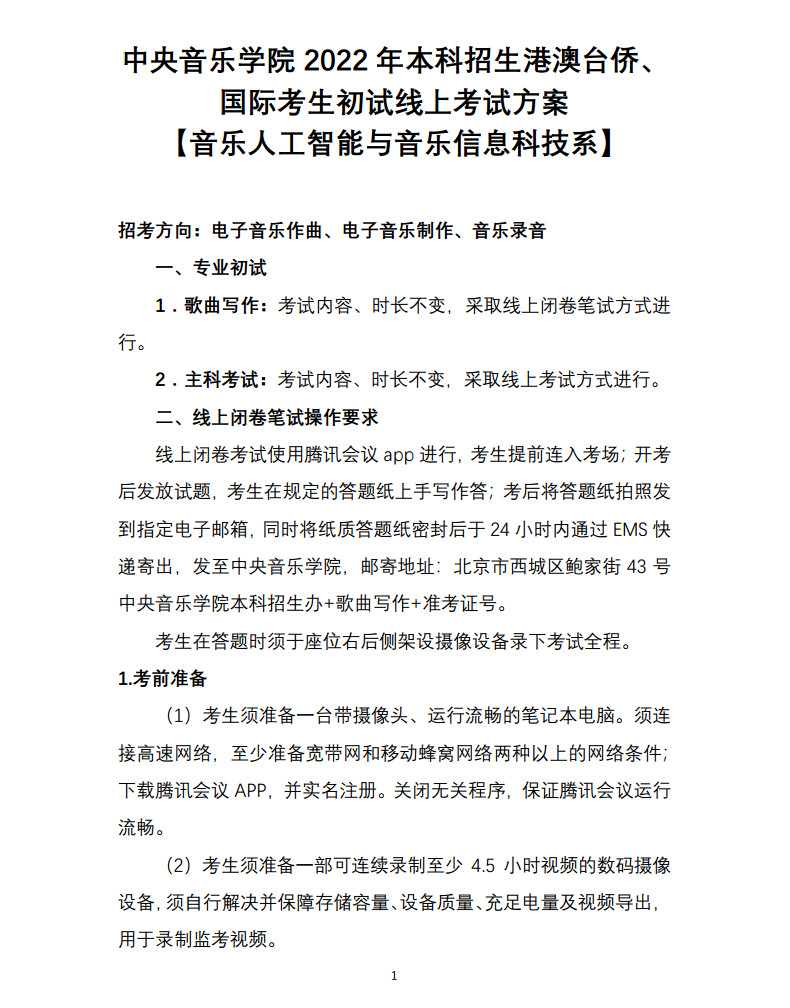
中央音乐学院2022年本科招生港澳台侨、国际考生初试线上考试方案A2S音乐培训_音乐艺考培训学校-

【音乐人工智能与音乐信息科技系】A2S音乐培训_音乐艺考培训学校-

关于2022年中央音乐学院本科招生(港澳台侨、国际考生)校考安排的通知及各专业线上初试考试方案A2S音乐培训_音乐艺考培训学校-

关于2022年中央音乐学院本科招生(港澳台侨、国际考生)校考安排的通知及各专业线上初试考试方案A2S音乐培训_音乐艺考培训学校-

关于2022年中央音乐学院本科招生(港澳台侨、国际考生)校考安排的通知及各专业线上初试考试方案A2S音乐培训_音乐艺考培训学校-

关于2022年中央音乐学院本科招生(港澳台侨、国际考生)校考安排的通知及各专业线上初试考试方案A2S音乐培训_音乐艺考培训学校-

关于2022年中央音乐学院本科招生(港澳台侨、国际考生)校考安排的通知及各专业线上初试考试方案A2S音乐培训_音乐艺考培训学校-

关于2022年中央音乐学院本科招生(港澳台侨、国际考生)校考安排的通知及各专业线上初试考试方案A2S音乐培训_音乐艺考培训学校-

关于2022年中央音乐学院本科招生(港澳台侨、国际考生)校考安排的通知及各专业线上初试考试方案A2S音乐培训_音乐艺考培训学校-

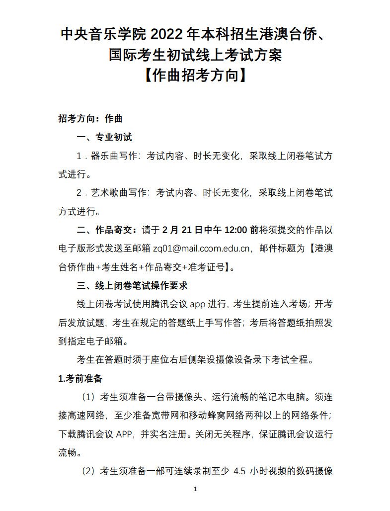
中央音乐学院2022年本科招生港澳台侨、国际考生初试线上考试方案【作曲招考方向】A2S音乐培训_音乐艺考培训学校-

关于2022年中央音乐学院本科招生(港澳台侨、国际考生)校考安排的通知及各专业线上初试考试方案A2S音乐培训_音乐艺考培训学校-

关于2022年中央音乐学院本科招生(港澳台侨、国际考生)校考安排的通知及各专业线上初试考试方案A2S音乐培训_音乐艺考培训学校-

关于2022年中央音乐学院本科招生(港澳台侨、国际考生)校考安排的通知及各专业线上初试考试方案A2S音乐培训_音乐艺考培训学校-

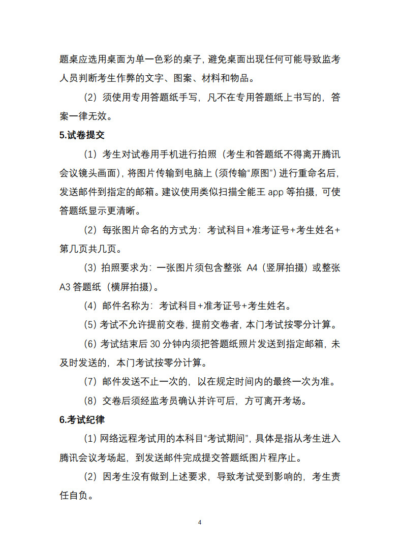
关于2022年中央音乐学院本科招生(港澳台侨、国际考生)校考安排的通知及各专业线上初试考试方案A2S音乐培训_音乐艺考培训学校-

关于2022年中央音乐学院本科招生(港澳台侨、国际考生)校考安排的通知及各专业线上初试考试方案A2S音乐培训_音乐艺考培训学校-

关于2022年中央音乐学院本科招生(港澳台侨、国际考生)校考安排的通知及各专业线上初试考试方案A2S音乐培训_音乐艺考培训学校-

中央音乐学院2022年本科招生港澳台侨、国际考生初试线上考试方案【管弦系】A2S音乐培训_音乐艺考培训学校-

关于2022年中央音乐学院本科招生(港澳台侨、国际考生)校考安排的通知及各专业线上初试考试方案A2S音乐培训_音乐艺考培训学校-

关于2022年中央音乐学院本科招生(港澳台侨、国际考生)校考安排的通知及各专业线上初试考试方案A2S音乐培训_音乐艺考培训学校-

关于2022年中央音乐学院本科招生(港澳台侨、国际考生)校考安排的通知及各专业线上初试考试方案A2S音乐培训_音乐艺考培训学校-

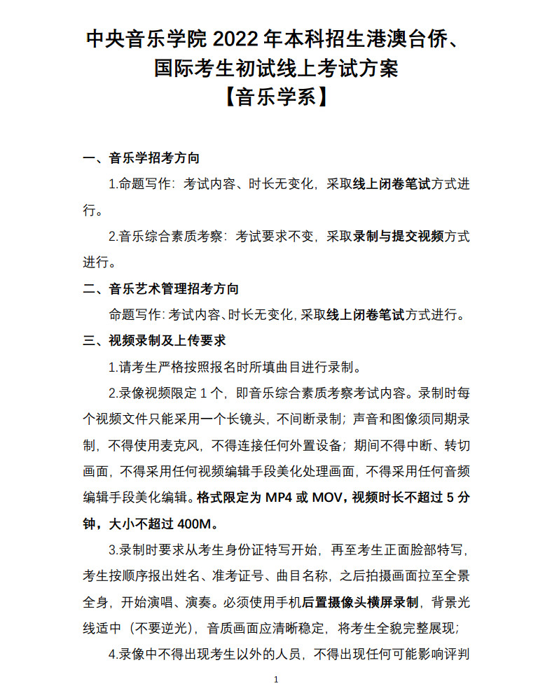
中央音乐学院2022年本科招生港澳台侨、国际考生初试线上考试方案【音乐学系】A2S音乐培训_音乐艺考培训学校-

关于2022年中央音乐学院本科招生(港澳台侨、国际考生)校考安排的通知及各专业线上初试考试方案A2S音乐培训_音乐艺考培训学校-

关于2022年中央音乐学院本科招生(港澳台侨、国际考生)校考安排的通知及各专业线上初试考试方案A2S音乐培训_音乐艺考培训学校-

关于2022年中央音乐学院本科招生(港澳台侨、国际考生)校考安排的通知及各专业线上初试考试方案A2S音乐培训_音乐艺考培训学校-

关于2022年中央音乐学院本科招生(港澳台侨、国际考生)校考安排的通知及各专业线上初试考试方案A2S音乐培训_音乐艺考培训学校-

关于2022年中央音乐学院本科招生(港澳台侨、国际考生)校考安排的通知及各专业线上初试考试方案A2S音乐培训_音乐艺考培训学校-

关于2022年中央音乐学院本科招生(港澳台侨、国际考生)校考安排的通知及各专业线上初试考试方案A2S音乐培训_音乐艺考培训学校-

关于2022年中央音乐学院本科招生(港澳台侨、国际考生)校考安排的通知及各专业线上初试考试方案A2S音乐培训_音乐艺考培训学校-

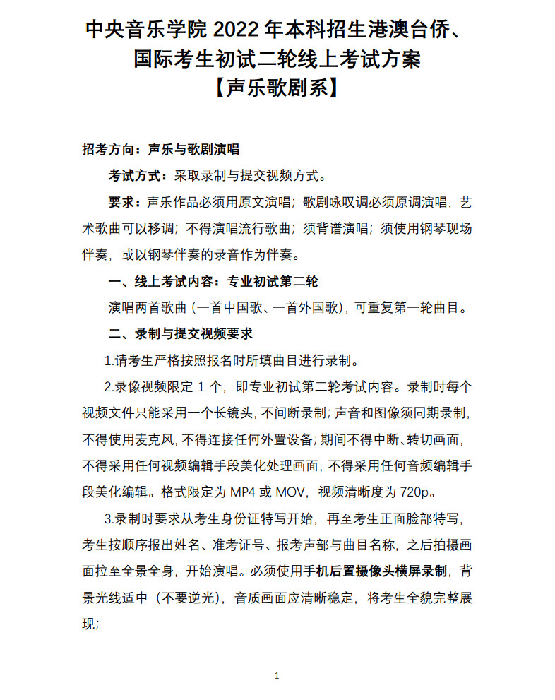
中央音乐学院2022年本科招生港澳台侨、国际考生初试二轮线上考试方案【声乐歌剧系】A2S音乐培训_音乐艺考培训学校-

关于2022年中央音乐学院本科招生(港澳台侨、国际考生)校考安排的通知及各专业线上初试考试方案A2S音乐培训_音乐艺考培训学校-

关于2022年中央音乐学院本科招生(港澳台侨、国际考生)校考安排的通知及各专业线上初试考试方案A2S音乐培训_音乐艺考培训学校-

 A2S音乐培训_音乐艺考培训学校-

本文系 网站编辑转载,转载目的在于传递更多信息。如涉及作品内容、版权和其它问题,请在30日内与本网联系,我们将在第一时间删除内容!