中国传媒大学2022年艺术类本科初试考试须知&考试操作手册
- 预约测评
- 提交
中国传媒大学2022年艺术类本科初试考试须知
初试考试方式:线上考试
考试内容:文化素养基础测试
考试平台:小艺帮app、小艺帮助手app、双机位
正式考试时间:候考开始12月30日18:30,考试作答12月30日19:00-20:40
模拟考试时间:12月26日、12月27日、12月28日
一、 考试安排
(一) 考试时间
1. 正式考试
候考开始时间:2021年12月30日18:30
考试作答时间:2021年12月30日19:00-20:40
考生本人必须于考试当日18:50前进入正式考试、并完成考前人脸比对,否则若因此导致考试失败,责任自负。
2. 模拟考试

考生如无法参加模拟考试,请尽快联系我校招生处。
模拟考试与正式考试流程一致,仅供考生熟悉考试流程及相关功能,试题题型、试题数量、试题内容、每题作答时间、考试时长等均与正式考试不同,请考生注意。
(二) 考试方式:线上考试。
(三) 考试内容:文化素养基础测试。
二、 考试规则
(一) 考试设备
1. 考试终端为两部智能手机,考生仅可使用两部手机完成考试。采用双机位考试模式,一部手机用于考试作答(主机),一部手机用于考试实时直播监考(辅机)。
2. 主机、辅机均须保证至少10G的剩余可用存储空间,以保证在考试过程中不会发生因为手机存储空间不足导致录制中断、录制内容丢失的情况。
3. 主机、辅机均须保持手机电量充足,必须准备好电源和移动电源,确保在考试过程中不会出现因为手机电量过低自动关机、录制内容丢失的情况。
4. 须使用手机固定器(建议手机支架),确保拍摄画面稳定。
(二) 考试系统
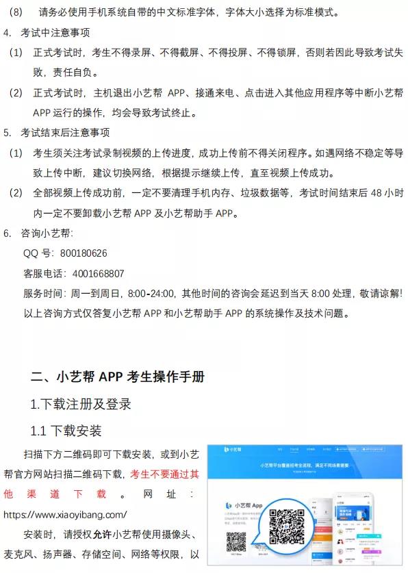
1. 考试系统为小艺帮线上考试服务平台(即小艺帮APP、小艺帮助手APP)。主机须安装小艺帮APP,辅机须安装小艺帮助手APP。操作说明详见《小艺帮线上考试服务平台操作手册(中国传媒大学2022年艺术类本科招生考试初试)》。
2. 须退出、关闭除小艺帮APP及小艺帮助手APP之外的其他应用程序,例如微信、QQ、录屏、音乐、视频、在线课堂等可能会用到麦克风、扬声器和摄像头的程序,并关闭上述应用程序的通知功能,以确保在拍摄过程中不会被其他应用程序干扰。苹果手机不得使用夜间模式和静音模式。
3. 请务必使用手机系统自带的中文标准字体,字体大小选择为标准模式。
(三) 考试空间
1. 须选择安静整洁、光线明亮的封闭空间(独立房间),不得出现与考试内容相关的信息(文字、音频、视频等形式),不得出现与考试内容相关的物品(参考书、电子产品等)。
2. 须选择具有较强、稳定Wi-Fi信号或4G/5G网络的考试空间,确保考试全程网络环境正常,避免出现断网情况影响正常考试流程。
3. 考生须按下图要求确定考试就座位置。
(四) 模拟考试
1. 正式考试前,考生本人须至少参加一次模拟考试,以熟悉考试全流程,否则责任自负。
2. 参加模拟考试前,考生须签订“诚信考试承诺书”、完成“考前阅读”、完成人脸验证。
3. 模拟考试与正式考试流程一致,均有严格的候考时间及作答时间,候考时间结束前考生应完成双机位架设、通过人脸比对,否则无法进入考试作答环节,视为自动放弃考试。
(五) 正式考试
1. 考生本人必须于当天18:50前进入正式考试,并完成考前人脸比对。因未按时完成人脸比对导致考试失败者,责任自负。考生不得化妆、戴美瞳等,须露出眉毛及耳朵,保证脸部轮廓、五官清晰,避免人脸比对失败。
2. 考生不得自备草稿纸、笔等文具;不得佩戴手表、不得使用显示时间的设备;不能使用除考试用两部手机外的其他具有通讯功能的设备。
3. 自候考起至考试结束,考生不得离开考试空间、不得离开辅机拍摄范围,严禁他人进入考试空间;一经发现,即刻终止考试。
4. 考生不得截屏、录屏、投屏、锁屏、缩屏,否则将导致考试终止;退出考试系统、接通来电、进入其他应用程序等中断考试系统运行的操作,均会导致考试中止。
5. 主机、辅机均全程录像,考生须保证正常拍摄录制考试全过程(画面、声音),不得遮挡摄像头。
(六) 考试结束
1. 须持续关注考试系统考试视频上传进度,显示“提交成功”前,不得关闭程序,不得清理手机内存、垃圾数据等。
2. 如遇网络不稳定等导致上传中断,建议切换网络并根据提示继续上传,直至视频上传成功。
3. 考试时间结束后24小时内不得卸载小艺帮APP及小艺帮助手APP。
三、 考试纪律
考生须严格按照我校线上考试相关要求完成考试流程,严格遵守考场纪律。
(一)自候考起至考试结束,考生不遵守考试纪律,有下列行为之一的,认定为考试违纪:
1. 考生离开拍摄范围。
2. 他人进入考试空间。
3. 未按要求摆放双机位。
4. 使用纸笔记录试题及答案。
5. 未露出眉毛及耳朵,五官不清晰,遮面。
6. 考生未打开麦克风、摄像头功能或遮挡摄像头导致拍摄、录制异常(没有录制声音、无故中断);有截屏、录屏、投屏等操作行为。
7. 考试结束24小时之内,主机或辅机未成功上传考试视频。
(二)自作答开始至考试结束,考生违背考试公平、公正原则,有下列行为之一的,认定为考试作弊:
1. 由他人冒名代替参加考试;非本人独立完成考试。
2. 考试空间内出现与考试内容相关的信息(文字、音频、视频等),出现与考试内容相关的物品(参考书、电子产品等)。
3. 考试空间内出现除主机、辅机外具有发送或者接收信息功能的设备。
4. 保存、传递考试试题及答案。
5. 以不正当手段获得或者试图获得试题答案。
(三)考生有上述行为之一的,取消其初试考试成绩、取消我校校考资格。情节严重者,我校将向考生所在地省级招生考试机构及有关兄弟院校进行通报。凡存在作弊行为,构成犯罪的,将移交司法机关依法处理。
四、 其他
1. 考生应自觉遵守诚信考试承诺,严格遵守考试纪律,诚信应考。若有违纪、作弊等行为,将按《国家教育考试违规处理办法》(教育部令第33号)有关规定严肃处理。
2. 本次考试将同时采用直播、录播监考方式对考生考试全过程进行监督、记录,同时采用人脸识别、AI分析等相关技术手段识别违纪、作弊行为,确保考试流程科学严谨,保障考试公平、公正。
3. 考生应增强鉴别能力,切勿轻信不良社会培训机构宣扬的“考试包过”等虚假信息;对具有严重误导考生、严重干扰正常考试秩序行为的个人及机构,我校保留依法追究法律责任的权力。
4. 最终解释权在中国传媒大学招生处。
















本文系 网站编辑转载,转载目的在于传递更多信息。如涉及作品内容、版权和其它问题,请在30日内与本网联系,我们将在第一时间删除内容!

































































