校考 | 中国人民大学2022年音乐类专业省级统考子科类对照表
- 预约测评
- 提交
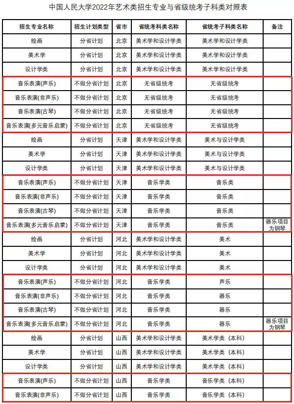
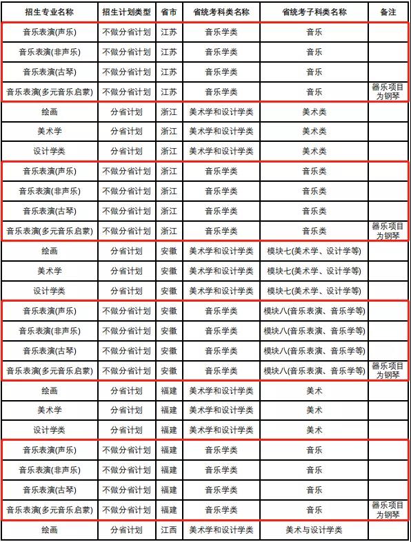
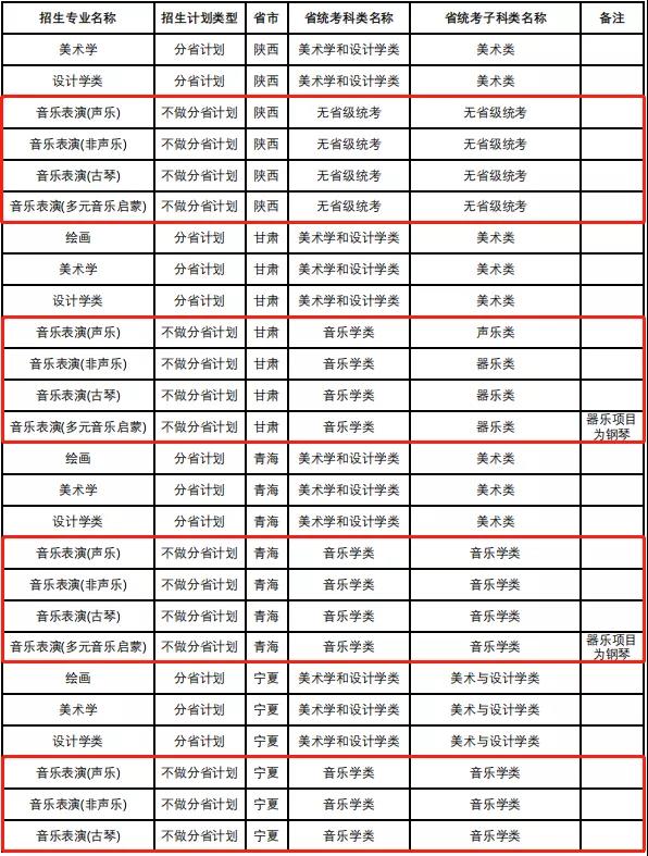
中国人民大学2022年音乐类专业省级统考子科类对照表
根据教育部相关文件规定,经各省级招生考试机构审核通过,现发布我校2022年艺术类招生专业与省级统考子科类对照表。考生所报专业属省统考专业范围内的,须参加省统考且合格。
注:1.我校艺术类专业各省招生计划和招生方向以后期发布的2022年招生简章为准
2.报考音乐表演器乐类的考生,须参加对应器乐小项的省统考。
本文系 网站编辑转载,转载目的在于传递更多信息。如涉及作品内容、版权和其它问题,请在30日内与本网联系,我们将在第一时间删除内容!











































































