32所不用校考就能被录取的双、211、985重点音乐高校,一定有你中意的!
- 预约测评
- 提交
中央音乐学院、南京艺术学院、北京师范大学、中央民族大学等艺术类院校一直是艺考生们择校。但是对于校考成绩不理想特别是名次在小圈外,以及没拿证的同学,在音乐学院、艺术学院录取希望渺茫的情况下,双、211、985、省重点这类好的综合类院校也不失为好的选择。
以下32所大学均招音乐生,有几所今年招生,不组织校考,使用省统考成绩就能报考。没有参加校考以及感觉校考成绩不理想的同学可以考虑,你的机会来了!

华东师范大学
办学水平:双、211、985
2021年音乐表演和音乐教育专业,不组织音乐校考,使用省统考成绩录取。
招生计划:
音乐表演专业2021年招生计划暂定36人。

音乐学(音乐教育)专业按照声乐(美声或民族唱法)和钢琴专业要求培养,2021年招生计划暂定20人。

录取原则:
音乐表演
(1)对于按平行志愿投档省份,我校按照科类和招生计划(如招生计划细分到小项,则分别按小项计划),依据平行志愿投档成绩进行录取。
(2)对于按非平行志愿投档省份,我校按照科类和招生计划(如招生计划细分到小项,则分别按小项计划),依据省级专业统考成绩(山东为专业联考总成绩)从高到低择优录取。该专业只录取有专业志愿(包括小项)考生,不进行专业调剂录取。
音乐学(音乐教育)
(1)对于按平行志愿投档省份,我校按照平行志愿投档成绩进行录取。
(2)对于按非平行志愿投档省份,我校按照招生计划和科类,依据综合分从高到低择优录取。综合分=70×(专业统考成绩÷专业统考成绩)+30×(高考文化投档成绩÷高考文化成绩)。该专业只录取有专业志愿考生,不进行专业调剂录取。
中山大学
办学水平:双、211、985
2021年音乐表演专业,不组织音乐校考,使用省统考成绩录取。
招生计划:

录取原则:
若省级招生考试机构实行平行志愿投档,则执行其投档办法,按投档成绩从到低分择优录取。若省级招生考试机构不实行平行志愿投档,则在符合报考条件的投档考生中,根据招生计划,按照考生省级统考成绩从到低分择优录取。
同济大学
办学水平:双、211、985
2021年音乐表演专业,不组织音乐校考,使用省统考成绩录取。
招生计划:

录取原则:
按考生的专业统考成绩和高考文化成绩计算进档考生的合成分,合成分=(专业统考成绩/专业统考)×700+(高考文化成绩/高考文化)×300。辽宁音乐表演(声乐)的考生,历史、物理分别排序,按照合成分从高到低,依据计划数择优录取;辽宁音乐表演(小提琴)、福建、湖南、上海、浙江、内蒙古和安徽的考生,各专业方向按照合成分从高到低排序,依据计划数择优录取。
华中科技大学
办学水平:双、211、985
2021年音乐表演专业,不组织音乐校考,使用省统考成绩录取。
招生计划:
我校拟面向河北、辽宁、河南、湖北、湖南、四川招收40人。

录取原则:
(1)我校2021年不组织音乐表演专业校考,直接使用各省艺术类统一测试成绩。
(2)考生专业省统考合格,高考文化成绩(不含政策性加分)达到所在省(区、市)艺术类同科类录取控制线,我校在投档考生中,根据分省计划及招考方向,按专业省统考成绩从到低分择优录取。当专业省统考成绩相同时,优先录取高考文化课投档成绩高者;如专业省统考成绩和高考文化课投档成绩均相同,依次按语文、英语、数学成绩排序录取。
(3)若考生所在省级招生考试主管部门有具体的投档规则,按其投档规则下的综合成绩从到低分录取。
(4)对严格区分文、理科(历史、物理科目组合)计划进行投档录取的省份,按文、理科(历史、物理科目组合)计划分别排序择优录取。
四川大学
办学水平:双、211、985
2021年音乐表演专业,不组织音乐校考,使用省统考成绩录取。
招生计划:

录取原则:
1.实行平行志愿的省份,对进档考生按照投档成绩从高到低进行专业安排。
2.实行非平行志愿的省份:
(3)音乐表演(声乐)、舞蹈表演专业:按考生专业省级统考成绩从到低分择优录取。当考生专业省级统考成绩相同时,高考文化成绩高者优先录取。
(4)上述专业的高考文化成绩相同时,语文+数学+外语的成绩总和高者优先,若语文+数学+外语成绩总和相同,依次按照语文、数学单科成绩高者优先录取。
3.我校艺术类按照分数优先原则录取,考生所有专业志愿都无法满足时,若服从专业调剂,则根据考生投档成绩从到低分调剂到其它未能录取满额的专业,若不服从专业调剂,作退档处理。
4.录取时,根据省级招生考试机构要求,不分文理科排序的生源省份,我校按文理科统一排序录取;区分文理科排序的生源省份,我校按文理科分别排序录取。
山东大学
办学水平:双、211、985
2021年音乐学专业,不组织音乐校考,使用省统考成绩录取。
招生计划:




录取原则:

考生须根据各省招生主管部门有关办法在对应批次填报我校相应专业志愿,且音乐学专业须符合本《简章》第二条明确的招考方向要求,否则不予录取。
对达到我校艺术类报名条件和录取要求的进档考生,我校根据其报考志愿和分省分专业(招考方向)招生计划,依据统考专业成绩从高到低择优录取(在考试招生改革试点省份按照相关省份文件执行)。专业成绩相同的,优先录取高考文化成绩高(含政策加分)的考生;如高考文化成绩相同,则按照《山东大学2021年普通本科招生章程》同分比较规则择优录取。
西南交通大学
办学水平:双、211、985
2021年音乐表演专业,不组织音乐校考,使用省统考成绩录取。
招生计划:

录取原则:
1、文化课投档成绩(省级招生考试机构确定并提供)须达到省级招生考试机构划定的相应科类文化课控制线。
2、考生省级统考(或联考)成绩为专业总分,由省级招生考试机构确定。
3、进档考生按照专业总分从高到低、声乐和器乐分别单独排序录取;如省级招生考试机构投档时,无法区分声乐和器乐,则合并声乐和器乐的招生计划,按照合并后的招生计划总量,以专业总分从高到低排序录取。如专业总分相同,再依次按照考生的文化课投档成绩、英语、语文、数学排序录取。对无法满足专业志愿的考生,按退档处理。
中南大学
办学水平:双、211、985
2021年音乐表演专业,不组织音乐校考,使用省统考成绩录取。
招生计划:

录取原则:
省统考或校级联考成绩合格,高考成绩达到生源省划定的相应批次本科院校艺术类专业录取控制分数线。录取办法执行生源所在地省级招生考试机构制定的有关规定,如生源所在省无明确规定,我校音乐舞蹈类按省统考或校级联考成绩从到低分择优录取。
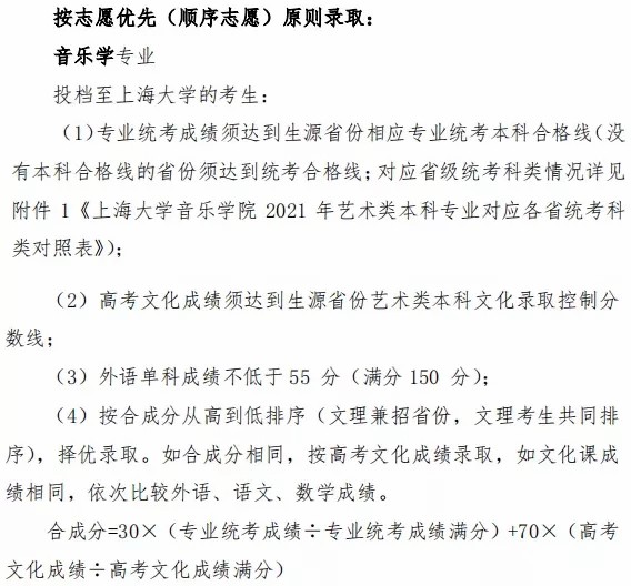
上海大学
办学水平:双、211
招生计划:

录取原则:

华南师范大学
办学水平:双、211
招生计划:

录取原则:

南京航空航天大学
办学水平:双、211、985
招生计划:
音乐表演专业面向江苏、浙江、山东、湖南4个省招收本科生。
录取原则:
暂未公布
华南理工大学
办学水平:双、211、985
招生计划:
音乐表演(声乐演唱)不组织校考,直接使用招生省份统考成绩作为考生的专业考试成绩。面向江西、河南、湖北、湖南、广东、重庆、四川、陕西、甘肃招生,计划30人。
录取原则:
高考文化课成绩和专业成绩均需达到省级招生考试机构划定的我校艺术类所在批次的录取控制分数线。使用招生省份统考成绩作为考生的专业考试成绩,按各省级招生考试机构的排序原则进行投档录取。其中,安排在平行志愿批次的省份按省级招生考试机构统一投档排序规则参与平行志愿投档录取。
中国地质大学(武汉)
办学水平:双、211、985
2021年音乐表演专业,不组织音乐校考,使用省统考成绩录取。
招生计划:

录取原则:
(1)考生须参加所在省级招生考试部门组织的音乐类专业统一考试并达到该省划定的合格线。
(2)考生须参加2021年普通高等学校招生统一考试,并达到所在省级招生考试部门划定的文化较低控制分数线。(3)进档考生按综合成绩(综合成绩=(省统考成绩×300/省统考总分)×60+(高考成绩×750/高考总分)×40)从到低分录取(省级招生考试部门认定的政策加分计入高考文化成绩后折算综合成绩),综合成绩相同则按专业成绩由高到低录取。
华中师范大学
办学水平:双、211、985
2021年音乐类招生简章暂未公布。
中国海洋大学
办学水平:双、211、985
招生计划:
音乐表演专业2021年面向河北、山西、内蒙古、辽宁、黑龙江、浙江、山东、河南8个省份招生50人。
录取原则:
考生专业成绩(山东生源考生按照我校公布的专业合格成绩,其他省份生源考生按照专业统考成绩)、高考文化课成绩达到我校报考要求,我校根据其报考志愿和我校分省分项目招生计划,依据专业成绩从高到低择优录取。
南京师范大学
办学水平:双、211
招生计划:

录取原则:
1.我校在生源省采取平行志愿投档模式的省(市):报考南京师范大学音乐学(师范)专业的考生,高考文化分和专业分(统考)均须达到生源地省级招生主管部门要求,学校将进档考生按照投档分由高到低排序。
2.我校在生源省采取非平行志愿投档模式的省(市):报考南京师范大学音乐学(师范)专业的考生,且高考文化分和专业分(统考)均达到生源地省级招生主管部门要求,学校将进档考生按照各省专业统考的专业分由高到低排序。
中国矿业大学
办学水平:双、211、985
招生计划:
音乐学专业2021年招生计划30人,含声乐和器乐。

录取原则:
高考文化课成绩和省统一专业考试成绩均达到所在省(区、市)划定的本科控制线。按规定报考我校音乐学专业且被投档的考生中,若所在省考试院有明确的录取规则,则按其规则录取;若没有明确的录取规则,则按照省统一专业考试成绩排序择优录取。
重庆大学
办学水平:双、211、985
招生计划:

录取原则:
实行平行志愿的省份,按照投档成绩从高到低排序择优录取。实行非平行志愿的省份,按照综合成绩(综合成绩=专业统考成绩+高考文化成绩)从高到低排序择优录取;综合成绩相同时,优先录取专业统考成绩高者。
厦门大学
办学水平:双、211、985
2021年音乐类招生简章暂未公布。
西南大学
办学水平:双、211、985
招生计划:

录取原则:

东北大学
办学水平:双、211、985
招生计划:
音乐表演专业面向河北、山西、内蒙古、辽宁、浙江、河南、湖南、四川8省招生60人。

录取原则:
考生专业省统考合格,高考文化课成绩(不含加分,有特殊规定的省份除外,下同)达到我校在该省所在批次同科类艺术类控制分数线,我校在省级招办投档考生中按“专业统考成绩”分省分专门化排序,择优录取。
吉林大学
办学水平:双、211、985
招生计划:

录取原则:
对不严格区分文科计划、理科计划的省份,文理兼招,统一排队,优先录取院校一志愿考生。考生专业省统考合格,高考文化课总分(含政策性加分,下同)达到考生所在省(区)艺术类本科较低控制分数线,我校在投档考生中,根据分省计划及招考方向,按专业省统考成绩从到低分择优录取。
暨南大学
办学水平:双、211、985
招生计划:

录取原则:
使用统考成绩作为依据录取。
东北师范大学
办学水平:双、211、985
2021年音乐类招生简章暂未公布。
福州大学
办学水平:双、211
招生计划

录取原则:
山东省考生文化成绩(含政策照顾分,下同)达到山东省音乐类本科合格线,专业成绩达到山东师范大学音乐类联考合格线;其他省份考生文化成绩和专业成绩均不低于所在省音乐类本科录取控制线(合格线)。在各省招生主管部门的投档范围内,按综合分从高到低择优录取。折算公式为:综合分为100分,综合分=考生文化成绩÷文化考试×30+考生专业成绩÷专业考试×70
兰州大学
办学水平:双、211、985
招生计划:

录取原则:
兰州大学2021年艺术类专业招生继续采用省(直辖市、自治区)专业统考成绩。考生参加省级艺术类专业统考的科类符合我校要求的方可报考和录取。在考生达到本简章相关要求且按照省(直辖市、自治区)投档规则进档的情况下,根据考生在本省(直辖市、自治区)的艺术类专业统考成绩,由高到低录取。
对各省(直辖市、自治区)音乐表演专业统考成绩的较低要求中,统考成绩不包含自选加试成绩。


陕西师范大学
办学水平:双、211
2021年音乐类招生简章暂未公布。
还有福建师范大学、湖南师范大学、南昌大学、郑州大学、安徽大学等,受篇幅原因,小音就不详细介绍了。
需要提醒同学们的是:以上的重点综合类大学虽然度高,在实际报考时考生需要具体查看院校的招生省份限制,具体专业方向、器乐种类、文化课成绩、科类要求等内容,根据自己的实际情况进行报考。在省考、校考在竞争都很激烈的情况下,省考的基数要远远大于校考,往往省考前几十名,也还是有录取压力的,不确定性因素较多。若校考实在无望的情况下,如果符合承认统考学校的报考条件,不妨试一试、冲一冲,希望大家都能考上心仪的院校,实现梦想。
对于2022届的艺考生们,无论你想考音乐学院、艺术学院,还是综合类大学,都要努力学习专业,不断提升专业水平,增强自身的竞争优势。如果你不清楚自己适合考音乐学院还是综合类大学,不知道怎么选择专业,对艺考之路迷茫,不妨来 帮你全方位测评规划,解决你所有的艺考疑问。
本文系 网站编辑转载,转载目的在于传递更多信息。如涉及作品内容、版权和其它问题,请在30日内与本网联系,我们将在第一时间删除内容!

































































