华南理工大学2021年音乐类一试考试安排及线上操作说明
- 预约测评
- 提交
华南理工大学2021年音乐类一试考试安排
一、考试时间及形式
考生于2021年2月24日9:00-3月3日12:00通过小艺帮APP及小艺帮助手APP按要求实时录制表演作品并上传提交。
二、考试设备及系统注意事项
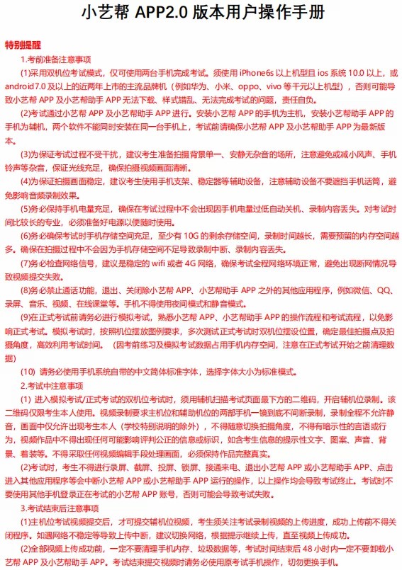
请考生务必认真仔细阅读“小艺帮APP2.0版本用户操作手册”(详见下文)!
1.下载安装
扫描下方二维码即可下载安装,或到小艺帮官方网站(https://www.xiaoyibang.com/)扫描二维码下载,考生不要通过其他渠道下载。

小艺帮APP

小艺帮助手APP
本次考试要求全部使用双机位录制,请考生准备两台手机,安装小艺帮APP的手机为主机,安装小艺帮助手APP的手机为辅机(“小艺帮助手”相关操作说明详见附件“小艺帮APP2.0版本用户操作手册”5.双机位考试“小艺帮助手app为辅机位”介绍)。
安装时,请授权允许小艺帮使用您的摄像头、麦克风、扬声器、存储空间、网络等权限,以可以正试。
小艺帮仅提供手机IOS和安卓版本,不支持iPad和各种安卓平板,敬请谅解!
2.考前准备注意事项
(1)采用双机位考试模式,仅可使用两台手机完成考试。须使用iPhone6s以上机型且ios系统10.0以上,或android7.0及以上的近两年上市的主流品牌机(例如华为、小米、oppo、vivo等千元以上机型),否则可能导致小艺帮APP及小艺帮助手APP无法下载、样式错乱、无法完成考试等问题,责任自负。
(2)考试通过小艺帮APP及小艺帮助手APP进行。安装小艺帮APP的手机为主机,安装小艺帮助手APP的手机为辅机,两个软件不能同时安装在同一台手机上,考试前请小艺帮APP及小艺帮助手APP为较新版本。
(3)为考试过程不受干扰,建议考生准备拍摄背景单一、安静无杂音的场所,注意避免或减小风声、手机铃声等杂音,光线充足,拍摄视频画面清晰。
(4)为拍摄画面稳定,建议考生使用手机支架、稳定器等辅助设备,注意辅助设备不要遮挡手机话筒,避免影响音频录制。
(5)务必保持手机电量充足,在考试过程中不会出现因手机电量过低自动关机、录制内容丢失。对考试时间比较长的专业,必须准备好电源以便随时使用。
(6)务试时手机存储空间充足,至少有10G的剩余存储空间,录制时间越长,需要预留的内存空间越多。在拍摄过程中不会因为手机存储空间不足导致录制中断、录制内容丢失。
(7)务必检查网络信号,建议是稳定的wifi或者4G及以上网络,考试全程网络环境正常,避免出现断网情况导致视频提交失败。
(8)务必禁止通话功能,退出、关闭除小艺帮APP、小艺帮助手APP之外的其他应用程序,例如微信、QQ、录屏、音乐、视频、在线课堂等。手机不得使用夜间模式和静音模式。
(9)在正式考试前请务必进行,熟悉小艺帮APP、小艺帮助手APP的操作流程和考试流程,以免影响正式考试。时,按照机位摆放图例要求,多次测试正式考试时双机位摆设位置,确定拍摄点及拍摄角度,高效利用考试时间。(因考前练习及数据占用手机内存空间,注意在正式考试开始之前清理数据)
(10)请务必使用手机系统自带的中文简体标准字体,选择字体大小为标准模式。
3.考试中注意事项
(1)进入/正式考试的双机位考试时,须用辅机扫描考试页面较下方的二维码,开启辅机位录制。该二维码仅限考生本人使用。视频录制要求主机位和辅助机位的两部手机一镜到底不间断录制,录制全程不允许静音,画面中仅允许出现考生本人(学校特别说明的除外),不得随意切换拍摄角度,不得有暗示性的言语或行为,视频作品中不得出现任何可能影响评判公正的信息或标识,如含考生信息的提示性文字、图案、声音、背景、着装等。不得采取任何视频编辑手段处理画面,必须保持作品完整真实。
(2)考试时,考生不得进行录屏、截屏、投屏、锁屏、接通来电、退出小艺帮APP或小艺帮助手APP、点击进入其他应用程序等会中断小艺帮APP或小艺帮助手APP运行的操作,以上操作均会导致考试终止。考试时不要使用其他手机登录正在考试的小艺帮APP账号,否则可能会导致考试失败。
4.考试结束后注意事项
(1)主机位考试视频提交后,才可提交辅机位视频,考生须关注考试录制视频的上传进度,成功上传前不得关闭程序。如遇网络不稳定等导致上传中断,建议切换网络,根据提示继续上传,直至视频上传成功。
(2)全部视频上传成功前,一定不要清理手机内存、垃圾数据等,考试时间结束后48小时内一定不要卸载小艺帮APP及小艺帮助手APP。考试结束提交视频时请务必使用原考试手机操作,切勿更换手机。
三、考试须知
1.考生应本着高度负责的精神和诚信的原则如实申报相关材料和参加考试。网上视频面试考试需由本人独立完成,并所提交材料真实、原始、完整,所录制内容为考试内容要求的考生实人考试原始场景,不得使用外接麦克风和耳机等设备,不得进行编辑、剪辑、翻录、录屏及添加特效等处理。
2.考生必须严格按照考试说明采用双机位进行在线录制,并在规定时间内提交,每个专业(考试方向)“正式考试”视频录制并提交完成时间为2小时,无论中途是否退出,计时不会停止,页面上将会出现倒计时,倒计时为“0”时还未提交考试视频则视为自动放弃考试资格,请各位考生及早提交。“考前练习”不限次数,“”和“正式考试”为2小时内5次录制机会,较终考试视频由考生从正式考试已录制的视频中选定提交。录制机会有限,请考生珍惜机会,充分准备,各项系统操作应充分思考后慎重选择。考试录制需要一定时间,请考生注意预留足够时间进入系统完成录制并提交。考生应在相应位置按要求填写所提交考试视频中所演唱(奏)曲目等信息。
3.考生无需报幕,要求背谱演奏、演唱。不能透露个人相关信息,除演唱(演奏)外应保持安静,不得出现不相关的声音。
4.摄像画面中应当且只允许出现考生本人全身正面像。所有考生均不得化浓妆、不得带美瞳、头发不得遮挡脸部。不得出现其他人员(包括钢琴伴奏)。考生全程不得离开摄像画面范围,考生完成考试内容后应展示清晰个人全貌(无乐器等阻碍)。
5.摄像画面中不得出现任何可能对考试公平、公正造成影响的文字、标识等信息或提示性信息,如校服、校徽、特殊图案等。
6.此次考试属于法律规定的国家考试,在本次考试中 “组织作弊”“为他人组织作弊提供器材或帮助”“为实施考试作弊向他人提供考试试题或答案”“代替他人考试或让他人代替自己考试”是《中华人民共和国刑法修正案(九)》所规定的违法行为,考生应遵守国家、省级教育考试机构和华南理工大学制定的有关本次考试的法律、规定和守则,按规定的程序和要求参加考试,如有违反,将受到《刑法》《教育法》和《国家教育考试违规处理办法》等规定的严肃处理。
四、考试说明
(一)音乐学
考生请根据语音提示开始考试,在线录制视频完成考试内容:
1.科目一:将有4分钟时间进行器乐演奏(自选乐曲一首);
2.科目二:将有3分钟时间进行民歌或戏曲演唱(自选乐曲一首,要求清唱)。
每科目单独录制1个视频,所有内容录制视频2个。
(二)音乐表演(弦乐)
考生请根据语音提示进行考试,在线录制视频完成考试内容:
1.科目一:将有3分钟时间演奏音阶(小提琴、中提琴:自选一个调性音阶,包括三个八度单音、琶音,三、六、八度双音。大提琴:自选一个调性音阶,包括四个八度单音、琶音。低音提琴:自选一个调性音阶,包括三个八度单音、琶音);
2.科目二:将有5分钟时间演奏自选乐曲一首。
每科目单独录制1个视频,所有内容录制视频2个。
(三)音乐表演(管乐、竖琴、西洋打击乐)
考生请根据语音提示进行考试,在线录制视频完成考试内容:
1.科目一:将有3分钟时间演奏音阶(管乐:大小调音阶、琶音);
2.科目二:将有5分钟时间演奏自选乐曲一首(西洋打击乐:必须演奏马林巴自选乐曲一首)。
每科目单独录制1个视频,所有内容录制视频2个。
(四)音乐表演(民族乐器演奏)
考生请根据语音提示进行考试,在线录制视频完成考试内容:
科目一:将有5分钟时间演奏自选乐曲一首。
所有内容录制视频1个。
(五)音乐表演(钢琴演奏)
考生请根据语音提示进行考试,在线录制视频完成考试内容:
1. 科目一:将有4分钟时间演奏巴赫十二平均律前奏曲与赋格一套。
2. 科目二:将有4分钟时间演奏音乐会练习曲一首。
每科目单独录制1个视频,所有内容录制视频2个。
五、联系方式
(一)技术咨询
技术咨询QQ号:800180626
技术咨询电话:4001668807
服务时间:周一到周日,8:00-24:00,其他时间的咨询会延迟到当天8:00处理,敬请谅解!
以上咨询方式仅限小艺帮APP和小艺帮助手APP的系统操作及技术问题咨询。
(二)华南理工大学招生工作办公室
电话:020-87110737
传真:020-87111502
邮编:510641
地址:广东省广州市天河区五山路381号华南理工大学
官方微信:华南理工大学招生办(scut_zsb)
网址:http://admission.scut.edu.cn/
(三)华南理工大学艺术学院
电话:020-39380901
传真:020-39380901
邮编:510006
地址:广东省广州市番禺区广州大学城华南理工大学B11
官方微信:华南理工大学艺术学院(HG-YSXY)
网址:http://www2.scut.edu.cn/art/
(四)华南理工大学纪委办公室
电话:020-87111272
邮编:510641
来信请寄:广州市天河区华南理工大学笃行楼中座10层1001室
网址:http://www2.scut.edu.cn/qfy/

















本文系 网站编辑转载,转载目的在于传递更多信息。如涉及作品内容、版权和其它问题,请在30日内与本网联系,我们将在第一时间删除内容!

































































