天津音乐学院2021年本科招考须知及线上操作说明
- 预约测评
- 提交
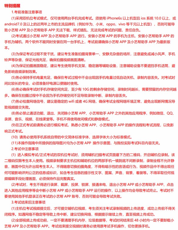
天津音乐学院2021年本科招生考试须知





“小艺帮”APP操作说明












本文系 网站编辑转载,转载目的在于传递更多信息。如涉及作品内容、版权和其它问题,请在30日内与本网联系,我们将在第一时间删除内容!





“小艺帮”APP操作说明












本文系 网站编辑转载,转载目的在于传递更多信息。如涉及作品内容、版权和其它问题,请在30日内与本网联系,我们将在第一时间删除内容!
视唱练耳应试教师
中央音乐学院硕士
"视唱练耳应试教师詹兴悦:中央音乐学院视唱练耳硕士;2018年带队赴西安采风音乐文化,组织团队积极创作。2019年个人作品被选入中央民族大学“朝阳之歌”音乐会。 2021年举办视唱练耳艺术实践音乐会,获得院校老师一致好评;代表学校赴中央音乐学院鼓浪屿钢琴学校参加弹唱教学与研讨等系列音乐会。"
免费体验一节课
美声唱法艺考导师
中央音乐学院博士
美声唱法艺考培训导师郭飞:中央音乐学院声歌系博士,⻘年女高音,中央音乐学院考级委员会评委,北京音乐家协会会员;台湾“日月潭杯”音乐大赛声乐一等奖,意大利 “Rolando Nicolosi”国际声乐比赛一等奖获得者。
免费体验一节课
CAL MUSIC
WESTERN INSTRUMENTAL MUSIC
NATIONAL INSTRUMENTAL MUSIC