线上初试火热进行中…中国音乐学院2021年校考视频怎么录?
- 预约测评
- 提交
中国音乐学院线上考试正在火热进行中。其中作曲系、指挥系线上初试定于1月19、20日(截止20日20:00)举行;中国音乐理论研究院(音乐学系)、教育学院、艺术管理系线上考试时间定于1月20、21日(截止21日20:00)举行;中国声乐艺术研究院(声乐歌剧系)、管弦系、国乐系、钢琴系线上初试定于1月22、23日(截止23日20:00)举行;线上初试不同于现场考试,有很多值得考生倍加注意的事项,今天小音就为大家解读一下线上考试的具体要求及相关注意事项,方便大家充分准备,自信应试,超常发挥。
01线上考试注意事项
1.所有报名成功的考生(华侨港澳台考生除外)须进行线上考试,统一使用“小艺帮”APP 平台,录制并提交考试视频。
2.请考生提前仔细阅读《小艺帮APP2.0版本用户操作指南》,及时完成注册、认证等环节。
3.在正式视频录制前,考生可进行考前练习和,演练考试过程。正式考试中该科目较多只能录制3次,录制完成后,选择其中较满意的1个视频上传。考前练习不限时间不限次数,也不需要提交录制视频。
4.与正式考试在录制视频前均需先进行人脸验证,请考生务必根据语音提示进行人脸验证,不要化浓妆、戴美瞳、头发遮挡额头和耳朵等,验证时调整好光线,不要出现高曝光的情况,人脸清晰,避免人脸识别失败。
5.各科目线上考试须严格按照专业考试要求及内容录制。画面中仅允许出现考生本人,中途不得离开拍摄范围,不得随意切换拍摄角度,录制全程不得美化、修饰人像,须保持声像同步。每次均为连续录制,不可暂停。视频若未按照拍摄要求进行录制,将根据实际影响程度酌情减分直至取消考生所考科目的成绩。
重点提示:请考生务必在正式考试开始前,完成注册登录、人脸验证、、签署《考生书》等操作,以免影响正试。正式考试(录制与提交)时间详见下列各院系考试安排。如考生未在规定时间内参加考试(录制与提交) 视为缺考。
考生需严格遵守远程考试纪律要求:演唱和演奏的作品在录制全程不允许使用传声设备,视频不得剪辑,不得进行艺术美化性质的编辑,且必须为同期录音,声像同步。每次均为连续录制,不可暂停。
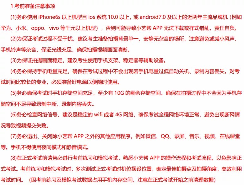
02考前准备















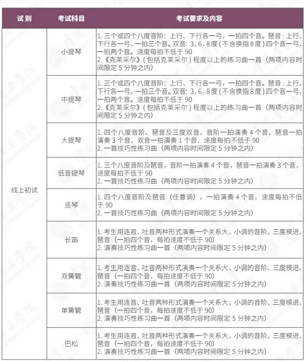
03考试内容及拍摄要求
(1)音乐学理论

(2)音乐教育声乐特长

(3)音乐教育钢琴特长

(4)音乐教育师范声乐特长

(5)音乐教育师范钢琴特长

(6)音乐管理

(7)作曲

(8)中国声乐

(9)中国歌剧

(10)管弦乐器演奏


(11)中国乐器演奏

(12)钢琴

(13)电子管风琴

(14)指挥

04正式考试及视频提交







05考试结束后注意事项



本文系 网站编辑转载,转载目的在于传递更多信息。如涉及作品内容、版权和其它问题,请在30日内与本网联系,我们将在第一时间删除内容!

































































