山东艺术学院2021年专业校考方式为线上+现场考
- 预约测评
- 提交
山东艺术学院2021年本科专业招考公告
小音划重点:
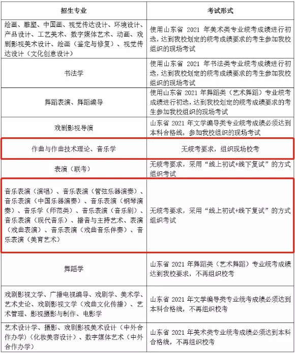
山东考生:作曲与作曲技术理论、音乐学专业现场考;音乐表演专业线上初试+现场复试
省外考生:音乐表演、音乐学(师范类)线上初试+现场复试
为深入贯彻教育大会精神,全面落实《国务院关于深化考试招生制度改革的实施意见》(国发〔2014〕35号)和《办公厅关于做好2021年普通高校部分特殊类型招生工作的通知》(教学厅〔2020〕13号)精神,结合常态化新冠肺炎防控要求和学校人才选拔特点,经研究,现就我校2021年本科招生专业考试办法公告如下:
一、省内招生专业及考试形式

二、省外招生专业及考试形式

三、其他
(一)2021年起,我校专科专业全部停招。
(二)具体统考成绩要求、校考报名考试安排、考试科目、录取原则等相关信息将以《山东艺术学院2021年本科招生简章》形式,通过我校本科招生信息网站(http://zsbgs.sdca.edu.cn)、山东艺术学院官方微信公众号向社会公布,请广大考生及时关注。
(三)本公告发布后,或有关省级招生考试机构对艺术招生政策有调整的,遵照有关规定执行。
(四)如因防控形势需要调整本办法的,我校将另行发布公告。
2021年各省联考正在进行中,校考进入倒计时,赶快来 2021校考学习,专业,冲进央音/国音/上音/民大等音乐院校。
想要参加音乐考学的高一、高二及初中同学,赶快来 2021年音乐冬令营,系统的了解音乐考学,客观认识自身水平,尽早做出考学规划。为将来考附中、本科做好准备。
本文系 网站编辑转载,转载目的在于传递更多信息。如涉及作品内容、版权和其它问题,请在30日内与本网联系,我们将在第一时间删除内容!

































































