四川音乐学院暂停2021年艺术类专业校考

测试引导图片
  • 预约测评
  • 提交

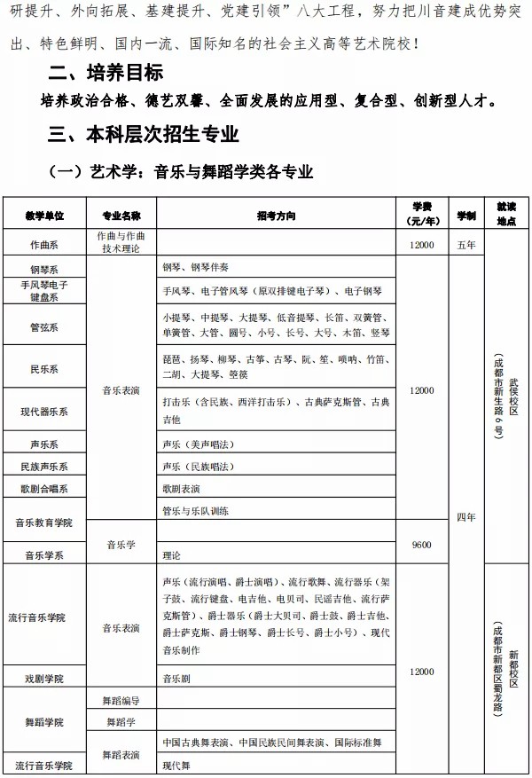
四川音乐学院2021年本科招生简介

小音划重点啦!yJI音乐培训_音乐艺考培训学校-

校考变化:2021年暂停艺术类专业校考,使用省音乐统考成绩录取。yJI音乐培训_音乐艺考培训学校-

小音已时间致电川音招生办,回复:没有音乐统考的省份考生(北京、山东、天津)2021年暂不接受报考。yJI音乐培训_音乐艺考培训学校-

 yJI音乐培训_音乐艺考培训学校-

 yJI音乐培训_音乐艺考培训学校-

 yJI音乐培训_音乐艺考培训学校-

 yJI音乐培训_音乐艺考培训学校-

 yJI音乐培训_音乐艺考培训学校-

 yJI音乐培训_音乐艺考培训学校-

 yJI音乐培训_音乐艺考培训学校-

 yJI音乐培训_音乐艺考培训学校-

 yJI音乐培训_音乐艺考培训学校-

 yJI音乐培训_音乐艺考培训学校-

 yJI音乐培训_音乐艺考培训学校-

 yJI音乐培训_音乐艺考培训学校-

 yJI音乐培训_音乐艺考培训学校-

 yJI音乐培训_音乐艺考培训学校-

 yJI音乐培训_音乐艺考培训学校-

 yJI音乐培训_音乐艺考培训学校-

 yJI音乐培训_音乐艺考培训学校-

 yJI音乐培训_音乐艺考培训学校-

 yJI音乐培训_音乐艺考培训学校-

 yJI音乐培训_音乐艺考培训学校-

 yJI音乐培训_音乐艺考培训学校-

备战校考已经进入紧迫阶段,面对校考时间紧、院校多、科目多,考试时间、形式、地点都不同,你更需要一个强劲实力的团队为你规划校考期间的学、练、考!yJI音乐培训_音乐艺考培训学校-

多年来以注重师资实力办学,拥有强大的考学规划团队,艺考教学经验丰富,能够精准把握学校的较新动向。 擅长挖掘学生潜力,学习与生活一体化管理,让学生自信,家长放心!yJI音乐培训_音乐艺考培训学校-

愿大家在仅剩的时间里,巩固基础,争分夺秒,查缺补漏,提高专业水平,多渠道关注较新考试信息,加油!yJI音乐培训_音乐艺考培训学校-

本文系 网站编辑转载,转载目的在于传递更多信息。如涉及作品内容、版权和其它问题,请在30日内与本网联系,我们将在第一时间删除内容!