重大变化!南京传媒学院(原中传南广)拟全部专业线上考试!

测试引导图片
  • 预约测评
  • 提交

南京传媒学院(原中传南广)2021年艺术类招生公告

校考变化XDl音乐培训_音乐艺考培训学校-

(1)2021年艺术类专业考试整体上拟采用网络考核的形式XDl音乐培训_音乐艺考培训学校-

(2)表演专业根据考核需要拟酌情安排复试XDl音乐培训_音乐艺考培训学校-

(3)福建、湖北、湖南、甘肃4个省份学校不组织校考XDl音乐培训_音乐艺考培训学校-

招生公告XDl音乐培训_音乐艺考培训学校-

为统筹做好考试招生和常态化新冠肺炎防控工作,针对不同专业人才选拔的特点和要求,学校2021年艺术类专业考试整体上拟采用网络考核的形式。表演专业根据考核需要拟酌情安排复试,具体按照上级部门对于防疫工作的要求执行,相关办法另行公布。XDl音乐培训_音乐艺考培训学校-

艺术类校考专业考试科目、考试安排以及录取原则等,均以学校正式公布的艺术类招生简章为准。学校艺术类专业在各省(区、市)计划投放情况以当地招办(考试院)公布的高考招生计划为准。请考生密切关注学校招生办网站和微信公众号发布的相关信息。【关注学校招生办微信公众号(CUCNzsb),及时掌握招考信息】XDl音乐培训_音乐艺考培训学校-

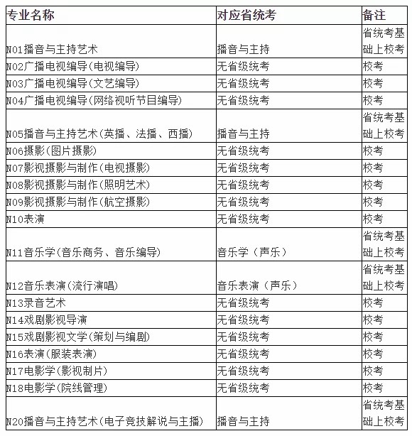
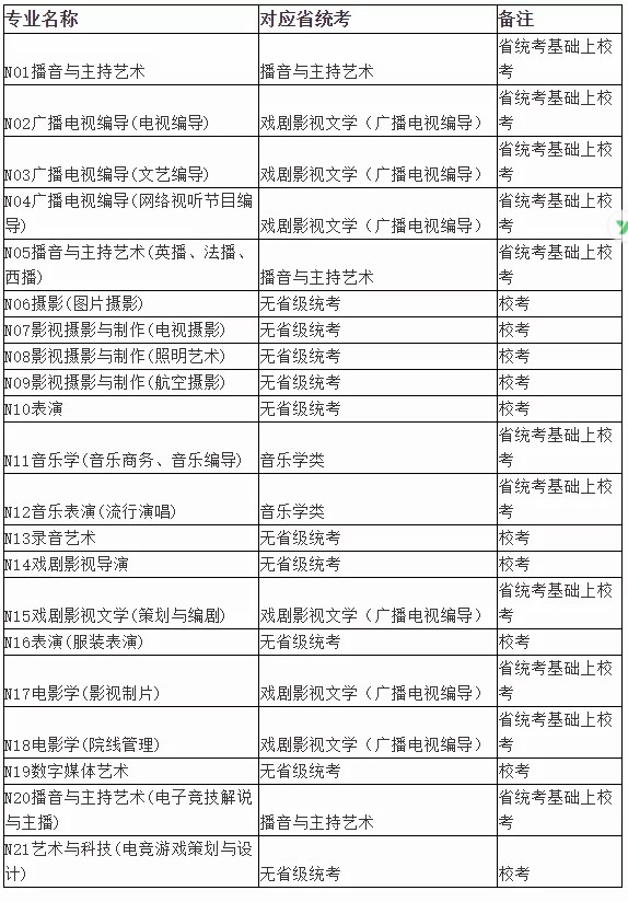
学校艺术类校考专业属于艺术类省级统考涵盖范围内的,按照省有关招生规定执行。考生报考时须具备相应艺术类省级统考合格成绩。为方便考生了解我校艺术类校考专业是否涉及省统考以及涉及哪一类省统考,现将有关信息公布如下:XDl音乐培训_音乐艺考培训学校-

福建、湖北、湖南、甘肃4个省份学校不组织校考。XDl音乐培训_音乐艺考培训学校-

2021年艺术类校考专业与各省统考对应关系

(北京)XDl音乐培训_音乐艺考培训学校-

 XDl音乐培训_音乐艺考培训学校-

 XDl音乐培训_音乐艺考培训学校-

2021年艺术类校考专业与各省统考对应关系XDl音乐培训_音乐艺考培训学校-

(天津)XDl音乐培训_音乐艺考培训学校-

 XDl音乐培训_音乐艺考培训学校-

 XDl音乐培训_音乐艺考培训学校-

2021年艺术类校考专业与各省统考对应关系XDl音乐培训_音乐艺考培训学校-

(河北)XDl音乐培训_音乐艺考培训学校-

 XDl音乐培训_音乐艺考培训学校-

 XDl音乐培训_音乐艺考培训学校-

2021年艺术类校考专业与各省统考对应关系XDl音乐培训_音乐艺考培训学校-

(山西)XDl音乐培训_音乐艺考培训学校-

 XDl音乐培训_音乐艺考培训学校-

 XDl音乐培训_音乐艺考培训学校-

2021年艺术类校考专业与各省统考对应关系XDl音乐培训_音乐艺考培训学校-

(内蒙古)XDl音乐培训_音乐艺考培训学校-

 XDl音乐培训_音乐艺考培训学校-

 XDl音乐培训_音乐艺考培训学校-

2021年艺术类校考专业与各省统考对应关系XDl音乐培训_音乐艺考培训学校-

(辽宁)XDl音乐培训_音乐艺考培训学校-

 XDl音乐培训_音乐艺考培训学校-

 XDl音乐培训_音乐艺考培训学校-

2021年艺术类校考专业与各省统考对应关系XDl音乐培训_音乐艺考培训学校-

(吉林)XDl音乐培训_音乐艺考培训学校-

 XDl音乐培训_音乐艺考培训学校-

 XDl音乐培训_音乐艺考培训学校-

2021年艺术类校考专业与各省统考对应关系XDl音乐培训_音乐艺考培训学校-

(黑龙江)XDl音乐培训_音乐艺考培训学校-

 XDl音乐培训_音乐艺考培训学校-

 XDl音乐培训_音乐艺考培训学校-

2021年艺术类校考专业与各省统考对应关系XDl音乐培训_音乐艺考培训学校-

(上海)XDl音乐培训_音乐艺考培训学校-

 XDl音乐培训_音乐艺考培训学校-

 XDl音乐培训_音乐艺考培训学校-

2021年艺术类校考专业与各省统考对应关系XDl音乐培训_音乐艺考培训学校-

(江苏)XDl音乐培训_音乐艺考培训学校-

 XDl音乐培训_音乐艺考培训学校-

 XDl音乐培训_音乐艺考培训学校-

2021年艺术类校考专业与各省统考对应关系XDl音乐培训_音乐艺考培训学校-

(浙江)XDl音乐培训_音乐艺考培训学校-

 XDl音乐培训_音乐艺考培训学校-

 XDl音乐培训_音乐艺考培训学校-

2021年艺术类校考专业与各省统考对应关系XDl音乐培训_音乐艺考培训学校-

(安徽)XDl音乐培训_音乐艺考培训学校-

 XDl音乐培训_音乐艺考培训学校-

 XDl音乐培训_音乐艺考培训学校-

2021年艺术类校考专业与各省统考对应关系XDl音乐培训_音乐艺考培训学校-

(江西)XDl音乐培训_音乐艺考培训学校-

 XDl音乐培训_音乐艺考培训学校-

 XDl音乐培训_音乐艺考培训学校-

2021年艺术类校考专业与各省统考对应关系XDl音乐培训_音乐艺考培训学校-

(山东)XDl音乐培训_音乐艺考培训学校-

 XDl音乐培训_音乐艺考培训学校-

 XDl音乐培训_音乐艺考培训学校-

2021年艺术类校考专业与各省统考对应关系XDl音乐培训_音乐艺考培训学校-

(河南)XDl音乐培训_音乐艺考培训学校-

 XDl音乐培训_音乐艺考培训学校-

 XDl音乐培训_音乐艺考培训学校-

2021年艺术类校考专业与各省统考对应关系XDl音乐培训_音乐艺考培训学校-

(广东)XDl音乐培训_音乐艺考培训学校-

 XDl音乐培训_音乐艺考培训学校-

 XDl音乐培训_音乐艺考培训学校-

2021年艺术类校考专业与各省统考对应关系XDl音乐培训_音乐艺考培训学校-

(广西)XDl音乐培训_音乐艺考培训学校-

 XDl音乐培训_音乐艺考培训学校-

 XDl音乐培训_音乐艺考培训学校-

2021年艺术类校考专业与各省统考对应关系XDl音乐培训_音乐艺考培训学校-

(海南)XDl音乐培训_音乐艺考培训学校-

 XDl音乐培训_音乐艺考培训学校-

 XDl音乐培训_音乐艺考培训学校-

2021年艺术类校考专业与各省统考对应关系XDl音乐培训_音乐艺考培训学校-

(重庆)XDl音乐培训_音乐艺考培训学校-

 XDl音乐培训_音乐艺考培训学校-

 XDl音乐培训_音乐艺考培训学校-

2021年艺术类校考专业与各省统考对应关系XDl音乐培训_音乐艺考培训学校-

(四川)XDl音乐培训_音乐艺考培训学校-

 XDl音乐培训_音乐艺考培训学校-

 XDl音乐培训_音乐艺考培训学校-

2021年艺术类校考专业与各省统考对应关系XDl音乐培训_音乐艺考培训学校-

(贵州)XDl音乐培训_音乐艺考培训学校-

 XDl音乐培训_音乐艺考培训学校-

 XDl音乐培训_音乐艺考培训学校-

2021年艺术类校考专业与各省统考对应关系XDl音乐培训_音乐艺考培训学校-

(云南)XDl音乐培训_音乐艺考培训学校-

 XDl音乐培训_音乐艺考培训学校-

 XDl音乐培训_音乐艺考培训学校-

2021年艺术类校考专业与各省统考对应关系XDl音乐培训_音乐艺考培训学校-

(西藏)XDl音乐培训_音乐艺考培训学校-

 XDl音乐培训_音乐艺考培训学校-

 XDl音乐培训_音乐艺考培训学校-

2021年艺术类校考专业与各省统考对应关系XDl音乐培训_音乐艺考培训学校-

(陕西)XDl音乐培训_音乐艺考培训学校-

 XDl音乐培训_音乐艺考培训学校-

 XDl音乐培训_音乐艺考培训学校-

2021年艺术类校考专业与各省统考对应关系XDl音乐培训_音乐艺考培训学校-

(青海)XDl音乐培训_音乐艺考培训学校-

 XDl音乐培训_音乐艺考培训学校-

 XDl音乐培训_音乐艺考培训学校-

2021年艺术类校考专业与各省统考对应关系XDl音乐培训_音乐艺考培训学校-

(宁夏)XDl音乐培训_音乐艺考培训学校-

 XDl音乐培训_音乐艺考培训学校-

 XDl音乐培训_音乐艺考培训学校-

2021年艺术类校考专业与各省统考对应关系XDl音乐培训_音乐艺考培训学校-

(新疆)XDl音乐培训_音乐艺考培训学校-

 XDl音乐培训_音乐艺考培训学校-

 XDl音乐培训_音乐艺考培训学校-

备战校考已经进入紧迫阶段,面对校考时间紧、院校多、科目多,考试时间、形式、地点都不同,你更需要一个强劲实力的团队为你规划校考期间的学、练、考!XDl音乐培训_音乐艺考培训学校-

多年来以注重师资实力办学,拥有强大的考学规划团队,艺考教学经验丰富,能够精准把握学校的较新动向。 擅长挖掘学生潜力,学习与生活一体化管理,让学生自信,家长放心!XDl音乐培训_音乐艺考培训学校-

愿大家在仅剩的时间里,巩固基础,争分夺秒,查缺补漏,提高专业水平,多渠道关注较新考试信息,加油!XDl音乐培训_音乐艺考培训学校-

本文系 网站编辑转载,转载目的在于传递更多信息。如涉及作品内容、版权和其它问题,请在30日内与本网联系,我们将在第一时间删除内容!