更新!2021年音乐省考、校考,招生限制大汇总
- 预约测评
- 提交
西藏自治区将于11月26日开考,河北和江苏12月5日开考,紧张的气氛越来越浓烈...一些考试硬性指标和报考要求还需提前知晓:身高要求、招生范围、单科分数、文理科类、规定曲目等等。

小音给大家汇总了2021艺考生需要重点关注的艺术类考试招生条件,大家一定要留意,直接影响考学。
注:由于各大院校2021年招生简章大多数未公布,表格内容整理自院校2020年音乐类本科招生简章,2021年艺术生可作参考。
更新!2021年音乐省考、校考,招生限制大汇总
01身高要求
除了舞蹈、表演、播音主持专业有身高要求,音乐类专业特别是音乐表演,对身高同样有要求。
例如,湖南省2021年音乐统考大纲音乐表演专业对考生身高有明确要求:声乐主科,男生身高不低于170cm,女生身高不低于160cm;器乐、钢琴主科,男生身高不低于168cm,女生身高不低于158cm。
2021届考生在报考时也要看清统考大纲和招生简章有关身高规定,如果自身条件不达标,需要考虑选择学习其他专业方向或报考其他院校。

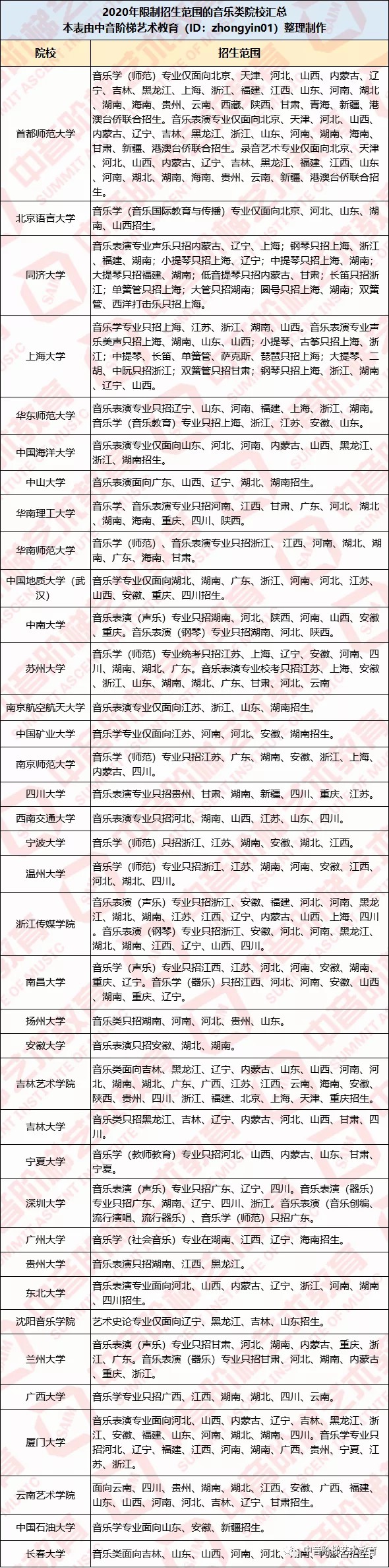
02招生范围
不是所有的院校都像中央音乐学院、中国音乐学院、上海音乐学院、中央民族大学、中国传媒大学等院校面向招生的。有的院校仅面向部分省份招生,还有的不同专业方向,招生省份也不相同。

2021届的艺考生在报考时要看清学校的招生范围。报考了学校,却不在你的省招生,不但校考成绩不被承认,还白白浪费了时间和精力,错过其他学校的考试。
03是否要求统考合格
这条要求小音不多做阐述,大部分院校都要求考生报考专业涉及到省统考必须取得专业合格,才能有资格报考。2021届的艺术生,在准备院校校考的同时,也要提高对自己的要求,统考努力考,冲省排名。
中国传媒大学2020年艺术类本科招生简章▼

南京艺术学院2020年本科招生简章▼

04招生科类(文科/理科)
“xxx学校河北理科考生能报吗?”“xxx学校招湖南文科的吗?”...院校的招生科类也是艺考生需要关注的重点。

05单科分数限制
部分院校的音乐专业方向对单科分数有要求:中国音乐学院音乐管理专业外语不能低于90分,上海音乐学院音乐学专业外语不能低于60分,北京师范大学语文、外语要求70分以上...
如果你报考了以下这些院校,就要认真提高文化课成绩,毕竟这些学校除了文化分要求,也细分到单科分数要求。考不到学校规定的分数,即使校考排名再高,也未必能被录取。只因一门课分数未达标而名落孙山,太过可惜。

有的院校虽然没有具体的单科分数的限制,但是在录取时仍会参看单门科目的分数,考生高考文化课分数线相同,会优先录取单科分数较高的。
例如,西南交通大学要求如果考生专业总分相同,再依次按照考生的文化课投档成绩、英语、语文、数学排序录取。东北大学要求如果考生高考文化课成绩相同,则优先录取“语文+数学+外语”成绩之和较高的考生。
06是否有规定曲目
每年艺考拿低分的考生,有三分之一没有认真阅读学校考试内容,不按要求准备,较终发挥不理想,遗憾落榜。各院校考试内容曲目各有不同,一定要认真阅读招生简章,选曲一定要符合学校要求。
省统考也同样,部分省份音乐统考也会有规定的考试曲目或听辨参考曲目。如果自己所在省的统考大纲里有曲目规定的相关要求,那么就要严格按照大纲要求准备。
例如甘肃省2021年音乐学统考大纲有声乐考试曲目,中国歌曲和外文歌曲多达500首。
甘肃省2021年音乐统考大纲声乐规定曲目(部分)▼

07是否可以兼报专业
有部分院校允许考生报名时可兼报二或三个不同的专业方向,考生需认真阅读招生简章。多拿两个合格证,也能增加录取机会。

希望大家在仅剩的时间里,巩固基础,争分夺秒,查缺补漏,提高专业水平,多渠道关注较新考试信息,加油!
本文系 网站编辑转载,转载目的在于传递更多信息。如涉及作品内容、版权和其它问题,请在30日内与本网联系,我们将在第一时间删除内容!

































































