「音乐校考」上海音乐学院2019年本科艺术类招生考试大纲

测试引导图片
  • 预约测评
  • 提交

上海音乐学院2019年本科艺术类招生考试大纲已公布,准备报考上音的同学快收藏啦!PWx音乐培训_音乐艺考培训学校-

上海音乐学院2019年本科艺术类招生考试大纲

招生专业、学制PWx音乐培训_音乐艺考培训学校-

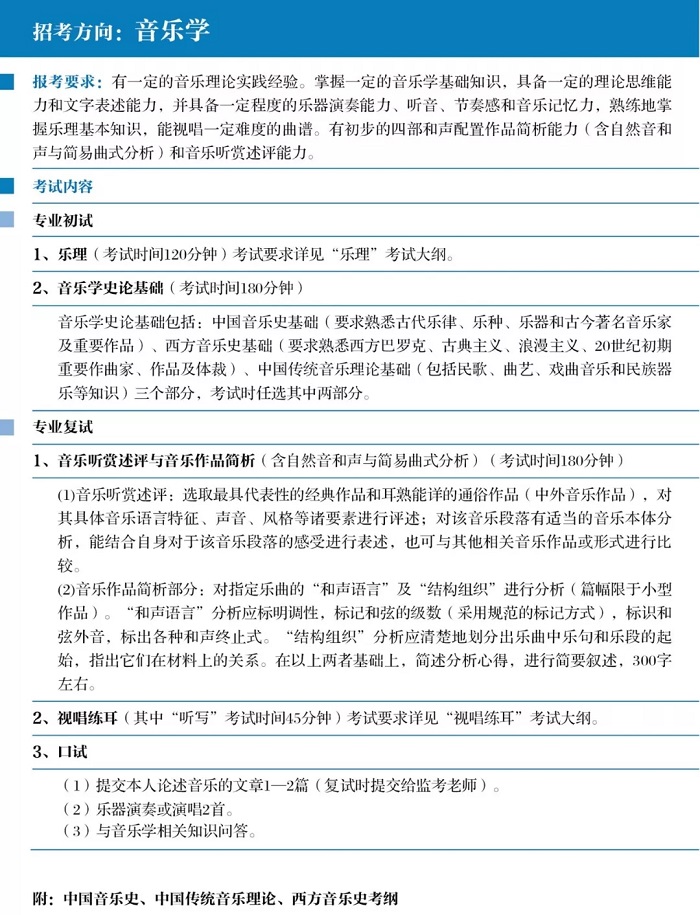
音乐学考试科目与内容PWx音乐培训_音乐艺考培训学校-

音乐史考试科目与内容PWx音乐培训_音乐艺考培训学校-

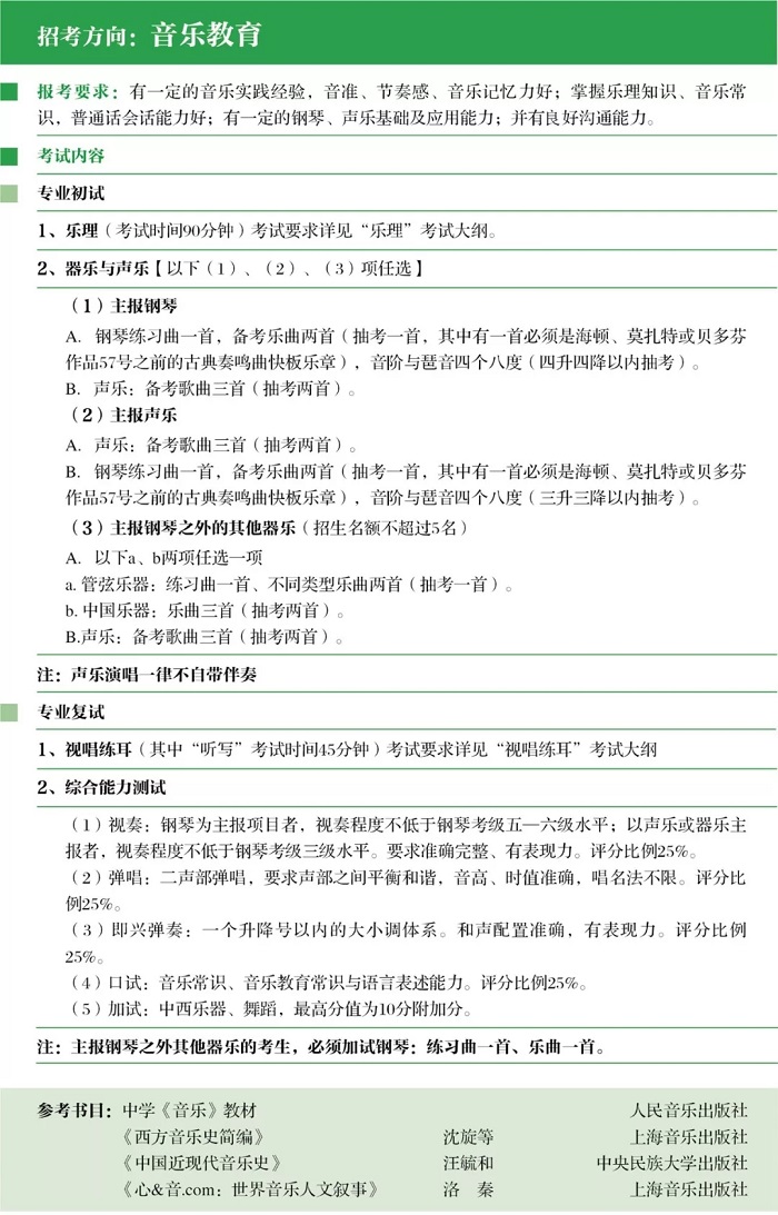
音乐教育考试科目与内容PWx音乐培训_音乐艺考培训学校-

音乐治疗考试科目与内容PWx音乐培训_音乐艺考培训学校-

乐器修造艺术考试科目与内容PWx音乐培训_音乐艺考培训学校-

作曲考试科目与内容PWx音乐培训_音乐艺考培训学校-

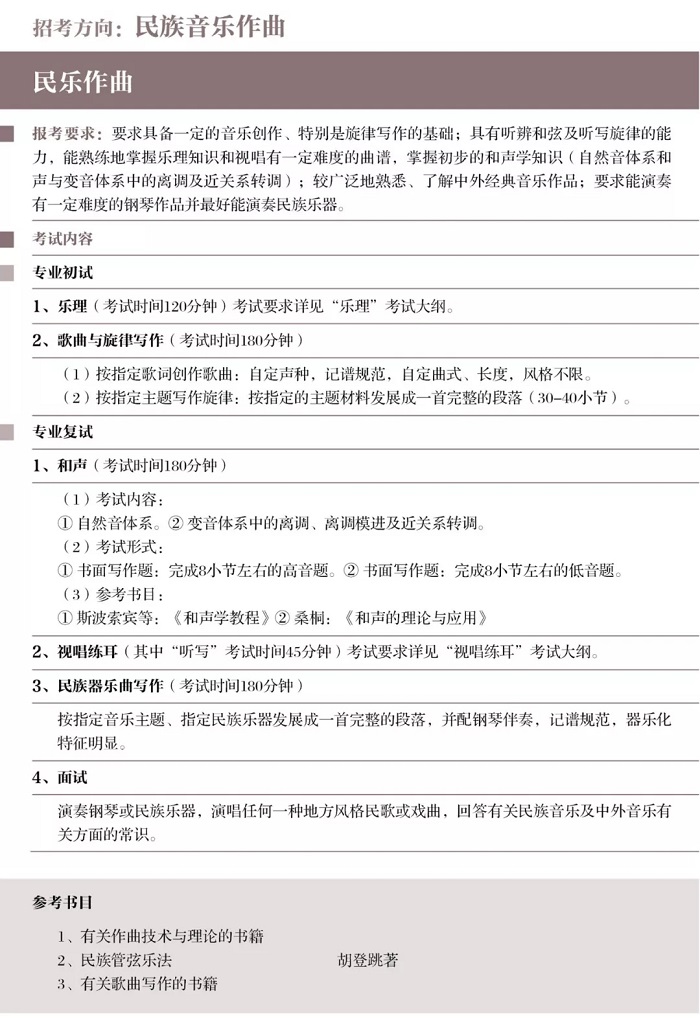
民乐作曲考试科目与内容PWx音乐培训_音乐艺考培训学校-

戏曲音乐作曲考试科目与内容PWx音乐培训_音乐艺考培训学校-

视唱练耳考试科目与内容PWx音乐培训_音乐艺考培训学校-

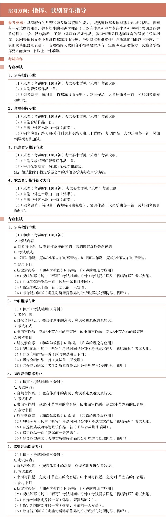
指挥、歌剧音乐指导考试科目与内容PWx音乐培训_音乐艺考培训学校-

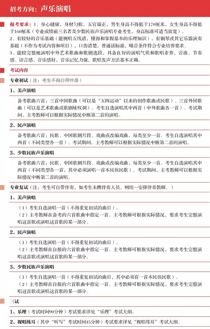
声乐演唱考试科目与内容PWx音乐培训_音乐艺考培训学校-

声乐演唱考试科目与内容PWx音乐培训_音乐艺考培训学校-

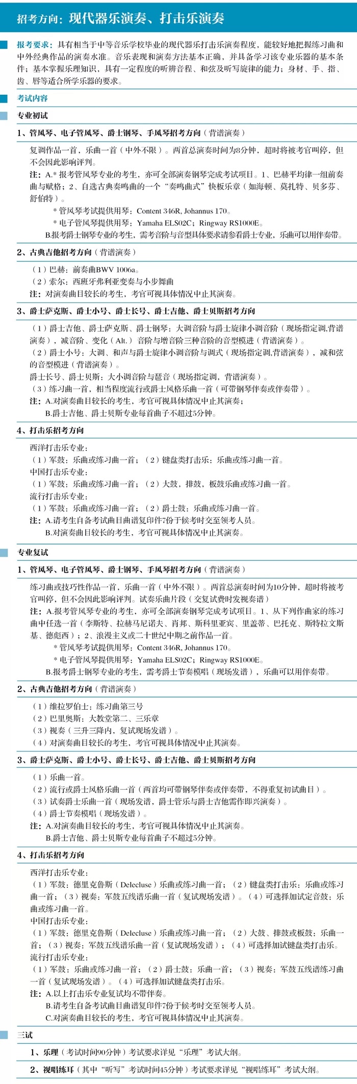
现代器乐演奏、打击乐演奏考试科目与内容PWx音乐培训_音乐艺考培训学校-

管弦乐器演奏考试科目与内容PWx音乐培训_音乐艺考培训学校-

管弦乐器演奏考试科目与内容PWx音乐培训_音乐艺考培训学校-

音乐戏剧表演考试科目与内容PWx音乐培训_音乐艺考培训学校-

音乐设计与制作考试科目与内容PWx音乐培训_音乐艺考培训学校-

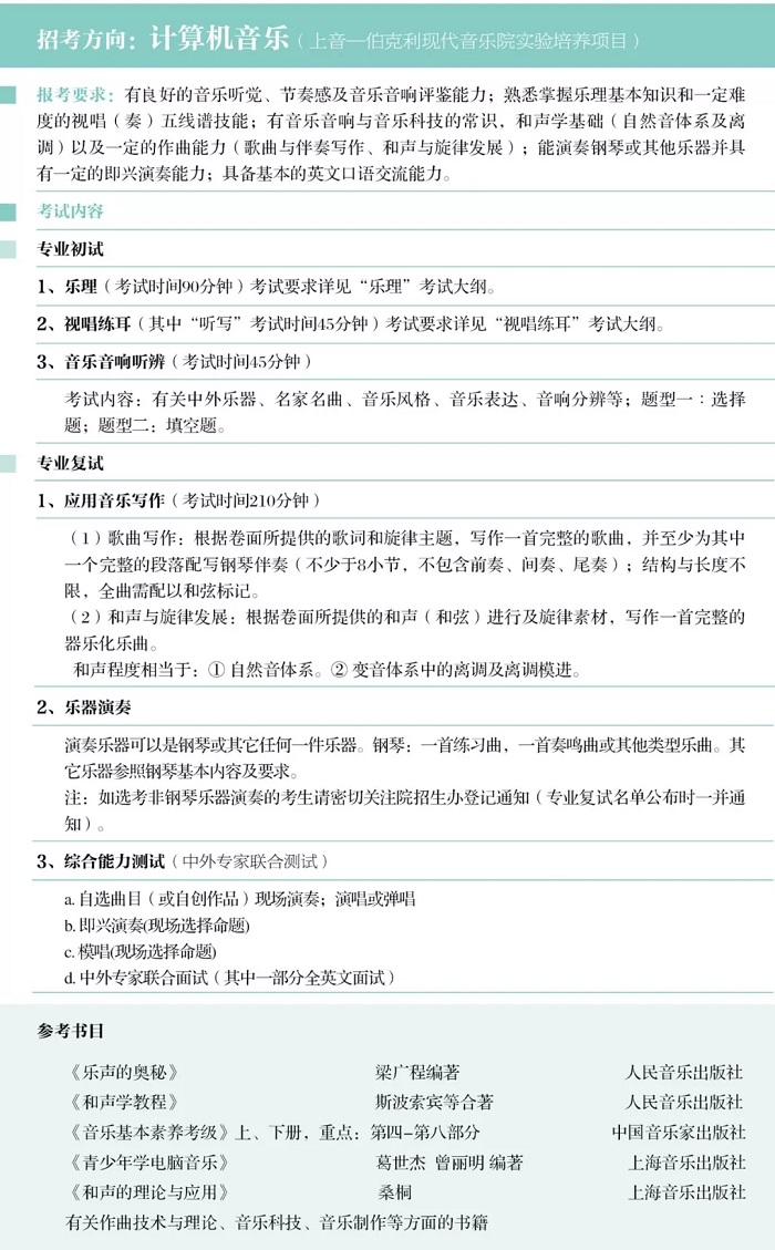
计算机音乐考试科目与内容PWx音乐培训_音乐艺考培训学校-

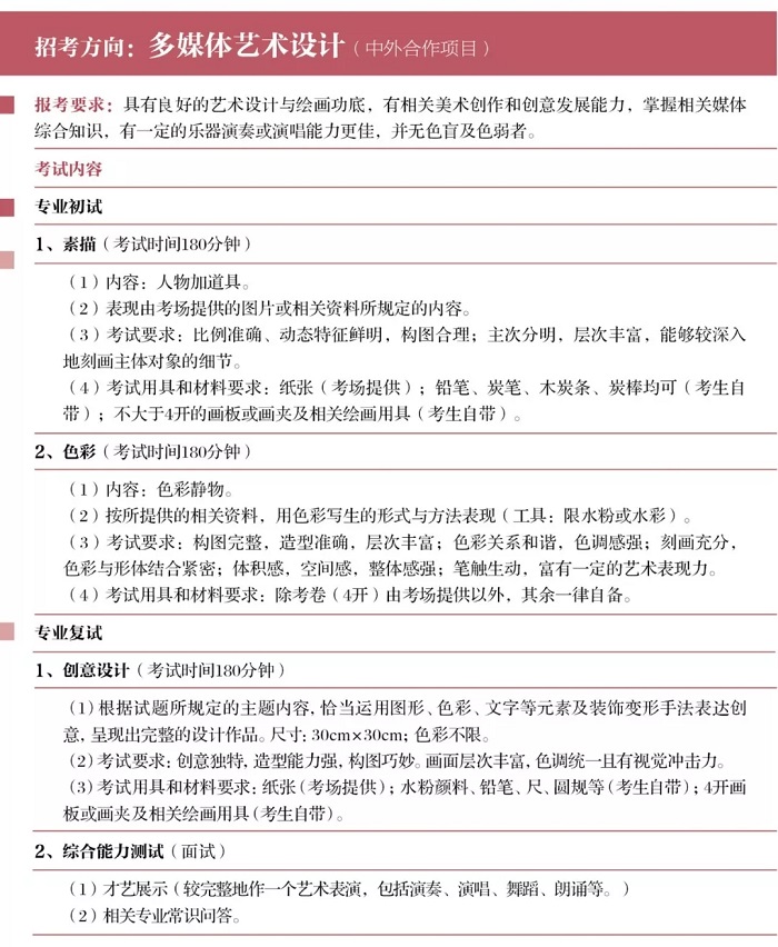
多媒体艺术设计考试科目与内容PWx音乐培训_音乐艺考培训学校-

音乐与传媒考试科目与内容PWx音乐培训_音乐艺考培训学校-

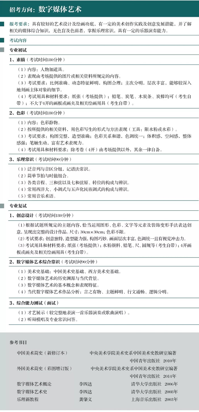
数字媒体艺术考试科目与内容PWx音乐培训_音乐艺考培训学校-

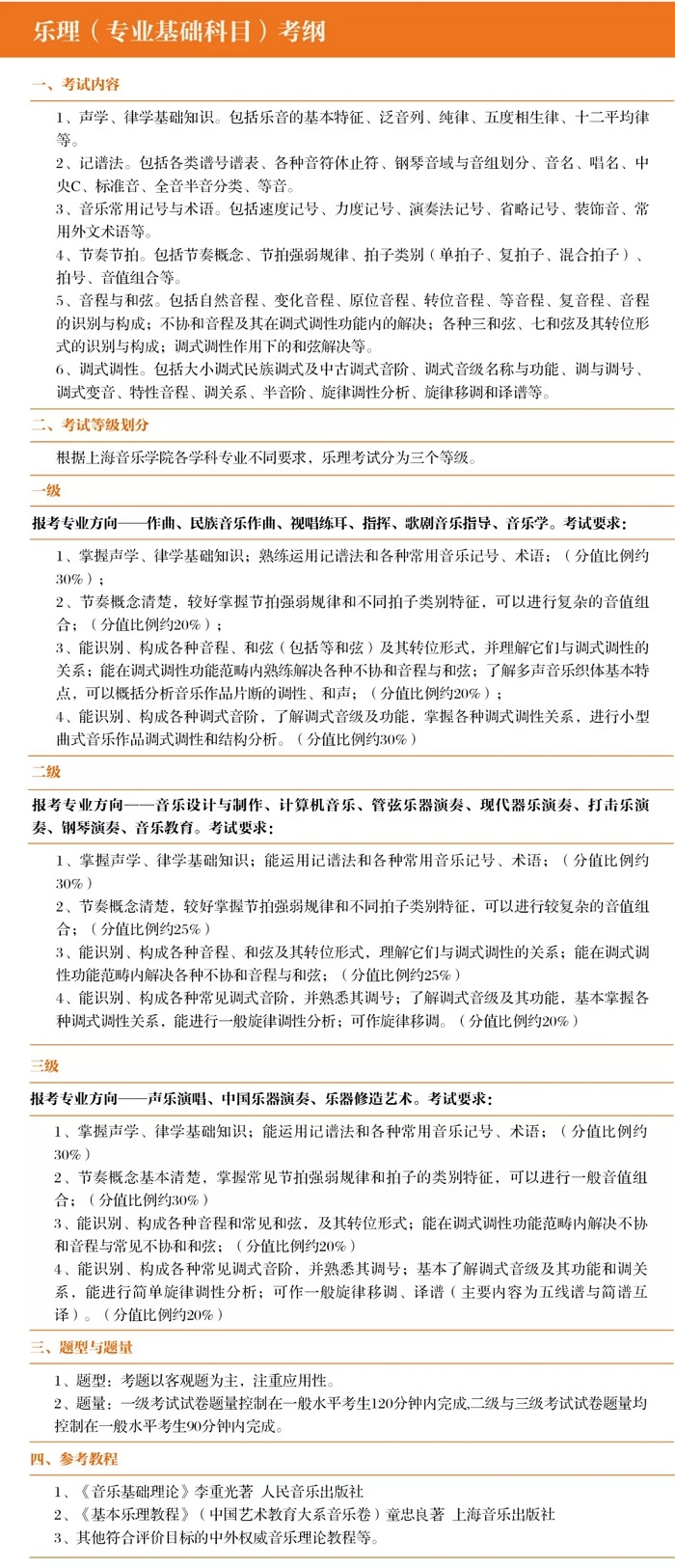
乐理(专业基础科目)PWx音乐培训_音乐艺考培训学校-

视唱练耳(专业基础科目)PWx音乐培训_音乐艺考培训学校-

以上上海音乐学院2019年本科艺术类招生考试大纲由 音乐艺考培训学校小音整理,资料来自上海音乐学院。上音2019年本科艺术类招生简章还未公布请同学们持续关注 ,我们会时间分享给大家!PWx音乐培训_音乐艺考培训学校-

本文系 网站编辑转载,转载目的在于传递更多信息。如涉及作品内容、版权和其它问题,请在30日内与本网联系,我们将在第一时间删除内容!